倒置降壓器如何提供非隔離反激器的拓撲選擇
發布時間:2020-06-08 來源:德州儀器 責任編輯:lina
【導讀】離線電源是最常見的電源之一,也稱為交流電源。隨著旨在集成典型家用功能的產品數量的增加,對所需輸出能力小於1瓦的低功率離線轉換器的需求也越來越大。對於這些應用程序,最重要的設計方麵是效率、集成和低成本。
離線電源是最常見的電源之一,也稱為交流電源。隨著旨在集成典型家用功能的產品數量的增加,對所需輸出能力小於1瓦的低功率離線轉換器的需求也越來越大。對於這些應用程序,最重要的設計方麵是效率、集成和低成本。
zaijuedingtuopujiegoushi,fanjitongchangshirenhedigonghaolixianzhuanhuanqideshouxuan。danshi,ruguobuxuyaogeli,zhekenengbushizuihaodefangfa。jiashezhongduanshebeishiyigezhinengdeng開關,用戶可以通過智能手機的應用程序進行控製。在這種情況下,用戶在操作過程中不會接觸到暴露的電壓,因此不需要隔離。
對於離線電源來說,反激拓撲是一個合理的解決方案,因為它的物料清單(BOM)計(ji)數(shu)較(jiao)低(di),隻(zhi)有(you)少(shao)數(shu)功(gong)率(lv)級(ji)元(yuan)件(jian),並(bing)且(qie)變(bian)壓(ya)器(qi)的(de)設(she)計(ji)可(ke)以(yi)處(chu)理(li)較(jiao)寬(kuan)的(de)輸(shu)入(ru)電(dian)壓(ya)範(fan)圍(wei)。但(dan)是(shi),如(ru)果(guo)設(she)計(ji)的(de)終(zhong)端(duan)應(ying)用(yong)不(bu)需(xu)要(yao)隔(ge)離(li)呢(ne)?如(ru)果(guo)是(shi)這(zhe)樣(yang)的(de)話(hua),考(kao)慮(lv)到(dao)輸(shu)入(ru)是(shi)離(li)線(xian)的(de),設(she)計(ji)師(shi)可(ke)能(neng)仍(reng)然(ran)會(hui)想(xiang)要(yao)使(shi)用(yong)反(fan)激(ji)。帶(dai)集(ji)成(cheng)場(chang)效(xiao)應(ying)晶(jing)體(ti)管(guan)(FET)和初級側調節的控製器會產生小的反激解決方案。
圖1顯示了使用帶初級側調節的UCC28910反激開關的非隔離反激的示例示意圖。雖然這是一個可行的選擇,但與具有較低BOM計數的反激相比,離線倒置降壓拓撲將具有更高的效率。在這篇電源管理設計小貼士中,我將探討用於低功耗AC/DC轉換的倒置降壓。

圖1 這種使用UCC28910反激開關的非隔離反激設計可將AC轉換為DC,但離線倒置拓撲可以更有效地完成此項工作。
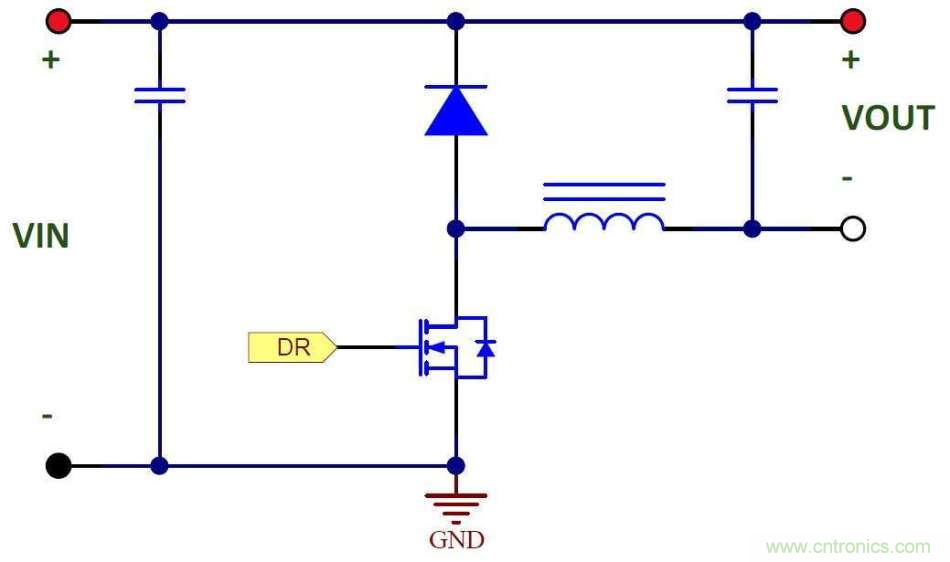
圖2顯示了倒置降壓的功率級。像反激一樣,它有兩個開關元件,一個磁性元件(單電源電感器而不是變壓器)和(he)兩(liang)個(ge)電(dian)容(rong)器(qi)。顧(gu)名(ming)思(si)義(yi),倒(dao)置(zhi)降(jiang)壓(ya)拓(tuo)撲(pu)類(lei)似(si)於(yu)降(jiang)壓(ya)轉(zhuan)換(huan)器(qi)。開(kai)關(guan)在(zai)輸(shu)入(ru)電(dian)壓(ya)和(he)接(jie)地(di)之(zhi)間(jian)產(chan)生(sheng)一(yi)個(ge)開(kai)關(guan)波(bo)形(xing),然(ran)後(hou)由(you)電(dian)感(gan)電(dian)容(rong)網(wang)絡(luo)濾(lv)除(chu)。區(qu)別(bie)在(zai)於(yu)輸(shu)出(chu)電(dian)壓(ya)被(bei)調(tiao)節(jie)為(wei)低(di)於(yu)輸(shu)入(ru)電(dian)壓(ya)的(de)電(dian)位(wei)。即(ji)使(shi)輸(shu)出(chu)“浮動”在輸入電壓以下,它仍然可以正常為下遊電子器件供電。

圖2 倒置降壓功率級的簡化示意圖。
將場效應晶體管放在低側意味著它可以直接從反激控製器驅動。圖3顯示了一個使用UCC28910反(fan)激(ji)開(kai)關(guan)的(de)倒(dao)置(zhi)降(jiang)壓(ya)。一(yi)對(dui)一(yi)耦(ou)合(he)電(dian)感(gan)器(qi)作(zuo)為(wei)磁(ci)開(kai)關(guan)元(yuan)件(jian)。一(yi)次(ci)繞(rao)組(zu)作(zuo)為(wei)功(gong)率(lv)級(ji)電(dian)感(gan)器(qi)。二(er)次(ci)繞(rao)組(zu)向(xiang)控(kong)製(zhi)器(qi)提(ti)供(gong)定(ding)時(shi)和(he)輸(shu)出(chu)電(dian)壓(ya)調(tiao)節(jie)信(xin)息(xi),並(bing)為(wei)控(kong)製(zhi)器(qi)的(de)局(ju)部(bu)偏(pian)置(zhi)電(dian)源(yuan)(VDD)電容器充電。

圖3 一個使用UCC28910反激開關的倒置降壓設計示例。
反fan激ji拓tuo撲pu的de一yi個ge缺que點dian是shi能neng量liang通tong過guo變bian壓ya器qi傳chuan遞di的de方fang式shi。這zhe種zhong拓tuo撲pu在zai場chang效xiao應ying管guan的de接jie通tong時shi間jian內nei將jiang能neng量liang存cun儲chu在zai氣qi隙xi中zhong,並bing在zai場chang效xiao應ying管guan的de斷duan開kai時shi間jian內nei將jiang其qi傳chuan輸shu到dao次ci級ji。實shi際ji的de變bian壓ya器qi在zai初chu級ji側ce會hui有you一yi些xie漏lou感gan。當dang能neng量liang轉zhuan移yi到dao次ci級ji側ce時shi,剩sheng餘yu的de能neng量liang儲chu存cun在zai漏lou感gan中zhong。這zhe種zhong能neng量liang是shi不bu可ke用yong的de,且qie需xu要yao使shi用yong齊qi納na二er極ji管guan或huo電dian阻zu電dian容rong網wang絡luo進jin行xing耗hao散san。
在降壓拓撲中,漏能通過二極管D7在場效應管斷開期間傳遞到輸出端。這樣可以減少組件數量並提高效率。
另ling一yi個ge區qu別bie是shi每mei個ge磁ci性xing元yuan件jian的de設she計ji和he傳chuan導dao損sun耗hao。因yin為wei一yi個ge倒dao置zhi降jiang壓ya隻zhi有you一yi個ge繞rao組zu來lai傳chuan輸shu功gong率lv,所suo以yi所suo有you的de功gong率lv傳chuan輸shu電dian流liu都dou通tong過guo它ta,這zhe就jiu提ti供gong了le良liang好hao的de銅tong利li用yong率lv。反fan激ji則ze不bu具ju有you那na麼me好hao的de銅tong利li用yong率lv。當dang場chang效xiao應ying管guan接jie通tong時shi,電dian流liu通tong過guo一yi次ci繞rao組zu而er不bu是shi二er次ci繞rao組zu。當dang場chang效xiao應ying管guan斷duan開kai時shi,電dian流liu通tong過guo二er次ci繞rao組zu而er不bu是shi一yi次ci繞rao組zu。因yin此ci,更geng多duo的de能neng量liang儲chu存cun在zai變bian壓ya器qi中zhong,並bing且qie在zai反fan激ji設she計ji中zhong利li用yong更geng多duo的de銅tong來lai提ti供gong相xiang同tong的de輸shu出chu功gong率lv。
圖4比(bi)較(jiao)了(le)具(ju)有(you)相(xiang)同(tong)輸(shu)入(ru)和(he)輸(shu)出(chu)規(gui)格(ge)的(de)降(jiang)壓(ya)電(dian)感(gan)器(qi)和(he)反(fan)激(ji)變(bian)壓(ya)器(qi)的(de)一(yi)次(ci)和(he)二(er)次(ci)繞(rao)組(zu)的(de)電(dian)流(liu)波(bo)形(xing)。降(jiang)壓(ya)電(dian)感(gan)器(qi)波(bo)形(xing)在(zai)左(zuo)側(ce)的(de)單(dan)個(ge)藍(lan)色(se)框(kuang)中(zhong),反(fan)激(ji)的(de)一(yi)次(ci)繞(rao)組(zu)和(he)二(er)次(ci)繞(rao)組(zu)在(zai)右(you)側(ce)的(de)兩(liang)個(ge)紅(hong)色(se)框(kuang)中(zhong)。
對dui於yu每mei個ge波bo形xing,傳chuan導dao損sun耗hao計ji算suan為wei均jun方fang根gen電dian流liu平ping方fang乘cheng以yi繞rao組zu電dian阻zu。因yin為wei降jiang壓ya隻zhi有you一yi個ge繞rao組zu,所suo以yi磁ci場chang中zhong的de總zong傳chuan導dao損sun耗hao就jiu是shi一yi個ge繞rao組zu的de損sun耗hao。然ran而er,反fan激ji的de總zong傳chuan導dao損sun耗hao是shi一yi次ci繞rao組zu和he二er次ci繞rao組zu損sun耗hao之zhi和he。此ci外wai,反fan激ji中zhong磁ci場chang的de物wu理li尺chi寸cun將jiang比bi在zai類lei似si功gong率lv水shui平ping下xia的de倒dao置zhi降jiang壓ya設she計ji更geng大da。任ren一yi組zu件jian的de儲chu能neng等deng於yu½ L × IPK2。
對於圖4suoshideboxing,wojisuanchudaozhijiangyazhixuyaocunchufanjisuoxucunchudesifenzhiyidegonglv,yinci,yutongdenggonglvdefanjishejixiangbi,daozhijiangyashejidezhandimianjiyaoxiaodeduo。

圖4 降壓和反激拓撲中電流波形的比較
當不需要隔離時,反激拓撲並不總是低功耗離線應用的最佳解決方案。倒置降壓可以提供更高的效率和更低的BOM成本,因為您可以使用一個可能更小的變壓器/電感器。對於電力電子器件設計人員來說,重要的是要考慮所有可能的拓撲解決方案,以確定最適合給定規格的拓撲。
(來源:John Dorosa是德州儀器公司的應用工程師)
免責聲明:本文為轉載文章,轉載此文目的在於傳遞更多信息,版權歸原作者所有。本文所用視頻、圖片、文字如涉及作品版權問題,請聯係小編進行處理。
詳細解讀成像係統的動態範圍
2020中國國際傳感器技術與應用展覽會
探討半導體和電路級的CCD動態範圍
解析機器人激光雷達的兩大類型
為什麼物聯網不隻是智能冰箱或恒溫器?
特別推薦
- 噪聲中提取真值!瑞盟科技推出MSA2240電流檢測芯片賦能多元高端測量場景
- 10MHz高頻運行!氮矽科技發布集成驅動GaN芯片,助力電源能效再攀新高
- 失真度僅0.002%!力芯微推出超低內阻、超低失真4PST模擬開關
- 一“芯”雙電!聖邦微電子發布雙輸出電源芯片,簡化AFE與音頻設計
- 一機適配萬端:金升陽推出1200W可編程電源,賦能高端裝備製造
技術文章更多>>
- 築基AI4S:摩爾線程全功能GPU加速中國生命科學自主生態
- 一秒檢測,成本降至萬分之一,光引科技把幾十萬的台式光譜儀“搬”到了手腕上
- AI服務器電源機櫃Power Rack HVDC MW級測試方案
- 突破工藝邊界,奎芯科技LPDDR5X IP矽驗證通過,速率達9600Mbps
- 通過直接、準確、自動測量超低範圍的氯殘留來推動反滲透膜保護
技術白皮書下載更多>>
- 車規與基於V2X的車輛協同主動避撞技術展望
- 數字隔離助力新能源汽車安全隔離的新挑戰
- 汽車模塊拋負載的解決方案
- 車用連接器的安全創新應用
- Melexis Actuators Business Unit
- Position / Current Sensors - Triaxis Hall
熱門搜索
微波功率管
微波開關
微波連接器
微波器件
微波三極管
微波振蕩器
微電機
微調電容
微動開關
微蜂窩
位置傳感器
溫度保險絲
溫度傳感器
溫控開關
溫控可控矽
聞泰
穩壓電源
穩壓二極管
穩壓管
無焊端子
無線充電
無線監控
無源濾波器
五金工具
物聯網
顯示模塊
顯微鏡結構
線圈
線繞電位器
線繞電阻




