全麵解讀八大電氣控製電路,電氣識圖看這篇就足夠
發布時間:2020-01-12 責任編輯:lina
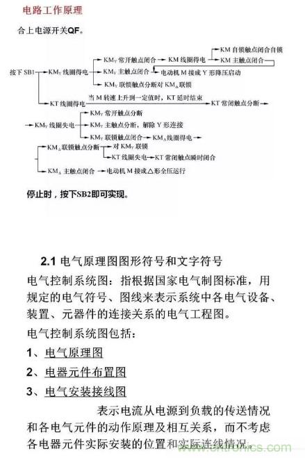
【導讀】控製電路包含了:直接啟動控製電路、電動控製電路、自鎖控製電路、點動和自鎖混合控製、多地控製以及順序控製電路、正反轉控製電路、位置控製和自動往返控製電路、星三角降壓啟動控製電路等等,一起來看看吧!




1.1.3 三相交流異步電動機的額定值
(1)額定功率(容量)(kW)。指電動機在額定運行狀態下,轉軸上輸出的機械功率。
(2)額定電壓(V)。指電動機在正常運行時,定子繞組規定使用的線電壓。
(3)額定電流(A)。指電動機在輸出額定功率時,定子繞組允許通過的線電流。
(4)額定轉速(r/min)。指電動機在額定電壓、額定頻率及輸出額定功率時的轉速。
(5)額定頻率(Hz)。指電動機在額定條件運行時的電源頻率。
(6)接法。指三相定子繞組的連接方式。在380V的額定電壓下,小功率(3kW以下)電動機多為Y形(星形)連接,中、大功率電動機為△形(三角形)連接。
1.1.4 三相交流異步電動機的檢查與測試
(1)機械方麵的檢查。
(2)接線可靠。
(3)定子繞組直流電阻的測試。
(4)定子繞組絕緣電阻的測試。
(5)運行電流的測試。

2.選用方法
(1)用於照明和電熱負載時,選用額定電壓為220V或250V,額定電流稍大於電路所有負載的額定電流之和的兩極刀開關。
(2)用於電動機直接啟動控製時,選用額定電壓380V或500V,額定電流大於或等於電動機額定電流3倍的三極刀開關。
3.安裝與使用
(1)必須垂直安裝在控製屏或開關板上,不允許倒裝或平裝,以防止發生誤合閘事故。
(2)在分斷或接通電路時應迅速果斷地拉合閘,以使電弧盡快熄滅。
(3)由於開啟式刀開關沒有滅弧裝置,其分斷電流隻能達到額定電流的1/3。



























特別推薦
- 噪聲中提取真值!瑞盟科技推出MSA2240電流檢測芯片賦能多元高端測量場景
- 10MHz高頻運行!氮矽科技發布集成驅動GaN芯片,助力電源能效再攀新高
- 失真度僅0.002%!力芯微推出超低內阻、超低失真4PST模擬開關
- 一“芯”雙電!聖邦微電子發布雙輸出電源芯片,簡化AFE與音頻設計
- 一機適配萬端:金升陽推出1200W可編程電源,賦能高端裝備製造
技術文章更多>>
- 一秒檢測,成本降至萬分之一,光引科技把幾十萬的台式光譜儀“搬”到了手腕上
- AI服務器電源機櫃Power Rack HVDC MW級測試方案
- 突破工藝邊界,奎芯科技LPDDR5X IP矽驗證通過,速率達9600Mbps
- 通過直接、準確、自動測量超低範圍的氯殘留來推動反滲透膜保護
- 從技術研發到規模量產:恩智浦第三代成像雷達平台,賦能下一代自動駕駛!
技術白皮書下載更多>>
- 車規與基於V2X的車輛協同主動避撞技術展望
- 數字隔離助力新能源汽車安全隔離的新挑戰
- 汽車模塊拋負載的解決方案
- 車用連接器的安全創新應用
- Melexis Actuators Business Unit
- Position / Current Sensors - Triaxis Hall
熱門搜索




