解析調試穩定的三極管一鍵開關機電路
發布時間:2018-09-03 責任編輯:lina
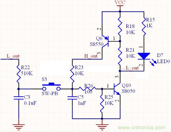
【導讀】利用Q10的輸出與輸入狀態相反(非門)特性和電容的電流積累特性。剛上電時Q6和Q10的發射結均被10K電阻短路所以Q6和Q10均截止,此時實測電路耗電流僅為0.1uA,L_out輸出高,H_out輸出低。
先上一個低功耗的一鍵開關機電路,這個電路的特點在於關機時所有三極管全部截止幾乎不耗電。

原理很簡單:
利用Q10的輸出與輸入狀態相反(非門)特性和電容的電流積累特性。剛上電時Q6和Q10的發射結均被10K電阻短路所以Q6和Q10均截止,此時實測電路耗電流僅為0.1uA,L_out輸出高,H_out輸出低。此時C3通過R22緩慢充電最終等於VCC電壓,當按下S3後C3通過R26給Q10基極放電,Q10迅速飽和,Q6也因此飽和,H_out變為高電平,當C3放電到Q10be結壓降0.7V左右時C3不再放電,此時若按鍵彈開C3將進一步放電到Q10的飽和壓降0.3V左右,當再次按下S3,Q10即截止。
zhegedianlukeyiwanmeijiejueanjiandoudonghechangananjiantiaodangdewenti,kaiguanzhuangtaifanzhuanzhifashengzaianjianjiechudeshunjian,zhihoujibiananjiancunzaidoudonghuochangananjiandeqingkuangkaiguanzhuangtaibuhuishoudaoyingxiang。zheshiyinweiR22的電阻很大(相對R23,R26,R25)當C3電容的電壓穩定後,R22遠不足以改變Q10的開關狀態,R22要能改變Q10的狀態必須要等S3彈開後C3將流過R22的小電流累積存儲,之後再通過S3的瞬間接觸快速大電流釋放從而改變Q10的狀態。
非低功耗的三極管一鍵開關機電路:

這zhe個ge電dian路lu的de原yuan型xing來lai自zi互hu聯lian網wang,參can數shu有you調tiao整zheng,原yuan理li和he第di一yi個ge低di功gong耗hao電dian路lu相xiang似si在zai此ci不bu再zai贅zhui述shu。以yi上shang兩liang個ge電dian路lu都dou深shen入ru了le解jie之zhi後hou再zai看kan本ben帖tie的de主zhu題ti一yi鍵jian三san檔dang電dian路lu:

這個電路實際就是本帖前兩個電路的融合,可以實現低功耗待機和1檔、2檔、關機等3個檔位。上電之初由於Q1,Q4,Q5的be結都並聯了電阻,因此所有三極管都截止電路低功耗待機,C3開始充電到VCC電壓。當按下S1後,Q5飽和,同時Q1也因此飽和,L_out1輸出低電平Q4截止—>Q3截止、Q2飽和,C3放電為0.3V(Q5的飽和壓降)左右。再次按下S1,Q5截止L_out1輸出高電平—>Q2截止,Q4飽和L_out2輸出低電平,由於R4和C1的延時作用Q3會延遲飽和,可以保證Q2完全截止後Q3基極才會為低電平,因此Q2,Q3都不會飽和。當再次按下S1,Q5由截止變為飽和L_out1再次輸出低電平—>Q2飽和(同時Q4截止),Q3飽和延遲—>Q1截止,電路進入待機狀態。
傳感器技術對智慧城市發展進程起到哪些作用?
打造合作共贏機製,推動傳統產業升級
解析單相、三相,半波、整波整流電路
淺析陶瓷電容壓力傳感器的特點及典型應用
新興應用拉動元件需求產業升級加速—第92屆中國電子展10月登陸上海
特別推薦
- 噪聲中提取真值!瑞盟科技推出MSA2240電流檢測芯片賦能多元高端測量場景
- 10MHz高頻運行!氮矽科技發布集成驅動GaN芯片,助力電源能效再攀新高
- 失真度僅0.002%!力芯微推出超低內阻、超低失真4PST模擬開關
- 一“芯”雙電!聖邦微電子發布雙輸出電源芯片,簡化AFE與音頻設計
- 一機適配萬端:金升陽推出1200W可編程電源,賦能高端裝備製造
技術文章更多>>
- 築基AI4S:摩爾線程全功能GPU加速中國生命科學自主生態
- 一秒檢測,成本降至萬分之一,光引科技把幾十萬的台式光譜儀“搬”到了手腕上
- AI服務器電源機櫃Power Rack HVDC MW級測試方案
- 突破工藝邊界,奎芯科技LPDDR5X IP矽驗證通過,速率達9600Mbps
- 通過直接、準確、自動測量超低範圍的氯殘留來推動反滲透膜保護
技術白皮書下載更多>>
- 車規與基於V2X的車輛協同主動避撞技術展望
- 數字隔離助力新能源汽車安全隔離的新挑戰
- 汽車模塊拋負載的解決方案
- 車用連接器的安全創新應用
- Melexis Actuators Business Unit
- Position / Current Sensors - Triaxis Hall
熱門搜索




