挖空心思尋求的:PFC效率變差的原因及措施
發布時間:2014-11-28 責任編輯:sherryyu
【導讀】本篇文章主要介紹了如何對電路中PFC變差的一些原因和改善的方法,並進行了較為詳細的講解。希望大家在閱讀過本篇文章之後能夠鞏固PFC的基礎知識,為以後的設計打好基礎。
如果想要設計出比較節能的電子產品,大部分情況下會涉及功率因數校正這項參數。功率因數校正就是我們經常接觸的PFC,zhideshidianludangzhongyouxiaogonglvyuzonghaodianliangzhijiandeguanxi,gonglvyinshuxiaozhengtongchangfanyingzhedianlideshiyongchengdu,qishuzhiyueda,shuomingdianlideliyonglvyuegao。suoyishuoPFC應該是是電子電路學習過程當中比較重要的一個參數,本篇文章將為大家介紹PFC參數變差的原因,和一些校正方法。
首先來談談功率因數變差的原因,主要分為兩個方麵,第一點是BUS電容電壓,是因有BUS電容的電壓平台才使輸入電流變成窄脈衝。第二點,如果沒有BUS電容電壓這個平台,經過全波整流後還可以保持單位功率因數輸入。
那麼怎樣才能對PFC變差的現象進行改善呢?

圖1
首先要想到BOOST電路或其他拓撲結構,BOOST本身是DC/DC變換器,我們反用之活用之。其次,輸入功率因素變差的根本原因是AC整流電壓和電容電壓出現了壓差,再次,這個壓用BOOST電路來產生和連通,使整流橋感受不到這個壓差的存在,來保持輸入的單位功率因數。
下麵談談控製BOOST的開關管來實現產生和連通。

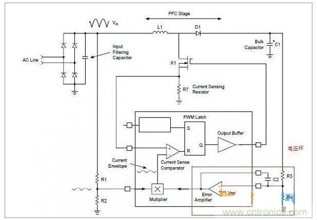
圖2
如何使輸出的BUS電壓穩定在一個值?
采用如圖2中的紅框所示的方式,即讓電壓和一個固定的精準電壓進行比較,得到靜態工作點的穩態值,可以在加上PID進行的調節。
重要的是如何讓輸入電流和電壓同步正弦,當然最簡單的方法就是把輸入電壓采樣過來(當然要整流後的正饅頭波了),做為電流的參考信號。
那麼對於上邊的兩方麵如何一起做到?答案是做乘法,乘法器來做乘後,做為外部電壓環的反饋信號來給開關管的內部電流環,來實現電流跟隨電壓的目的。
guanyuneihuanhewaihuandeyaoqiu,neihuanyaokuai,waihuanyaoman,kuaimanzhicha,yaorangdianliuneihuangandaowaibudianyacankaojiushiyigehengliang。dangranzhehoubianyougengshencengdedongxi,dianyahuanyaomandaokefushidiangongpindeyingxiang。kaiguanguanzuihaobiekuaiderangkaiguanpinlvpaodaoEMI的測試範圍中。
特別推薦
- 噪聲中提取真值!瑞盟科技推出MSA2240電流檢測芯片賦能多元高端測量場景
- 10MHz高頻運行!氮矽科技發布集成驅動GaN芯片,助力電源能效再攀新高
- 失真度僅0.002%!力芯微推出超低內阻、超低失真4PST模擬開關
- 一“芯”雙電!聖邦微電子發布雙輸出電源芯片,簡化AFE與音頻設計
- 一機適配萬端:金升陽推出1200W可編程電源,賦能高端裝備製造
技術文章更多>>
- 算力爆發遇上電源革新,大聯大世平集團攜手晶豐明源線上研討會解鎖應用落地
- 築基AI4S:摩爾線程全功能GPU加速中國生命科學自主生態
- 一秒檢測,成本降至萬分之一,光引科技把幾十萬的台式光譜儀“搬”到了手腕上
- AI服務器電源機櫃Power Rack HVDC MW級測試方案
- 突破工藝邊界,奎芯科技LPDDR5X IP矽驗證通過,速率達9600Mbps
技術白皮書下載更多>>
- 車規與基於V2X的車輛協同主動避撞技術展望
- 數字隔離助力新能源汽車安全隔離的新挑戰
- 汽車模塊拋負載的解決方案
- 車用連接器的安全創新應用
- Melexis Actuators Business Unit
- Position / Current Sensors - Triaxis Hall
熱門搜索
微波功率管
微波開關
微波連接器
微波器件
微波三極管
微波振蕩器
微電機
微調電容
微動開關
微蜂窩
位置傳感器
溫度保險絲
溫度傳感器
溫控開關
溫控可控矽
聞泰
穩壓電源
穩壓二極管
穩壓管
無焊端子
無線充電
無線監控
無源濾波器
五金工具
物聯網
顯示模塊
顯微鏡結構
線圈
線繞電位器
線繞電阻





