取代被動保護器件,鋰電池的電路保護還安全嗎?
發布時間:2014-09-02 責任編輯:stone
【導讀】智zhi能neng手shou機ji及ji平ping板ban電dian腦nao等deng消xiao費fei電dian子zi的de蓬peng勃bo發fa展zhan催cui化hua了le鋰li離li子zi電dian池chi的de巨ju大da需xu求qiu,加jia速su了le鋰li離li子zi電dian池chi對dui其qi他ta化hua學xue電dian池chi的de衝chong擊ji。由you於yu,人ren們men對dui於yu消xiao費fei電dian子zi超chao長chang待dai機ji時shi間jian的de渴ke望wang,為wei獲huo得de更geng高gao的de電dian池chi容rong量liang和he能neng量liang密mi度du,就jiu相xiang對dui地di也ye降jiang低di了le鋰li離li子zi電dian池chi的de安an全quan應ying用yong門men限xian。於yu是shi,就jiu要yao求qiu鋰li離li子zi電dian池chi的de電路保護必須更加可靠。
zhinengshoujijipingbandiannaodengxiaofeidianzidepengbofazhancuihualelilizidianchidejudaxuqiu,yejiasulelilizidianchiduiqitahuaxuedianchidechongji。jishiyixianyoudeyingyongshichangjisuan,yinchanpindeshengjierdaozhidexuqiuzengchang,yejiangshililizidianchijixubaochi 25% 的增速。
erlingyifangmian,renmenduiyuxiaofeidianzichaochangdaijishijiandekewang,shidelilizidianchixingyexuyaobuduanditishengchongdiandianyahuoshiyongbuchengshudedianjicailiao,yihuodegenggaodedianchironglianghenengliangmidu,danzhexiangduidiyejiangdilelilizidianchideanquanyingyongmenxian。zhexiedouyaoqiulilizidianchidedianlubaohubixugengjiakekao。
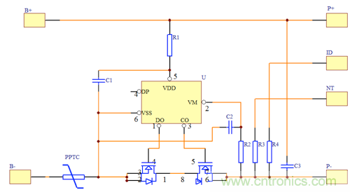
典型的鋰離子電池保護電路如圖 1,其核心包括了構成一級防護的 IC+MosFET 的主動保護方案以及二級防護的 PPTC。由於現在鋰離子電池保護板空間逐漸減小,加之 IC 集成度提升和成本壓力,通常人們認為主動保護已經足夠及時和強大,部分設計者考慮取消二級防護或者采用雙 IC 保護方案,但這樣是否可行呢?

圖 1:典型的鋰離子電池保護電路
靜電在日常生活中是十分容易產生的,人體摩擦感應的靜電甚至可達到 15kV 以上。靜電及其放電可通過力學效應、熱效應、強電場效應等對元器件造成破壞或損傷,既可能是永久性的(如功能喪失,不能恢複),也可能是暫時性的(如靜電放電產生的幹擾使功能暫時喪失);既可能是突發失效,也可能是潛在失效,具有極強的隱蔽性、潛在性、隨機性及複雜性。
作為鋰離子電池一級保護的 IC 和 MosFET 是靜電危害的重災區,其中 80% 的損失都是潛在性的,會導致電路功能暫時性失效。圖 2 是 ESD 對 IC 和 MosFET 的破壞和損傷,鋰離子電池保護電路一旦遭受靜電放電,極有可能使其保護功能出現失效或隱患。

圖二:ESD對IC和MosFET的破壞和損傷
一旦 IC 和 MosFET 的功能喪失或可靠性降低,鋰離子在充電和使用過程中極有可能由於過充電、短路及過放電等導致燃燒或爆炸。此時被動保護器件,如 PPTC、MHP-TA dengdezuoyongjiujiqizhongyaole。youcikejian,quxiaobeidongbaohuqijianhuocaiyongzhudongfanganqudaibeidongbaohuqijiandeshejidoushibukequde,huidafujiangdililizidianchibaohudekekaoxing。
全麵的安全保護不僅不能取消 PPTC/MHP-TA 等過流過溫保護器件,還需要在接口中增加 ESD 防護器件,以最大限度的提升鋰離子電池保護方案的可靠性,TE 電路保護部的 PESD 和 SESD 靜電防護器件就是很好的選擇。
相關閱讀:
試比較鋰離子電池不同的電路保護方案
專家陳瑩光講述:安防監控的電路保護方案
特別推薦
- 噪聲中提取真值!瑞盟科技推出MSA2240電流檢測芯片賦能多元高端測量場景
- 10MHz高頻運行!氮矽科技發布集成驅動GaN芯片,助力電源能效再攀新高
- 失真度僅0.002%!力芯微推出超低內阻、超低失真4PST模擬開關
- 一“芯”雙電!聖邦微電子發布雙輸出電源芯片,簡化AFE與音頻設計
- 一機適配萬端:金升陽推出1200W可編程電源,賦能高端裝備製造
技術文章更多>>
- 一秒檢測,成本降至萬分之一,光引科技把幾十萬的台式光譜儀“搬”到了手腕上
- AI服務器電源機櫃Power Rack HVDC MW級測試方案
- 突破工藝邊界,奎芯科技LPDDR5X IP矽驗證通過,速率達9600Mbps
- 通過直接、準確、自動測量超低範圍的氯殘留來推動反滲透膜保護
- 從技術研發到規模量產:恩智浦第三代成像雷達平台,賦能下一代自動駕駛!
技術白皮書下載更多>>
- 車規與基於V2X的車輛協同主動避撞技術展望
- 數字隔離助力新能源汽車安全隔離的新挑戰
- 汽車模塊拋負載的解決方案
- 車用連接器的安全創新應用
- Melexis Actuators Business Unit
- Position / Current Sensors - Triaxis Hall
熱門搜索
按鈕開關
白色家電
保護器件
保險絲管
北鬥定位
北高智
貝能科技
背板連接器
背光器件
編碼器型號
便攜產品
便攜醫療
變容二極管
變壓器
檳城電子
並網
撥動開關
玻璃釉電容
剝線機
薄膜電容
薄膜電阻
薄膜開關
捕魚器
步進電機
測力傳感器
測試測量
測試設備
拆解
場效應管
超霸科技





