經典的電動機保護器電路分析實例
發布時間:2014-03-19 責任編輯:mikeliu
【導讀】由you於yu電dian動dong機ji是shi工gong業ye化hua的de基ji礎chu性xing製zhi成cheng,對dui於yu電dian動dong機ji的de保bao護hu是shi一yi個ge曆li久jiu彌mi新xin的de話hua題ti,在zai電dian動dong機ji啟qi動dong或huo者zhe運yun行xing的de時shi候hou會hui出chu現xian各ge種zhong各ge樣yang的de情qing況kuang,今jin天tian給gei大da家jia帶dai來lai一yi份fen非fei常chang詳xiang細xi的de經jing典dian電dian動dong機ji保bao護hu器qi分fen析xi實shi例li,詳xiang情qing見jian本ben文wen。
上世紀八十年代之前,電子技術的應用尚處於初級階段,對電動機的保護任務多由熱繼電器承擔,國內型號為為JR20-XX係列、JR36-XX係列等。其保護機理如下:熱繼電器由發熱元件、雙金屬片、chudianjiyitaochuandonghetiaozhengjigouzucheng。fareyuanjianshiyiduanzuzhibudadedianzusi,chuanjiezaibeibaohudiandongjidezhudianluzhong。shuangjinshupianyouliangzhongbutongrepengzhangxishudejinshupianzhanyaercheng。dangdiandongjiguozaishi,tongguofareyuanjiandedianliuchaoguozhengdingdianliu,shiyoubutongpengzhangxishudeshuangjinshupianfashengxingbian,dangxingbiandadaoyidingjulishi,jiutuidongliangandongzuo,shikongzhi(常閉)觸點斷開,進而控製主電路接觸器因線圈失電而釋放,斷開主電路,實現電動機的過載保護。
熱繼電器以其體積小,結構簡單、成本低等優點得到了廣泛應用。但同時存在不易克服的下述缺點:雙(shuang)金(jin)屬(shu)片(pian)受(shou)熱(re)彎(wan)曲(qu)過(guo)程(cheng)中(zhong),熱(re)量(liang)的(de)傳(chuan)遞(di)需(xu)要(yao)較(jiao)長(chang)的(de)時(shi)間(jian),因(yin)此(ci),熱(re)繼(ji)電(dian)器(qi)不(bu)能(neng)用(yong)作(zuo)短(duan)路(lu)保(bao)護(hu),而(er)隻(zhi)能(neng)用(yong)作(zuo)過(guo)載(zai)保(bao)護(hu)。對(dui)電(dian)動(dong)機(ji)的(de)短(duan)路(lu)保(bao)護(hu),通(tong)常(chang)采(cai)用(yong)在(zai)電(dian)源(yuan)回(hui)路(lu)中(zhong)串(chuan)接(jie)熔(rong)斷(duan)器(qi)的(de)方(fang)法(fa)來(lai)實(shi)施(shi);熱繼電器依賴於機械結構所形成的機械動作來實現停機保護,當動作結構產生機械疲勞(老化)、機型形變時,會使動作閥值偏離設定值,造成誤動作或保護失效;普通的熱繼電器,不具備斷相保護功能。
用熱繼電器對電動機進行保護的典型電路見下圖:

圖1、用熱繼電器組成的電動機過載保護電路
熱繼電器FR1串接於主電路中,FR1的常閉觸點串接於控製回路,過載故障發生時,FR1控製觸點斷開,交流接觸器KM1線圈失電,KM1開斷,起到過載停機保護作用。
[page]
1、電動機在起動和運行過程中可能發生的故障和保護特點:
1)電動機的過載
diandongjideyigezhongyaogongzuocanshujiedinggongzuodianliu,zaidingedianliuyineiyunxing,weianquangongzuoqu。jixiefuzaihuogongdiandianyabianhua,douhuiyinqigongzuodianliudebianhua,chuxianyichangqingkuangshishidiandongjiguozai,zhuansuxiajiang,diandongjiraozuzhongdedianliuzengda,chaoguoedinggongzuodianliu,raozuwendushenggao。guozaiyunxing,huidaozhidiandongjiraozujueyuanlaohua、縮(suo)短(duan)電(dian)機(ji)使(shi)用(yong)壽(shou)命(ming),嚴(yan)重(zhong)時(shi)使(shi)繞(rao)組(zu)絕(jue)緣(yuan)擊(ji)穿(chuan)造(zao)成(cheng)短(duan)路(lu),繞(rao)組(zu)起(qi)火(huo)燒(shao)毀(hui)等(deng)故(gu)障(zhang)。電(dian)動(dong)機(ji)的(de)過(guo)載(zai)運(yun)行(xing),指(zhi)轉(zhuan)差(cha)率(lv)增(zeng)大(da)由(you)過(guo)流(liu)引(yin)起(qi)繞(rao)組(zu)異(yi)常(chang)溫(wen)升(sheng),所(suo)以(yi)又(you)稱(cheng)為(wei)過(guo)流(liu)運(yun)行(xing)。
電(dian)動(dong)機(ji)的(de)過(guo)電(dian)流(liu)大(da)小(xiao)與(yu)過(guo)電(dian)流(liu)時(shi)間(jian)之(zhi)間(jian)的(de)關(guan)係(xi)稱(cheng)為(wei)過(guo)載(zai)特(te)性(xing)。在(zai)實(shi)際(ji)運(yun)行(xing)中(zhong),電(dian)機(ji)短(duan)時(shi)過(guo)載(zai)和(he)較(jiao)低(di)程(cheng)度(du)的(de)過(guo)載(zai),是(shi)難(nan)以(yi)避(bi)免(mian)的(de),也(ye)是(shi)可(ke)以(yi)允(yun)許(xu)的(de),過(guo)電(dian)流(liu)大(da)小(xiao)和(he)過(guo)電(dian)流(liu)允(yun)許(xu)時(shi)間(jian)呈(cheng)反(fan)比(bi),稱(cheng)為(wei)反(fan)時(shi)限(xian)保(bao)護(hu)特(te)性(xing),見(jian)下(xia)圖(tu)。

圖2 電動機過載保護反限保護特性曲線
過載保護運行閥值的整定點在電動機額定電流的0.95~1.05左右,即運行電流在額定電流的1.1倍以下時,電動機能長期運行不應該產生保護停機動作;過載程度繼續加大時,保護動作時間應隨過流程度而縮短。一般認為,電動機的起動電流為額定電流的4~7倍,保護動作應該既能避開正常的起動電流,又能在過載時,實施有效的停機保護。比如在4倍額定電流時,延時10s產生保護動作,在7倍額定電流時,延時2s即應產生保護動作。對運行中的短時過載,有一定的時間延時處理,不會產生誤保護動作,對長時間過載,則能作出有效的反應。
2)電動機的短路
短路保護是過載保護的一個極限情況。三相交流電動機的短路故障,有單相接地短路故障、相間短路故障等,當電纜短路時,更直接造成對三相電源的短路。電機內部短路大都是電機絕緣損壞引起的,表現為線圈匝間短路、層間短路、相間短路和對地(電機外殼、轉子)短路等。單相對地短路,一般不會燒毀電機,據外殼接地電阻的不同,形成大小不同的接地電流;(兩相或三相)相間短路時,會形成較大的短路電流,通常會使電機嚴重燒毀。
一般,將大於電動機8倍額定電流,視為短路電流。對電動機的短路保護,要求實施速斷保護,時間常數越小越好(動作越快越好)。
另外,當電動機在運行中因機械原因出現堵轉時,其堵轉電流有可能達到額定電流的5~8倍,在運行中出現5倍以上額定電流時,視為電動機堵轉故障,也應實施相應的反時限保護。
3)電機機的斷相
電動機的斷相運行,可分為以下幾種情況:
a、供電電源缺相。在電動機起動前斷相,會造成起動困難或無法起動,起動聲音異常,無保護時電機因堵轉極易燒毀;在運行中斷相,輕載時尚能運轉,但運行電流嚴重不平衡,可能出現過流運行。重載時易發生堵轉、嚴重過載而損壞。
b、電動機繞組斷路故障。供電電源正常,因電動機繞組斷路故障出現斷相運行,運轉無力,電動機振動大,故障現象同a;
c、電動機電纜斷路故障。故障現象同供電電源缺相。
電子式電動機保護器的出現,為完善地實施電動機的過載、短(duan)路(lu)和(he)斷(duan)相(xiang)保(bao)護(hu)提(ti)供(gong)了(le)可(ke)能(neng),一(yi)定(ding)程(cheng)度(du)上(shang)取(qu)代(dai)了(le)熱(re)繼(ji)電(dian)器(qi),提(ti)升(sheng)了(le)控(kong)製(zhi)功(gong)能(neng)和(he)保(bao)護(hu)效(xiao)果(guo)。本(ben)章(zhang)內(nei)容(rong)的(de)重(zhong)點(dian)是(shi)對(dui)各(ge)種(zhong)電(dian)子(zi)式(shi)電(dian)動(dong)機(ji)保(bao)護(hu)器(qi)電(dian)路(lu)的(de)原(yuan)理(li)分(fen)析(xi)和(he)故(gu)障(zhang)維(wei)修(xiu)指(zhi)導(dao),對(dui)電(dian)子(zi)式(shi)電(dian)動(dong)機(ji)保(bao)護(hu)器(qi)以(yi)下(xia)簡(jian)稱(cheng)為(wei)電(dian)動(dong)機(ji)保(bao)護(hu)器(qi)。
2、電動機保護器對故障信號的采樣方法:
1)對過載、短(duan)路(lu)故(gu)障(zhang)信(xin)號(hao)的(de)采(cai)樣(yang)。電(dian)動(dong)機(ji)起(qi)動(dong)運(yun)行(xing)中(zhong)的(de)過(guo)載(zai)和(he)短(duan)路(lu)故(gu)障(zhang),體(ti)現(xian)在(zai)流(liu)經(jing)電(dian)動(dong)機(ji)繞(rao)組(zu)的(de)異(yi)常(chang)增(zeng)大(da)的(de)電(dian)流(liu)值(zhi)上(shang),一(yi)般(ban)電(dian)動(dong)機(ji)保(bao)護(hu)器(qi)電(dian)路(lu)是(shi)采(cai)用(yong)3隻zhi電dian流liu互hu感gan器qi采cai樣yang運yun行xing電dian流liu信xin號hao,將jiang采cai樣yang信xin號hao與yu電dian流liu基ji準zhun信xin號hao相xiang比bi較jiao,判pan斷duan是shi否fou處chu於yu過guo載zai或huo短duan路lu故gu障zhang狀zhuang態tai,故gu障zhang時shi輸shu出chu停ting機ji信xin號hao。電dian路lu采cai集ji處chu理li的de為wei模mo擬ni電dian壓ya信xin號hao——電流互感器輸出的電流信號經負載電阻轉變為信號電壓,送入電壓比較器電路,得到故障信號輸出。
當產生單相對地短路故障信號的采樣,可通過零序電流互感器取得,原理同漏電保安器。或采樣電機外殼電壓,取得漏電信號。
[page]
2)對斷相故障信號的采樣。如上所述,電動機的斷相故障表現為電源缺相、電動機電纜斷路、電(dian)動(dong)機(ji)繞(rao)組(zu)斷(duan)路(lu)等(deng)不(bu)同(tong)故(gu)障(zhang)內(nei)容(rong),若(ruo)采(cai)用(yong)對(dui)三(san)相(xiang)電(dian)源(yuan)電(dian)壓(ya)進(jin)行(xing)采(cai)樣(yang)的(de)方(fang)法(fa),僅(jin)能(neng)對(dui)電(dian)源(yuan)缺(que)相(xiang)故(gu)障(zhang)進(jin)行(xing)保(bao)護(hu),無(wu)法(fa)完(wan)成(cheng)對(dui)後(hou)兩(liang)種(zhong)缺(que)相(xiang)故(gu)障(zhang)的(de)檢(jian)測(ce),是(shi)不(bu)究(jiu)竟(jing)的(de)一(yi)個(ge)方(fang)法(fa)。根(gen)本(ben)的(de)方(fang)法(fa),是(shi)采(cai)用(yong)對(dui)三(san)相(xiang)電(dian)流(liu)進(jin)行(xing)采(cai)樣(yang)來(lai)判(pan)斷(duan)缺(que)相(xiang)故(gu)障(zhang)的(de)方(fang)法(fa),對(dui)三(san)種(zhong)缺(que)相(xiang)故(gu)障(zhang)都(dou)能(neng)做(zuo)出(chu)準(zhun)確(que)反(fan)應(ying),采(cai)取(qu)相(xiang)應(ying)的(de)技(ji)術(shu)措(cuo)施(shi),還(hai)能(neng)對(dui)三(san)相(xiang)電(dian)流(liu)不(bu)平(ping)衡(heng)作(zuo)出(chu)判(pan)斷(duan)。
一yi般ban對dui缺que相xiang運yun行xing的de判pan斷duan,不bu是shi著zhe眼yan於yu電dian流liu信xin號hao幅fu度du的de大da小xiao,而er是shi著zhe重zhong於yu三san相xiang電dian流liu信xin號hao的de有you無wu,比bi較jiao三san相xiang電dian流liu信xin號hao的de有you無wu,得de到dao斷duan相xiang故gu障zhang信xin號hao。因yin而er通tong常chang是shi將jiang電dian流liu檢jian測ce信xin號hao處chu理li為wei數shu字zi信xin號hao,經jing邏luo輯ji運yun算suan,得de到dao斷duan相xiang故gu障zhang保bao護hu信xin號hao。
3、電動機的保護器的典型電路結構:

圖3 電動機保護電路的典型結構
從上圖可以看到,3隻電流互感器LH1~LH3,將電動機的三相運行電流信號取出,分別送入後級過載、短(duan)路(lu)信(xin)號(hao)采(cai)樣(yang)處(chu)理(li)電(dian)路(lu)和(he)斷(duan)相(xiang)信(xin)號(hao)采(cai)樣(yang)處(chu)理(li)電(dian)路(lu),處(chu)理(li)成(cheng)開(kai)關(guan)量(liang)信(xin)號(hao)再(zai)送(song)入(ru)信(xin)號(hao)輸(shu)出(chu)電(dian)路(lu)和(he)故(gu)障(zhang)信(xin)號(hao)指(zhi)示(shi)電(dian)路(lu),輸(shu)出(chu)電(dian)路(lu)的(de)形(xing)式(shi)也(ye)有(you)多(duo)種(zhong),一(yi)般(ban)為(wei)繼(ji)電(dian)器(qi)接(jie)點(dian)信(xin)號(hao)輸(shu)出(chu),或(huo)晶(jing)閘(zha)管(guan)器(qi)件(jian)開(kai)關(guan)信(xin)號(hao)輸(shu)出(chu),或(huo)晶(jing)體(ti)管(guan)開(kai)路(lu)集(ji)電(dian)極(ji)信(xin)號(hao)輸(shu)出(chu)等(deng)。
需要說明的是:部分電動機保護器,采用微控製器處理電流采樣和電壓采樣信號(但電流信號采樣電路的前級電路同本章所述電路相似),可從操作顯示麵板設置故障動作電流值,並可以監看運行電流值、電壓電壓值等,其功能更為強大,智能化程度更高,但應用麵不夠廣泛。另外有的產品,如變頻器,軟起動器等產品,其過載、duanlujiduanxiangbaohudianluzuoweikongzhidianludeyigeyoujizuchengbufen。benzhangsuoshudiandongjibaohuqi,xiquanbucaiyongmonihuoshuzidianluyingjiandianlude,zuoweiyigedulibujianbeiyingyongdebaohuzhuangzhi(產品)。
benjieneirongjiangzheliangzhongxinghaodebaohuqidianlufangzaiyiqi,yishiyinweiqidianlujiegouyuyuanlijinsi,ershiduojiadiyadianqishengchanchangjiashengchancileichanpin,qitaxinghaoruJD-5、JDB-80,dianlujiegouyeyubenwendianluxiangsihuoxiangtong,zheleibaohuqizaidiandongjiqidongguideshengchanhezuzhuangzhongdedaoleguangfandeyingyong。danquedianshigaileichanpindekongzhijiexianshaoxianfuza。zaitingjizhuangtai,xianshiduanxiangguzhang,chuyuduanxiangbaohuzhong。shuchukongzhijiedianweichangbixingchudian,guozaihuoduanxiangguzhangfashengshidongzuo,chudiankaiduan,songchutingjixinhao。
從各個工控網站眾多網友的發帖中,可以得知,不少人對這類電動機保護器的接線和控製原理不甚了解,故據手頭所繪(實物)電路圖,對其電路原理和控製特點,做一個較為深入的分析,希望能對大家提供一點有益的參考。
1、保護器的控製接線

圖4保護器的控製接線圖
保護器控製接線見上圖,保護器有4個控製接線端子,1、2端子為保護器電源輸入(同時也是主電路接觸器線圈的電源控製端),可據要求選用380V或220V供電級別(上圖保護器采用380V控製電源),3、4為端子內部常閉接點,輸出故障動作信號。上圖的控製接線,JD6保護器與接觸器線圈是一同得電的(保護器先於接觸器線圈得電時,報斷相故障控製接點動作!),而且3、4端子內部常閉點串接於KM1的自鎖回路,當故障發生時,KM1的自鎖被“破壞”,接觸器KM1與保護器JD6一同失電。保護器的端子內部電路請參見下圖6、圖7。
2、時基電路NE555的電路原理簡析
以上所述幾個型號的電子式電動機保護器,電路的核心器件多采用時基電路NE555。本節保護器電路,采用NE555、NE556電路,故分析整機電路之前,先將NE555的性能與原理做一個簡要介紹。
NE555為原創產品型號,以後有眾多仿製產品問世,如LM555、μA555、CA555、CB555等,統稱為555,一般為8腳雙列封裝,都可以代換使用。少數產品如RV6555DC、LB8555、M52051等,采用16腳雙列封裝,代換時需予注意引腳功能的不同。NE555電路芯片應用靈活,經常用來組成單穩態電路、雙穩態電路及無穩態電路三種電路形式,在工業(電子)控製領域得到廣泛應用用555芯片構成的電路與時間控製有關,所以又稱為時間電路或時基電路。

圖5 時基電路NE555等效功能框圖
NE556內含又時基電路,為雙列14腳封裝,相當於集成了兩片NE555電路。上述555電路內部集成電路為雙極型晶體管器件,適應電源電壓範圍5~15V。
而ICM7555、ICM7556器件,其電路結構與NE555、NE556相同,但內部集成器件為CMOS場效應器件,同類器件型號有:555CMS、556CMS、μPD5555、μPD5556、LMC555、LMC556、TLC555、TLC556和5G7555、5G7556等,適用電源電壓範圍為2~18V,器件功率損耗更低,適用供電範圍更寬。
若供電條件滿足,一般情況下(不考慮工作電流的差異時),雙極型器件和CMOS器件的555、556也可以互換。
上圖5為555時基電路的等效功能框圖,555器件是模擬電路和數字電路的“混成”電路,內含兩組比較放大器A1、A2,兩路與非門電路1、2、反相驅動器N1和放電晶體管Q1。A1、A2比較器的輸出分別作為與非門1、2的複位(R)置位(S)信號,以控製由門1、門2構成的R-S觸發器的狀態。R-S觸發器的輸出,直接控製放電晶體管T1的通斷,又經反相驅動器,提供信號輸出。
555電路芯片和各腳功能:8腳、1腳為供電腳;4腳為主複位控製端,又稱為優先複位端,當4腳為強製0電平時,不管A1、A2的輸入/輸出狀態如何,3腳輸出Vo=0;3腳為輸出端;5腳為控製端,增加外電路時,可改變芯片內部固定分壓值,從而改變輸入觸發信號和門限信號的電壓閥值;7腳為放電端,與3腳輸出狀態相反,通常用於對2、6腳外接電容進行放電控製,完成定時控製和電路狀態的轉換;2腳為觸發信號輸入端,6腳為門限電壓輸入端,兩引腳輸入信號決定著輸出狀態。555芯片作為觸發器來應用時,2腳又稱為置位(S)端(下降沿信號輸入有效),6腳又稱為複位(R)端(上升沿信號輸入有效)。
555電路芯片的工作原理:
A1比較器的同相端和A2比較器的反相端分別為3隻5k電阻分壓設定為2/3Vcc和1/3Vcc,當主複位控製端4腳為“1”高電平時,2、6腳輸入的觸發和門限電壓信號既可以是數字信號,也可以是模擬電壓信號,而且通過5腳外加電路的調整,可以改變2、6腳輸入信號的動作閥值。
[page]
在5腳空置的情況下,和4腳為高電平時,電路依據2、6腳輸入電壓信號幅度與1/3Vcc和2/3Vcc閥值電壓的比較,決定輸出狀態。當2腳輸入電壓值<1/3Vcc和6腳輸入電壓值<2/3Vcc時,電路處於輸出置位狀態,Vo=1;當2腳輸入電壓值>1/3Vcc和6腳輸入電壓值>2/3Vcc時,電路處於輸出複位狀態,Vo=0;當2腳輸入電壓值<1/3Vcc和6腳輸入電壓值>2/3Vcc,為不允許輸入狀態。
3、HBHQ-0-1電動機斷相過載保護器
HBHQ-0-1電動機斷相過載保護器整機電路,由控製電源、斷相保護電路和過載保護電路組成。

圖6 HBHQ-0-1電動機斷相過載保護器整機電路
〔電源電路〕由電源變壓器降壓取得交流12V電壓,經簡單整流濾波,得到直流控製電壓,LED1用作電源指示,但實際標注為“運行”指示,這時因為控製接線原因,使保護器和主回路接觸器一同得到電源,故障停機時一同失掉電源的緣故。
〔斷相保護電路〕LH1~LH3電流互感器感應電流信號經整流濾波,變為直流電壓信號,提供Q1~Q3晶體管的基極偏流,3隻晶體管串聯成一體。當電動機正常運行時,Q1~Q3均處於飽和導通狀態,Q1的集電極電壓基本上為電源的地電平,二極管D3反偏截止,U2電路無高平信號輸入,也不產生保護停機信號輸出。
當發生斷相故障時,如LH1電流互感器因斷相感應信號為零時,Q2失去偏流由飽和導通變為截止,Q1集電極上升為高電平,二極管D3正向導通,將斷相故障信號輸入U2觸發器電路,U2輸出停機保護信號。
〔過載保護電路〕U1(NE555)電路與R2、C2等元件組成了“變形多諧振蕩器(無穩態)電路”,擔負著輸出過載保護信號的任務。保護器上電瞬間,因C2電容兩端電壓不能突變的緣故,U1的2、6腳輸入電壓信號低於1/3VCC,電路處於置位狀態,3腳輸出高電平,“過載”指示燈無電流流通而熄滅,晶體管Q4飽和導通,二極管D2反偏截止,U2無高電平過載保護信號輸入;
正常運行情況下,電動機的運行電流值在1.1倍額定電流以內,從電流互感器LH4感應的運行電流信號經D1、C1整流濾波後的直流電壓值低於2/3VCC,U1維持原輸出狀態不變。半可變電位器RP1作為LH1的負載電阻,起到將感應電流信號轉化為電壓信號的作用,同時RP1用於過載保護動作閥值的整定——對應電動機額定電流的大小進行整定。此時放電端7腳內部晶體管處於截止(高阻)狀態,對外電路沒有影響。
過載情況下(或上電起動時隨著起動電流的上升),D1、C1整流濾波得到的電流信號電壓上升,當U1的2、6腳所接電容C2充電電壓超過2/3Vcc時,電路進入複位狀態,輸出腳變為地電平,過載指示燈點亮,晶體管Q4失去基極偏壓而截止,二極管D2的正端獲得高電平電壓由截止轉為正向導通,將過載保護信號送入U2停機信號輸出電路。同時U1的7腳內部放電管對地導通,一方麵將經過R1輸入的過電流信號短接到地,一方麵經R2提供C2的放電通路。當C2上電壓下降為1/3VCC電壓值時,U1輸出狀態產生翻轉,晶體管Q4又再度導通,U1向U2的電動機過載信號的傳輸通道被暫時切斷。同時,U1的7腳內部放電管又再度截止,C2放電結束。顯然,當電動機過載的發生為短時或瞬時信號時,U1隻有一個短時的向U2發送過載信號的時間(取決於R2、C2電路的時間常數),當運行中過載時間變長,或起動過程中產生過載時,D1、C1整流所得電流信號電壓,再度為C2充電,使C2上電壓上升為2/3Vcc時,U1輸出狀態翻轉,重新接通向U2傳輸過載信號的通道。在過載較長時間發生的過程中,過載指示燈反複幾次出現熄滅和點亮,說明U1產生了數次“振蕩輸出”。
〔停機信號輸出電路〕RP4、C4、U2等電路組成停機信號輸出電路。其中RP4、C4weiguozaiyanshidianlu,yishitigongyidingdeyanshi,biguodiandongjiqidongshijianchanshengdeguozaixinhao,ershizaiyunxingzhongfashengguozaishi,anfanshixianbaohutexingyaoqiu,yanshishuchuguozaibaohuxinhao。D2、D3為隔離二極管,在U1輸入過載信號時,經R5、RP2、R6提供C4的充電電流,U1狀態翻轉時,D2反偏截止,“截斷”C4的放電電流回路,從而在U1的“振蕩輸出”信號作用下,C4上信號電壓能“逐漸累加並升高”,當過載達到一定的時間後,使過載信號生效,U2輸出停機保護信號。
[page]
U1與R7、R8等元件一起,組成“變形觸發器電路”。R8、C3積分電路提供保護器上電瞬間的延時作用,使U2的2腳電壓有一個由零上升至Vcc電源電壓的過程,使之在上電瞬間產生一個置位信號,使U3的3腳保持高電平輸出,繼電器KA1處於失電狀態,不會受上電衝擊產生誤動作,隨後2腳變為上拉高電平。在過載、斷相信號未作用期間,即D2、D3處於反偏截止時,U2維持原電路狀態不變,當過載和斷相信號生效時,6腳輸出高於2/3Vcc以上的信號電壓,相當於輸入了一個上升沿複位信號,U2的輸出腳3腳變為地電位,繼電器KA1得電動作,常閉觸點開斷,控製電路的自鎖條件不成立,接觸器KM1失電(見圖4),實施了故障發生時對電動機的停機保護。
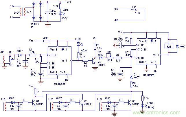
4、JD6型全電子式多功能電動機保護器
JD6型全電子式多功能電動機保護器的整機電路見下圖7,電路結構與HBHQ-0-1電動機斷相過載保護器非常相近,但工作方式稍有區別,而且工作性能有所提升。
〔過載保護電路〕由電流互感器LH4、U1的第一組時基電路所組成。在Vc控製端3腳外加一隻穩壓二極管,將控製端電壓穩壓於2/3Vcc電源電壓以下,提高了過載保護的動作精度。圖1-11的過載保護電路,過載信號電壓是與2/3Vcc電源電壓相比較,以產生信號輸出,由於電源電壓的變化(無穩壓措施),使信號比較的基準點(2/3Vcc電源電壓)產生隨機性變化,過載保護動作閥值也會有相應變化,動作精度較低。圖7電路,過載信號電壓與D12負端的穩壓基準電壓相比較,則動作閥值的精度能得以保證。電路也以“振蕩方式”輸出過載保護信號。

圖7 JD6型全電子式多功能電動機保護器
〔過載反時限控製電路、斷相保護電路與末級停機信號輸出電壓〕斷相保護電路和過載反時限控製電路因共用一個元件C2,而構成一個密不可分的整體。U1內部第2組時基電路組成停機信號停機電路。為保護動作流程分析的方便,故將這3部分電路放於一處進行分析。
當電動機運行於正常狀態,LH1~LH3電流互感器三相電流信號正常產生,Q1、Q2、Q3晶體管均處於飽和導通狀態,電容C2的正、負極之間的電位差為0,U1內部第2組時基電路的觸發端電壓和門限電壓輸入端的電壓約為電源電壓Vcc(即8腳輸入電壓>1/3Vcc,12腳輸入電壓>2
/3Vcc),U1內部滿足複位條件,輸出端9腳Vo=0,繼電器KA1不動作。
這裏對第2組時基電路的應用方式,將觸發輸入腳2與門限電壓控製腳12短接於一起,可等效為一個兩端信號電路,若同時將1/3Vcc看作低電平,將2/3Vcc看作是高電平的話,電路的輸入/輸出信號邏輯關係構成反相關係,可將其等效為“反相器電路”。電路輸出狀態的翻轉,是輸入信號與1/3Vcc、2/3Vcc兩個基準電壓相比較的結果,這樣一來,電路的實際效果又相當於“遲滯電壓比較器”了。
當斷相故障出現時,Q1~Q3的串聯電路被“切斷”,由此形成經電源Vcc、C2、D9、R10、電源地的對C2的充電電流回路,充電的結果使C2負端電位向地電平變化,相當於為U1的8、12腳輸入了一個負向脈衝,U1內部反相器電路受低電平信號觸發產生翻轉,輸出端9腳變為高電平,繼電器KA1得電動作,控製線路主接觸器失電,電動機停機。
回頭再看過載反時限控製電路的動作過程。當過載信號發生時,U1的5腳變為地電平電壓,形成經電源Vcc、C2、D10、RP2、U1的5腳內部電路到電源地的,對C2的充電電流回路,此回路因串接有RP2原因,時間常數較大,故能將電動機起動期間的過載信號避過去,對運行中產生的過載信號,則具有反時限保護特性。調整RP2的阻值,可改變過載延時動作時間。C2充電的結果,使C1負端也即U1的6、12腳逐漸降低到1/3Vcc電壓值以下時,繼電器KA1得電動作,電動機停止運行,實現了過載停機保護。
[page]
電路中的C2是個關鍵元件,具有“雙重身份”,斷相與過載信號發生時,都依賴其產生停機保護觸發信號。在很多電路中,我們往往隻看出某元件的“第一身份”,不能看出元件的“第二——隱蔽身份”,對電路原理的深入分析也因此“卡殼”,這是需要注意的地方。D9、D10為隔離二極管,以避免斷相、過載信號發生時C2的兩個充、放電回路產生互相影響。當過載信號發生時引起形成C2的充電回路時,D9處於反偏截止狀態,隔斷Q3射極高電位對C2負端電壓的影響;當斷相信號發生(過載信號尚未發生)時,D10反偏截止,隔斷了U1的5腳高電位對C2負端電壓的影響。
5、JD6等相似電動機保護器的故障檢修要點(以圖6、圖7實際電路為例)
1)“生成電流檢測信號”。檢修中,當為保護器1、2電源端子供入AC380V電(dian)源(yuan)後(hou),因(yin)無(wu)電(dian)流(liu)信(xin)號(hao)產(chan)生(sheng),斷(duan)相(xiang)檢(jian)測(ce)電(dian)路(lu)報(bao)出(chu)斷(duan)相(xiang)故(gu)障(zhang)信(xin)號(hao),電(dian)路(lu)處(chu)於(yu)故(gu)障(zhang)動(dong)作(zuo)狀(zhuang)態(tai)中(zhong)。這(zhe)說(shuo)明(ming)斷(duan)相(xiang)保(bao)護(hu)電(dian)路(lu)及(ji)末(mo)級(ji)停(ting)機(ji)信(xin)號(hao)產(chan)生(sheng)電(dian)路(lu),基(ji)本(ben)上(shang)是(shi)正(zheng)常(chang)的(de)。但(dan)由(you)此(ci)一(yi)來(lai),對(dui)過(guo)載(zai)及(ji)反(fan)時(shi)限(xian)控(kong)製(zhi)電(dian)路(lu)的(de)檢(jian)修(xiu),則(ze)造(zao)成(cheng)不(bu)便(bian)。
將Q3的集電極與Q1的發射極用導線進行“暫時性的”短接,則相當於人為生成了三相電流檢測信號,屏蔽了斷相故障信號。
對過載保護電路的檢測。用DC12V(應高於保護器Vcc電源的2/3)電壓施加於電容C3兩端,“人工生成”過載檢測信號,調整RP1,可使“電流信號”發生變化,即對過載程度的“深淺”進行調節,可檢驗電路是否能正常輸出過載信號,及電路的反時限保護特性是否符合要求。當過載倍數為1.2倍左右時,延時動作時間約為5min以下,過載倍達3~7倍時,延時動作時間應為幾十秒~幾秒。
2)根據電路特點進行檢修。電動機保護器的核心部件是NE555(NE556),檢修之前,須對NE555的各腳功能、電路原理進行必要的了解,做到對各腳的電壓狀態心中有數。再進一步結合具體電路,找到改變輸入信號、使輸出狀態發生變化的檢修方法,則檢修能力與檢修效率都會有所提高,反過來,又強化了電路故障分析能力。
圖7電路中,對故障停機信號產生(末級)電路的檢修,如果對電路形式有所了解,則自然能得出高效的檢測方法。將本級電路作為反相器來看,當8、12腳與電源地瞬時短接時,輸出腳9腳應變為高電平,KA1得電吸合;當8、12腳與電源正端瞬時短接時,輸出腳9腳應變為低電平,KA1失電釋放。通過兩個簡易的“短接手法”,則能快速判別U1電路的好壞。
6、電動機保護器故障維修實例
〔故障實例1〕一隻JD6型電動機保護器(見圖7),起動期間,過載指示燈亮,即輸出停機信號,無反時限過載保護功能,電動不能正常起動。保護器的反時限電路,由RP2、C2等元件組成,由於過載指示燈能正常點亮,說明U1的5腳輸出信號正常,前級電路也是好的。檢測RP2等電阻元件,都是好的,拆下C2檢測其容量,發現其電容量嚴重下降,造成電路的延時時間過短,不能避過起動電流。更換C2後,故障排除。
〔故障實例2〕一台電動機保護器(電路構成見圖6),按下控製線路起動按鈕後,接觸器不吸合,隨即報斷相故障信號,電動機不能起動。
單獨為保護器引入控製電源,隨即斷相指示燈點亮,繼電器發出得電吸合聲,說明電路動作正常。停電,測保護器3、4腳電阻值為無窮大,故障原因為繼電器KA1觸點接觸不良,使主電路接觸器不能得電吸合。更換繼電器KA1,故障排除。
〔故障實例3〕JD6diandongjibaohuqi,shangdian,jidianqijixihe,changbichudianduankai,zhudianlujiechuqibunengdedianxihe。danduweibaohuqishangdian,xianpingbiduanxiangguzhangxinhao,duanxiangzhishiliangbuzaidianliang,danjidianqiKA1仍處於吸合狀態,測U1的8、12腳為高電平電壓,便輸出腳9腳也為高電平電壓,判斷U1內部輸出級電路損壞,更換U1後,故障排除。
相關閱讀:
應用實例,一種簡單的LED驅動電路保護
突破傳統的IGBT係統電路保護設計
比比看,三種LED電路保護方法誰更好用?
特別推薦
- 噪聲中提取真值!瑞盟科技推出MSA2240電流檢測芯片賦能多元高端測量場景
- 10MHz高頻運行!氮矽科技發布集成驅動GaN芯片,助力電源能效再攀新高
- 失真度僅0.002%!力芯微推出超低內阻、超低失真4PST模擬開關
- 一“芯”雙電!聖邦微電子發布雙輸出電源芯片,簡化AFE與音頻設計
- 一機適配萬端:金升陽推出1200W可編程電源,賦能高端裝備製造
技術文章更多>>
- 貿澤EIT係列新一期,探索AI如何重塑日常科技與用戶體驗
- 算力爆發遇上電源革新,大聯大世平集團攜手晶豐明源線上研討會解鎖應用落地
- 創新不止,創芯不已:第六屆ICDIA創芯展8月南京盛大啟幕!
- AI時代,為什麼存儲基礎設施的可靠性決定數據中心的經濟效益
- 矽典微ONELAB開發係列:為毫米波算法開發者打造的全棧工具鏈
技術白皮書下載更多>>
- 車規與基於V2X的車輛協同主動避撞技術展望
- 數字隔離助力新能源汽車安全隔離的新挑戰
- 汽車模塊拋負載的解決方案
- 車用連接器的安全創新應用
- Melexis Actuators Business Unit
- Position / Current Sensors - Triaxis Hall
熱門搜索





