經典電路設計:電視信號調製芯片內部電路
發布時間:2013-10-16 責任編輯:sherryyu
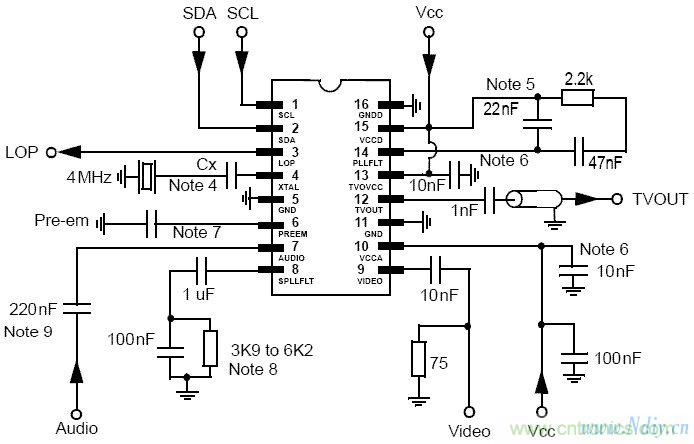
【導讀】本(ben)文(wen)介(jie)紹(shao)的(de)是(shi)一(yi)款(kuan)很(hen)經(jing)典(dian)的(de)電(dian)視(shi)信(xin)號(hao)調(tiao)製(zhi)芯(xin)片(pian)的(de)內(nei)部(bu)電(dian)路(lu)設(she)計(ji),該(gai)芯(xin)片(pian)所(suo)調(tiao)製(zhi)的(de)視(shi)頻(pin)效(xiao)果(guo)有(you)很(hen)高(gao)的(de)還(hai)原(yuan)度(du)。現(xian)在(zai)講(jiang)這(zhe)款(kuan)芯(xin)片(pian)的(de)內(nei)部(bu)電(dian)路(lu)設(she)計(ji)分(fen)享(xiang)給(gei)大(da)家(jia),可(ke)以(yi)作(zuo)為(wei)DIY的基礎理論,當然如果大家有好的創意設計,希望能展示出來大家一起學習!
本文介紹的是一款經典電視信號調製芯片的內部電路設計,所調製的視頻效果還原度較高。
電視信號調製芯片內部電路設計圖如下:

相關閱讀:
針對電視掃描電路故障的五種檢查與判斷方法
http://m.0-fzl.cn/gptech-art/80021633
DIY/電路設計必備:詳解測溫芯片DS18B20
http://m.0-fzl.cn/cp-art/80021624
特別推薦
- 噪聲中提取真值!瑞盟科技推出MSA2240電流檢測芯片賦能多元高端測量場景
- 10MHz高頻運行!氮矽科技發布集成驅動GaN芯片,助力電源能效再攀新高
- 失真度僅0.002%!力芯微推出超低內阻、超低失真4PST模擬開關
- 一“芯”雙電!聖邦微電子發布雙輸出電源芯片,簡化AFE與音頻設計
- 一機適配萬端:金升陽推出1200W可編程電源,賦能高端裝備製造
技術文章更多>>
- 貿澤EIT係列新一期,探索AI如何重塑日常科技與用戶體驗
- 算力爆發遇上電源革新,大聯大世平集團攜手晶豐明源線上研討會解鎖應用落地
- 創新不止,創芯不已:第六屆ICDIA創芯展8月南京盛大啟幕!
- AI時代,為什麼存儲基礎設施的可靠性決定數據中心的經濟效益
- 築基AI4S:摩爾線程全功能GPU加速中國生命科學自主生態
技術白皮書下載更多>>
- 車規與基於V2X的車輛協同主動避撞技術展望
- 數字隔離助力新能源汽車安全隔離的新挑戰
- 汽車模塊拋負載的解決方案
- 車用連接器的安全創新應用
- Melexis Actuators Business Unit
- Position / Current Sensors - Triaxis Hall
熱門搜索
微波功率管
微波開關
微波連接器
微波器件
微波三極管
微波振蕩器
微電機
微調電容
微動開關
微蜂窩
位置傳感器
溫度保險絲
溫度傳感器
溫控開關
溫控可控矽
聞泰
穩壓電源
穩壓二極管
穩壓管
無焊端子
無線充電
無線監控
無源濾波器
五金工具
物聯網
顯示模塊
顯微鏡結構
線圈
線繞電位器
線繞電阻



