逆變電源的IGBT保護技術
發布時間:2009-07-15 來源:電源世界
中心議題:
- IGBT 的工作原理
- IGBT的保護措施
- 在IGBT的驅動電路中設置柵極壓限幅電路
- 給IGBT主電路設置關斷緩衝吸收電路
- 計保護電路為立即保護型
- 在短路和過載時能切斷IGBT的輸入
弧焊逆變電源廣泛應用於造船、機械、汽車、電力、化工、石油、輕工業、航天、國防工業等 部門。近年來大功率電力電子器件IGBTyiqidutedeyoudianshoudaozhongduochangjiadeqinglai,bingzhubuyingyongyuxiandaihuhannibiandianyuanzhong。ranerhuhannibiandianyuangongzuohuanjingelie,qifuzaijuedingleqigongzuodianliubianhuajulie。
如果我們對IGBT性能和特點存在模糊認識並且在控製方法和保護技術等方麵未采取有效的措施,則很有可能會損壞IGBT,從而使人們開始懷疑IGBTdezhiliangshifouzhenzhengfuheziliaoshangsuoliechudegexiangcanshu。benwenzhenduiyishangwentijieshaoleyizhongyingyongdianluyingjianbaohuhedanpianjikongzhichengxubaohuxiangjiehedefangfalaidui IGBT進行有效的保護。
IGBT 的工作原理
1 IGBT結構
IGBT結構上與MOSFET十分相似,隻是多了一個
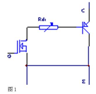
層,引出作為發射極,柵極、集電極與MOSFET完全相似。其簡化等效電路如圖1所示。

IGBT的工作原理:IGBT由柵極電壓正負來控製。當加上正柵極電壓時,絕緣柵下形成溝道,MOSFET導通,相當於
接到E,為PNP晶體管提供了流動的基極電流,從而使PNP管(即整個IGBT)導通。當加上負柵極電壓時,IGBT工作過程相反,形成關斷。
2 IGBT安全工作區
在IGBT開關過程中,大電流和大電壓的重疊造成主要的功耗,同時承受較高的di/dt和dv/dt即電流電壓應力。特別是運行在PWM硬開關狀態下, 這是影響可靠性的重要原因。為了保證其安全可靠的工作,不僅有電流電壓的限製,還必需使其動態過程的運行軌跡在安全工作區內。

如圖2所示,正偏安全工作區 FBSOA是指柵極加正向電壓時的安全工作區,對應於導通狀態。三條邊界分別對應允許電流、允許電壓和允許功耗。隨著導通時間增長,功耗和溫升增加,安全工作區縮小。
IGBT關斷時為反向偏置,對應安全工作區為反偏安全工作區RBSOA。除了電流電壓邊界外,另一邊界為器件關斷後的重加電壓上升率。因此,電壓變化率越大,安全工作區越小。實際上就是因為IGBT動態擎住效應的限製的緣故。
所以在弧焊逆變電源的設計中,限製過電流和過電壓、改善器件的運行特性以及降低功耗,都有重要的意義。在不同的工作狀態下,保證IGBT在安全工作範圍內並處於較好狀態下,是提高整機可靠性的關鍵技術。
[page]
IGBT的保護措施
由於其結構和安全工作區知IGBT的可靠與否主要由以下因素決定:
1、柵極與發射極電壓
2、集電極與發射極電壓
3、流過集電極的電流
4、IGBT的結溫
以上的四個因素在工作環境惡劣的弧焊逆變電源中都是需要注意的,尤其是第二項和第三項是我們在設計保護電路中重點考慮的內容。
1 IGBT柵極的保護
IGBT的柵極-發射極驅動電壓
的保證電壓為+/-20V ,因此在IGBT的驅動電路應當設置柵極壓限幅電路;另外由於焊接dianyuanshebeigongzuohuanjingfeichangelie,zaiyunshuhuozhendongguochengzhongkenenghuishizhajihuiluduankai,zheshiruguodianyuanshebeikaishigongzuo,zesuizhejidianjidianweidebianhua,youyuzhajiyuyujidianjihefashejizhijianjishengdianrongdecunzai,shidezhajidianweishenggao,jidianji-發射極間有電流流過。
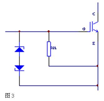
這時若集電極和發射極處於高壓狀態時,會使IGBT發熱,極易引起IGBT損壞。為防止此類情況發生,可在IGBT的柵極與發射極間並接一隻50~100歐姆的電阻,此電阻應盡量靠近柵極與發身極。如圖3所示。

2 集電極與發射極的過壓保護
huhannibiandianyuanjinruhanjiezhuangtaishi,shuchuduanjicongkongzaizhuanrujiejinduanluzhuangtai,zheshiyaoqiushuchudianliubixuchuyusuoxuyaodehengdingzhuangtai。lilunshang,caiyonghengliubihuankongzhixitongjikeyikongzhidianyuandeduanludianliu,danshijiduanlushi,shuchudianyahendi,jiIGBT的工作脈寬很窄,才能保證輸出電流恒定,這就造成了IGBT在很短的導通期間,吸收電容未分放電而馬上關斷,且因分布電感和漏感的影響,IGBT的關斷是在承受較高的反壓下進行的,極易使IGBT損壞。
為了使IGBT關斷過電壓能得到有效的抑製並減少關斷損耗,需要給IGBT主電路設置關斷緩衝吸收電路。IGBT的關斷緩衝吸收電路分為充放電型和放電阻止型,從吸收過電壓的能力上來說,充放電型效果較好,所以可在弧焊逆變電源中的IGBT過壓保護緩衝電路可采用圖4所示緩衝吸收電路:

zaiciyingjiandianludejichushang,jiehedanpianjidekongzhixitongkejianceshuchudianyadiyumouyishedingzhishi,danpianjibianrenweifuzaidianhushichuyuduanluzhuangtai,zheshidanpianjibianduiIGBT的最小脈衝寬度進行限製,以保證吸收電容有足夠的放電時間,從而降低IGBT的關斷反向電壓。
同時為保證輸出電流恒定,單片機在判斷輸出為短路時將逆變器的等脈衝寬度調節(PWM)變為頻率調節控製(PFM),即脈衝分頻控製,輸出電壓越低,輸出脈衝的頻率越低。其單片機程序過程如圖5所示:

這與傳統的簡單限流或直接關閉IGBT的控製方式有本質的區別,它是利用單片機的智能性改變其工作方式來保護IGBT的安全,從而可靠的保證IGBT的安全。
[page]
3 過流保護
過流對IGBT來說,是產生原因最複雜、發生次數最多、損壞概率最高的事件,也是國內弧焊逆變電源容易損壞的主要原因。IGBT正常工作時,導通期間的電流包括開通時的尖峰、折算到原邊的焊接電流和關斷時的拖尾電流。
在設計IGBT的過流保護時,主要可采取以下三條措施:首先選擇IGBT器件時,使其最大工作電流隻占IGBT 的30%左右,其目的就是要使IGBT的安全工作區盡可能在一些,以避免IGBT的擎住效應;其次針對元器件失效等偶發性故障,如輸出失控、IGBT損壞、功率變壓器擊穿、短路、高頻整流快恢複二極管損壞引起的過電流行為.
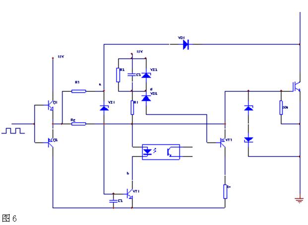
應設計保護電路為立即保護型。即保護電路動作後,切斷供電電源,停止逆變電源工作;最後,對元器件並沒有失效,而是由於某種其它原因如負載突然加大造成的過流,可嚐試采用一種慢降柵壓的電路來實現如圖6:


如果單片機在延時結束後,故障信號仍存在則由單片機切斷所有IGBT的輸入脈衝,設備停止工作,此時要通過手動複位才能恢複正常工作。這種電路既能保護逆變電路和IGBT的安全,又不會在瞬時過流時中斷逆變電源工作所以是一種非常有效的保護方式。
4 過熱保護
在焊接工作時由於工作環境惡劣,流過IGBT電流很大,並且開關頻率較高,所以器件的損耗也較大,如果熱量不能及時散掉,使結溫Tj超過Tmax ,則會引起IGBT的損壞,在熱設計時還要考慮在短路和過載時,IGBT也不能過熱而損壞。
適當加大散熱係統是保護焊接電源正常工作的必要條件,但由於散熱係統不可能無限製擴大,所以要在靠近IGBT處安裝一溫度繼電器來檢測IGBT的工作溫度。當溫度超過所設定的最高溫度時切斷IGBT的輸入,保護其安全。
最後:本文介紹了利用硬件保護電路並結合單片機的程序對弧焊逆變電源中IGBT進jin行xing保bao護hu的de方fang法fa和he措cuo施shi。該gai方fang法fa不bu僅jin從cong硬ying件jian電dian路lu上shang設she計ji了le可ke靠kao的de保bao護hu電dian路lu,而er且qie還hai利li用yong單dan片pian機ji的de程cheng序xu來lai對dui設she備bei工gong作zuo狀zhuang態tai進jin行xing判pan斷duan後hou選xuan擇ze工gong作zuo方fang式shi來lai間jian接jie對duiIGBT進行保護.
這樣不僅保護了IGBT的安全還保證了該電源即使在惡劣的環境的中也能可靠穩定的工作。所以在實際應用中隻要我們考慮到IGBT的不同容量、型號並參考以上方法采取相應的保護措施就可以達到滿意的效果。
- 噪聲中提取真值!瑞盟科技推出MSA2240電流檢測芯片賦能多元高端測量場景
- 10MHz高頻運行!氮矽科技發布集成驅動GaN芯片,助力電源能效再攀新高
- 失真度僅0.002%!力芯微推出超低內阻、超低失真4PST模擬開關
- 一“芯”雙電!聖邦微電子發布雙輸出電源芯片,簡化AFE與音頻設計
- 一機適配萬端:金升陽推出1200W可編程電源,賦能高端裝備製造
- 貿澤EIT係列新一期,探索AI如何重塑日常科技與用戶體驗
- 算力爆發遇上電源革新,大聯大世平集團攜手晶豐明源線上研討會解鎖應用落地
- 創新不止,創芯不已:第六屆ICDIA創芯展8月南京盛大啟幕!
- AI時代,為什麼存儲基礎設施的可靠性決定數據中心的經濟效益
- 矽典微ONELAB開發係列:為毫米波算法開發者打造的全棧工具鏈
- 車規與基於V2X的車輛協同主動避撞技術展望
- 數字隔離助力新能源汽車安全隔離的新挑戰
- 汽車模塊拋負載的解決方案
- 車用連接器的安全創新應用
- Melexis Actuators Business Unit
- Position / Current Sensors - Triaxis Hall



