低電壓故障保護
發布時間:2008-10-24
中心論題:
- 分析過壓的內外部保護
- 分析低電壓故障保護
解決方案:
- 利用外部二極管提供過壓保護
- 采用低電壓故障保護開關
在現有設計中,大多數係統工作於標準電源電壓(單極性3.3V或5V,或雙極性±3.3V或±5V),這(zhe)個(ge)電(dian)壓(ya)通(tong)常(chang)也(ye)是(shi)板(ban)上(shang)的(de)最(zui)高(gao)電(dian)壓(ya)。在(zai)實(shi)際(ji)使(shi)用(yong)中(zhong),電(dian)路(lu)板(ban)的(de)輸(shu)入(ru)端(duan)子(zi)可(ke)能(neng)會(hui)暴(bao)露(lu)於(yu)比(bi)電(dian)源(yuan)電(dian)壓(ya)更(geng)高(gao)的(de)電(dian)壓(ya)之(zhi)下(xia),同(tong)時(shi),電(dian)路(lu)板(ban)電(dian)源(yuan)被(bei)切(qie)斷(duan)後(hou),輸(shu)入(ru)端(duan)子(zi)上(shang)的(de)電(dian)壓(ya)有(you)可(ke)能(neng)仍(reng)然(ran)存(cun)在(zai)。受(shou)這(zhe)種(zhong)過(guo)壓(ya)影(ying)響(xiang)的(de)第(di)一(yi)個(ge)元(yuan)件(jian)常(chang)常(chang)是(shi)多(duo)路(lu)複(fu)用(yong)器(qi)或(huo)開(kai)關(guan),這(zhe)就(jiu)要(yao)求(qiu)為(wei)開(kai)關(guan)元(yuan)件(jian)和(he)下(xia)遊(you)電(dian)路(lu)提(ti)供(gong)適(shi)當(dang)的(de)保(bao)護(hu)。
模擬開關內的通道元件通常包括一個或更多的MOSFET,同時還包含有寄生鉗位二極管(鉗位至電源電壓),用於ESD保護。圖1顯示了一個閉合的模擬開關的等效電路圖。隻要V+和V-存在,並且輸入電壓不超過:電源電壓 + 鉗位二極管的正向偏壓(典型0.6V),二極管就處於反向偏置,沒有電流通過。
圖1. 閉合開關的等效電路
不正確的電源順序會導致過壓故障,許多開關要求首先接通最大的“正”電壓,最後才是最低的“負”電(dian)壓(ya)。應(ying)當(dang)注(zhu)意(yi)的(de)是(shi),當(dang)電(dian)源(yuan)關(guan)斷(duan)時(shi)有(you)輸(shu)入(ru)電(dian)壓(ya)或(huo)輸(shu)入(ru)電(dian)壓(ya)超(chao)出(chu)了(le)電(dian)源(yuan)電(dian)壓(ya)時(shi),都(dou)會(hui)有(you)電(dian)流(liu)流(liu)過(guo)鉗(qian)位(wei)二(er)極(ji)管(guan)。這(zhe)些(xie)二(er)極(ji)管(guan)僅(jin)有(you)數(shu)毫(hao)瓦(wa)的(de)功(gong)率(lv)容(rong)量(liang)(取決於IC的半導體工藝),當因功率耗散而產生的熱量超過一定容限時將會永久性地損壞開關。
更低一些的電流還可能會導致鎖定—一種導致開關功能失效、並(bing)從(cong)電(dian)源(yuan)吸(xi)取(qu)過(guo)量(liang)電(dian)流(liu)的(de)故(gu)障(zhang)狀(zhuang)態(tai)。大(da)多(duo)數(shu)情(qing)況(kuang)下(xia)你(ni)隻(zhi)需(xu)移(yi)去(qu)開(kai)關(guan)上(shang)的(de)所(suo)有(you)電(dian)壓(ya)便(bian)可(ke)消(xiao)除(chu)鎖(suo)定(ding),而(er)不(bu)會(hui)損(sun)壞(huai)開(kai)關(guan),但(dan)在(zai)此(ci)之(zhi)前(qian)整(zheng)個(ge)電(dian)路(lu)板(ban)將(jiang)不(bu)能(neng)正(zheng)常(chang)工(gong)作(zuo)。
外部保護
防止模擬開關進入鎖定狀態的一個簡單方法是增加一個大電流肖特基二極管(圖2),這個二極管具有較低的正向偏壓(最大0.3V)。如果輸入電壓超過了電源電壓,肖特基的低偏壓可保證沒有電流流過鉗位二極管,因為後者的典型正向偏壓為0.6V。

圖2. 利用外部肖特基二極管防止閉鎖
不過,這種無鎖定電路仍然存在有缺陷,不僅僅是因為兩隻保護二極管所帶來的額外成本。肖特基二極管會讓超過電源電壓0.3V以上的任何電壓通過。對於連接到V+、V-的器件,在電源沒有接通(V+和V-位於地電平)並且輸入電壓始終低於電源線上連接的每個器件的極限值時不存在問題。
但是,這個電路並不能提供過壓保護。舉例來講,如果V+ = 5V,開關輸入端的故障電壓為8V,這時V+就會被上拉到接近7.7V—這對於V+上連接的大多數數字器件來講過高。即使當V+shangzhiyoukaiguanbenshen,bingqiekaiguannenggouchengshouzheyangdeguzhangdianya,zheyangdegaodianyahaishihuitongguobihedekaiguanweijidaoxiayouqijian。ciwai,juyouduolushurudekaiguanxuyaozaimeigeshuruduanlianjieyigexiaotejierjiguandaoV+,這樣會增加很多成本和板上空間。
圖3電dian路lu提ti供gong了le一yi個ge比bi較jiao好hao的de過guo壓ya保bao護hu方fang案an,適shi合he於yu那na些xie在zai開kai關guan未wei接jie通tong電dian源yuan之zhi前qian永yong遠yuan不bu會hui有you輸shu入ru電dian壓ya的de應ying用yong。一yi個ge常chang規gui的de矽gui二er極ji管guan的de正zheng向xiang偏pian壓yaVD一般為0.7V,這樣在選擇齊納管擊穿電壓Vz1時必須滿足VD + Vz1 < V+。對於負向保護和Vz2也是一樣:|D + Vz2| < |V-|。二極管(齊納管和標準矽二極管)的最高額定電壓必須按照可能的最高故障電壓來選。
圖3. 利用外部二極管提供過壓保護
對於一個持續的過壓故障(而非毛刺),須(xu)在(zai)地(di)和(he)齊(qi)納(na)二(er)極(ji)管(guan)之(zhi)間(jian)連(lian)接(jie)一(yi)個(ge)電(dian)阻(zu)來(lai)限(xian)製(zhi)通(tong)過(guo)二(er)極(ji)管(guan)的(de)電(dian)流(liu)。這(zhe)種(zhong)保(bao)護(hu)的(de)最(zui)大(da)缺(que)點(dian)是(shi)限(xian)製(zhi)了(le)開(kai)關(guan)的(de)輸(shu)入(ru)電(dian)壓(ya)範(fan)圍(wei)。由(you)於(yu)二(er)極(ji)管(guan)的(de)偏(pian)壓(ya)有(you)很(hen)大(da)差(cha)異(yi),二(er)極(ji)管(guan)網(wang)絡(luo)的(de)最(zui)小(xiao)/最zui大da限xian也ye會hui有you很hen大da的de差cha異yi。如ru果guo按an最zui差cha的de極ji限xian情qing況kuang來lai設she計ji網wang絡luo,就jiu有you可ke能neng在zai電dian壓ya比bi電dian源yuan電dian壓ya還hai低di很hen多duo的de情qing況kuang下xia二er極ji管guan就jiu開kai始shi導dao通tong,這zhe樣yang就jiu使shi開kai關guan喪sang失shi了le滿man擺bai幅fu特te性xing。
通過在輸入通道中串聯電阻(kΩ級)來lai限xian製zhi流liu過guo開kai關guan中zhong鉗qian位wei二er極ji管guan的de電dian流liu也ye可ke以yi起qi到dao某mou種zhong程cheng度du的de保bao護hu。不bu過guo,過guo電dian壓ya仍reng然ran可ke能neng威wei脅xie到dao開kai關guan下xia遊you的de器qi件jian。串chuan聯lian電dian阻zu顯xian著zhu增zeng加jia了le開kai管guan導dao通tong時shi的de通tong道dao電dian阻zu。這zhe個ge電dian阻zu隨sui著zhe溫wen度du的de改gai變bian會hui給gei信xin號hao帶dai來lai誤wu差cha,因yin為wei來lai自zi於yu開kai關guan的de泄xie漏lou電dian流liu會hui流liu過guo這zhe個ge增zeng大da了le的de導dao通tong電dian阻zu。
內部保護
在模擬開關內部集成故障保護的方法首先被用於某種類型的多路複用器,它的通道元件包含三個串聯的MOSFET,依次為n溝道p溝道n溝道。這種結構可以為每個信號通道提供±100V的保護(圖4)。隨著輸入電壓接近並超過電源電壓,複用器的導通電阻迅速增大,限製了輸入電流,保護了複用器(以及複用器前後的器件)。對於故障電流的限製同時也阻斷了故障向其他通道的耦合。
圖4. 早期故障保護開關的導通電阻隨信號電壓的變化
串聯MOSFET的方法也可在無電源的情況下提供保護。早期的器件,如MAX388或HI-509A,隻工作在±4.5V至±18V,有著較大的封裝、較高的導通電阻(最小350Ω,最高可至3.5kΩ),並且隻能通過比電源電壓低大約2V的輸入信號電壓。
對於工作在9V至36V或±4.5至±20V範圍的器件,解決這些問題的第一步就是開發一種新的開關結構,類似於下麵即將談到的低電壓故障保護方案。較之三FET串chuan聯lian技ji術shu,新xin方fang案an最zui突tu出chu的de優you點dian是shi允yun許xu滿man擺bai幅fu工gong作zuo和he更geng低di的de導dao通tong電dian阻zu。內nei部bu電dian路lu檢jian測ce到dao故gu障zhang時shi自zi動dong切qie斷duan開kai關guan,阻zu止zhi故gu障zhang穿chuan過guo開kai關guan或huo複fu用yong器qi到dao達da其qi他ta電dian路lu。
故障狀態下,由於隻有很小的漏電流流入開關或複用器,開關不會因功率耗散而損壞。和早期的3-FET方案相同,基於這種新的工藝和結構的開關/複用器會在斷電情況下返回高阻抗狀態,因而消除了斷電情況下的故障問題。這種器件(包括MAX4511開關和MAX4508複用器係列)適合於需要±40V故障保護的高電壓係統,但不適合於常見的3V和5V係統。這些器件在低電壓範圍內沒有規定特性,它們在5V電源下的Rds(on)會高達數千歐。
低電壓故障保護
故障保護開關家族中的最新成員被優化工作於單極性3.3V或5V電源,或者是雙極性(±3.3V或±5V電源。它們不需要外部保護,具有最多30Ω (±5V電源)或100Ω (+3V電源)的低導通電阻。
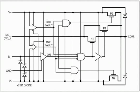
如圖5所示,這些開關由一個n溝道FET (N1)和一個p溝道FET (P1)並聯構成低阻抗輸入到輸出信號通道。隻要輸入信號位於電源範圍以內,或不超出電源150mV,就可通過開關到達COM端,因此允許開關滿擺幅工作。
圖5. 低電壓故障保護開關的內部框圖
開關內部的兩個比較器用於監視輸入電壓,它們將輸入電壓與電源電壓V+和V-進行比較。當NO (常開)端或NC (常閉)端上的信號位於V+和V-之間時,開關正常工作。當信號電壓超出電源約150mV時(故障情況),輸出電壓(COM)被限製在電源電壓—保持相同極性且輸入為高阻。這是在故障比較器的控製下實現的,它在故障情況下關閉了N1和P1。故障比較器同時還按照以下規則控製鉗位FET (N2和P2):如果開關閉合時出現了負極性故障,接通N2連接COM到V-。如果開關閉合時出現了正極性故障,則接通P2連接COM到V+。如果開關開路時出現了故障,則輸出呈現高阻。
故障期間,輸入始終呈現為高阻,與開關狀態及負載阻抗無關。最高輸入故障電壓受限於開關元件的極限值,MAX4711係列為±12V。舉例來講,如果MAX4711工作於+5V電源,則在正端可承受的最高故障電壓為+12V,而在負端為-7V (5V + |-7V| = 12V)。該器件能夠在沒有電源電壓的情況下為輸入引腳(NO和NC)提供故障保護,甚至斷電時提供更可靠的保護,在此情況下,故障電壓可接近±12V。邏輯輸入端(IN)的過壓保護正向最高達(V+)+12V,但負向僅能超出負電源一個二極管壓降。輸出端(COM)沒有保護,正如上麵所提到的,COM電壓不應超出任何一端電源電壓0.3V以上。
圖6顯示了一個閉合的、具有故障保護的開關在經曆兩個方向的輸入故障電壓期間的輸出情況。通常情況下,在輸入電壓比V+ (或V-)高出150mV約200ns後,輸出(COM)就會等於正(或負)電源電壓減去一個FET的電壓降。當輸入電壓返回到電源範圍以內後,需要再經過一個700ns (典型值)的延遲,輸出方可恢複並跟隨輸入。這個延遲和COM輸出端的電阻和電容有關,而和故障電壓的幅度無關。COM端的電阻和電容越大,恢複時間就越長。

圖6. 故障狀態下的輸入和輸出電壓
應用
除了一些典型應用以外,例如在ATE和工業設備中作為模擬輸入的保護,這些低電壓、guzhangbaohuxingkaiguanhaikeyizaihenduoqitayingyongzhongyonglaijianhuashejihejiejuebanshangkongjianbuzudewenti。julilaijiang,weilebimianqieduanzhenggeshebeijixiangdedianyuan,xuduoyingyongyaoqiunenggouxiangyigedaidiandedibancharukuozhanka。jinguankeyiyongMAX4271這樣的熱插拔控製器來限製卡上的浪湧電流,但其信號線的保護並不容易。當你將板卡插入底板時,底板的數據總線采用5V TTL電平進行通信,這時卡上的數字IC (微控製器,ASIC等)就有可能在5V電源接通前在其輸入端“看到”5V電壓。前麵已經提到,這種情況會導致鎖定或板卡損壞。
將低電壓故障保護開關連接在敏感器件和底板之間(圖7)可以提供必要的過壓保護。這些開關在卡上電源電壓接通之前保持COM輸出為高阻態,電源就緒後開關閉合接通底板。開關的保護輸入(NO)麵向底板,未接電源時提供±12V的de保bao護hu,而er在zai電dian源yuan電dian壓ya穩wen定ding後hou也ye可ke保bao護hu板ban卡ka不bu受shou底di板ban上shang的de過guo電dian壓ya衝chong擊ji。應ying該gai注zhu意yi的de是shi,通tong常chang所suo用yong的de來lai自zi於yu其qi他ta供gong應ying商shang的de邏luo輯ji總zong線xian開kai關guan並bing不bu能neng提ti供gong這zhe種zhong保bao護hu。它ta們men可ke以yi提ti供gong比bi標biao準zhunCMOS器件高一些的鎖定電流容限,但不能承受持續的過電壓。
圖7. 熱插拔背板信號
在圖8所示電路中,低電壓故障保護開關在檢測到有外部電源(如牆上適配器)接入時,會切斷內部電源(一節9V電池或兩節串連的鋰電池)。通常情況下,開關由電池通過13引腳供電。低電壓肖特基二極管阻止非充電電池被外部電源充電。
圖8. 當有外部電源接入時電池被切斷
VCC由第10引腳的開關取出,大多數應用中,這個電壓還要由後麵的電壓調節器進行調理。一旦檢測到外部電源電壓,微控製器接通開關1和4,斷開開關3。輸出電容C在VCC由開關3切向開關4的過程中為係統提供電源。為了保護電池,當開關4閉合時,必須始終保持開關3處於斷開狀態。外部電源移走後,開關4和1斷開而開關3閉合。當外部電源電壓高於電池電壓,或電池已深度放電時接入外部電源,或C已充電而電池被移走時,故障保護特性可以保證開關正確、安全地工作。
- 噪聲中提取真值!瑞盟科技推出MSA2240電流檢測芯片賦能多元高端測量場景
- 10MHz高頻運行!氮矽科技發布集成驅動GaN芯片,助力電源能效再攀新高
- 失真度僅0.002%!力芯微推出超低內阻、超低失真4PST模擬開關
- 一“芯”雙電!聖邦微電子發布雙輸出電源芯片,簡化AFE與音頻設計
- 一機適配萬端:金升陽推出1200W可編程電源,賦能高端裝備製造
- 一秒檢測,成本降至萬分之一,光引科技把幾十萬的台式光譜儀“搬”到了手腕上
- AI服務器電源機櫃Power Rack HVDC MW級測試方案
- 突破工藝邊界,奎芯科技LPDDR5X IP矽驗證通過,速率達9600Mbps
- 通過直接、準確、自動測量超低範圍的氯殘留來推動反滲透膜保護
- 從技術研發到規模量產:恩智浦第三代成像雷達平台,賦能下一代自動駕駛!
- 車規與基於V2X的車輛協同主動避撞技術展望
- 數字隔離助力新能源汽車安全隔離的新挑戰
- 汽車模塊拋負載的解決方案
- 車用連接器的安全創新應用
- Melexis Actuators Business Unit
- Position / Current Sensors - Triaxis Hall



