全差分放大器為精密數據采集信號鏈提供高壓低噪聲信號
發布時間:2024-11-05 來源:ADI公司 責任編輯:lina
【導讀】全差分放大器(FDA)具有差分輸入和差分輸出,其輸出共模由直流(DC)輸入電壓獨立控製,主要用在數據采集係統中模數轉換的前端,用於將信號調理為合適的電平以供下一級(通常是模數轉換器(ADC))使用。FDA一般采用單芯片設計,電源電壓較小,因此輸出動態範圍有限。本文將介紹具有可調共模輸出的高壓低噪聲FDA的設計方法。本文還完整分析了FDA噪聲,以及其對高性能數據采集係統信號鏈的總體信噪比(SNR)的影響。
摘要
全差分放大器(FDA)具有差分輸入和差分輸出,其輸出共模由直流(DC)輸入電壓獨立控製,主要用在數據采集係統中模數轉換的前端,用於將信號調理為合適的電平以供下一級(通常是模數轉換器(ADC))使用。FDA一般采用單芯片設計,電源電壓較小,因此輸出動態範圍有限。本文將介紹具有可調共模輸出的高壓低噪聲FDA的設計方法。本文還完整分析了FDA噪聲,以及其對高性能數據采集係統信號鏈的總體信噪比(SNR)的影響。
引言
高壓FDA適用於需要寬輸出動態範圍和與高性能FDA類似的交流(AC)性能的應用。例如,測試和評估具有寬輸入範圍的精密數據采集信號鏈可能需要高壓FDA。由於電源電壓較小,目前大多數FDA的輸出電壓範圍一般都很有限。FDA適合用於驅動高性能ADC的輸入,後者通常需要單電源。FDA具有出色交流性能,其SNR和總諧波失真(THD)十分優異。不過,在失調、軌間擺幅、偏置電流和漂移性能方麵,FDA不如許多更高電壓的精密運算放大器。但這完全不是問題,因為其滿足ADC驅動要求,而且ADI公司提供了一係列用於各種應用的ADC驅動器。
FDA支持單端或差分輸入,具有增益,並提供差分輸出,其共模通常可通過輸出共模輸入引腳(VOCM)進行調整(見圖1)。FDA的優勢在於擁有更大的輸出動態範圍,最大輸出是輸出軌的兩倍,並且其噪聲和偶次諧波失真更低。例如,±5 V FDA的最大輸出峰峰值接近±10 V或20 V p-p。
±18 V電路的輸出大於60 V p-p。ADA4625-1/ADA4625-2是低噪聲JFET放大器,噪聲和失真性能非常好,並且電源範圍寬達±18 V。需滿足應用的所有直流和交流性能要求時,使用分立運算放大器設計FDA可能會很棘手。
圖1.FDA
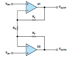
要創建差分放大器,比較簡單的方法是使用同相和反相放大器在輸出端產生差模信號(圖2),但這種方法的缺點是兩個放大器U1和U2不能以非常對稱的方式運行,因而性能沒有得到優化。
圖2.單端轉差分電路
更好的方法是將兩個運算放大器配置成差分方式,類似於基本差分放大器,其中U1和U2共享反饋和增益電阻,增益Av = (RG + 2RF)/RG(見圖3)。
圖3.差分放大器電路
此配置通過簡化的增益網絡提供平衡輸出,並可通過增益設置電阻RG輕鬆調整增益大小。然而,當輸入為單端時,差分輸出在幅度上將是不對稱的(見圖4)。buduichengshuchuhuishishuchufanweiyanzhongshouxian,yinweiqizhongyigeshuchuhuixianyulingyigeshuchudadaogongdiangui。tongguotiaozhengdianzuzengyiwangluoshishuchuduicheng,keyijiejueciwenti(圖5)。請注意,增益電阻被分成兩部分,即RG1和RG2,並且U2從RG1和RG2的中心獲得反饋,從而使輸出對稱。增益由下式給出:Av = (RG1 + RG2 + RF1 + RF2)/RG1。
圖4.不對稱輸出
圖5.對稱輸出
添加可調輸出共模
添加可調共模的方法有兩種:一種方法是使用兩個ADA4625器件為每個輸入添加一個VOCM放大器(圖6和圖7);另一種方法是僅使用一個ADA4625-1作為VOCM放大器(圖8和圖9)。這些方法各有利弊,下文將展開詳細討論。
通過添加放大器U3和U4,所施加的任何直流輸入電壓(V6)都會加到正負輸入上。由於每個輸入都增加了相同電壓,因此它們在輸出端表現為直流共模。然而,除了U1和U2差分級會進一步放大額外噪聲之外,U3和U4還會在電路中產生額外的功耗。不過,它非常簡單,並且不會影響整體信號增益。對於圖6中的電路,信號增益為Av = (RG1 + RG2 + RF1 + RF2)/RG1;對於圖7中的電路,信號增益為Av = (RG + RF1 + RF2)/RG。
圖6.采用雙放大器的單端轉差分可調共模電路。右圖為輸入(紅色)和輸出(藍色和綠色)的LTspice®仿真。
圖7.采用雙通道放大器的差分轉差分可調共模電路。右圖為輸入(紅色)和輸出(藍色和綠色)的LTspice仿真。
添加可調VOCM的另一種方法是添加一個放大器,將其輸出加到每個輸入上。這種方法的優點包括:使用的器件(僅一個放大器)和電阻更少,以及所添加器件產生的噪聲貢獻更低。實際上,U3不會產生任何額外噪聲,因為除了來自電阻分壓器R4至R7的噪聲外,其折合到輸出的噪聲表現為U1和U2輸入的共模。
電阻R3至R7構成電阻加法器網絡,將VOCM加到輸入信號上。R3至R5將共模加到正輸入信號上,而R6至R8(單端輸入則為R6和R7)將共模加到負輸入上。請注意,該電阻網絡會衰減輸入信號。這會降低電路的整體信號增益。對於圖8中的電路,總信號增益為Av = [(RG1 + RG2 + RF1 + RF2)/RG1][(R4//R5)/(R4//R5 + R3)];對於圖9中的電路,總信號增益為Av = [(RG + RF1 + RF2)/RG][(R4//R5)/(R4//R5 + R3)]。噪聲分析部分闡明了主要噪聲源,並且根據所需的總增益和設計人員需重點考慮的其他因素,討論了第二種添加VOCM的方法是否比第一種方法更有益。
圖8.采用單放大器的單端轉差分可調共模電路。右圖為輸入(紅色)和輸出(藍色和綠色)的LTspice仿真。
圖9.采用單放大器的差分轉差分可調共模電路。右圖為輸入(紅色)和輸出(藍色和綠色)的LTspice仿真。
噪聲分析
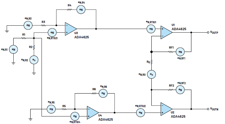
在為高性能精密數據采集信號鏈提供激勵時,噪聲是一個關鍵考慮因素,最終將決定係統在動態範圍和SNR方麵的限製。16位ADC的理論SNR為98 dB(6.02 N + 1.76 dB,N = 位數),這意味著4.096 Vp輸出(或8.192 V p-p)的等效噪聲約為36 μV rms。這種噪聲稱為量化噪聲,是由ADC的量化誤差引起的。-98 dB SNR是16位係統的理想極限,任何性能下降都將是由ADC的輸入或周圍電路的額外噪聲引起的。以下是單通道和雙通道放大器VOCM全差分電路中各元器件的噪聲貢獻分析。圖10為具有雙放大器VOCM的FDA電路噪聲模型。
差分級 — U1和U2噪聲貢獻
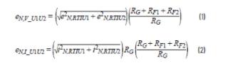
ADA4625-1/ADA4625-2的電流噪聲密度非常低,在1 kHz時為4.5 fA/√Hz,而折合到輸入(RTI)的電壓噪聲在1 kHz時約為3 nV/√Hz,本分析將其視為寬帶噪聲。U1和U2的電流和電壓噪聲在差分輸出端的總噪聲貢獻(均方根值)可以表示為:
其中,eNv,U1U2是U1和U2的RTI電壓噪聲引起的輸出電壓噪聲,而eNI,U1U2是輸入電流噪聲引起的輸出電壓噪聲。對輸入端各分量噪聲的平方和求平方根(RSS)可以得到RTI電壓噪聲,然後由增益和反饋網絡RF和RG進行放大。類似地,電流噪聲經過RSS處理後,由RGzhuanhuanweidianyazaosheng,zaijingfangdachuanshuzhishuchu。shurudianliuzaoshengfeichangxiao,qigongxianweibuzudao,yincidianzuhefangdaqidedianyazaoshengshishuchuduandezhuyaozaoshengyuan。
圖10.雙放大器VOCM噪聲模型
由U1和U2的增益和反饋電阻網絡(RF1、RF2和RG)引起的輸出噪聲為:
其中,室溫下1 kΩ電阻的熱噪聲為4.06 nV⁄√Hz。
在輸出端合並U1和U2的電壓噪聲及其反饋電阻網絡噪聲,忽略電流噪聲,使用公式1和3可得到:
從之前的討論可以得知,隨著增益的提高,放大器的電壓噪聲很容易成為主導噪聲。使用較小的RG值(例如500 Ω)可以大大降低電阻的噪聲。
VOCM電路 — U3和U4噪聲
接下來分析圖10中VOCM電路的噪聲。VOCM電路(U3和U4)的總噪聲(包括電阻噪聲,並忽略每個放大器的輸入電流噪聲)計算方式如下:
總VOCM輸出噪聲 =
其中,R1//R2為R1和R2的並聯等效電阻。從之前的討論還可以明顯看出,U3和U4dezongzaoshengzhuyaoyoufangdaqidianyazaoshenghedianzuzaoshengzucheng,yincizuihaobaochijiaodidianzuzhi,yiyouxiaojianshaoqiduizhengtizaoshengdegongxian,shifangdaqizaoshengchengweiweiyidezhuyaozaoshengyuan。VOCM電路輸出端的噪聲會出現在差分級的輸入端,隨後由差分級放大並傳輸至輸出端。
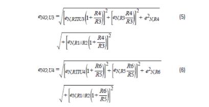
VOCM電路 — 單放大器U3噪聲
如前所述,U3輸出端的噪聲作為U1和U2輸入端的共模出現(顯示為inp和inn,見圖 11),因此不會給差分級帶來噪聲。額外的噪聲來自電阻R3至R8。仔細檢查可發現,差分級的每個輸入端都有三個並聯電阻——正輸入端為R3至R5,負輸入端為R6至R8(圖11c),這也使得電阻的噪聲貢獻非常小。
在雙放大器和單放大器VOCM電路這兩種電路中,後者的噪聲貢獻要低得多,但其整體信號增益較低。此外,它的功耗更低,所需的放大器也更少。公式7表示圖11中VOCM電路輸出端的噪聲;公式8表示差分級輸出端變化對U1和U2的對應噪聲貢獻。
綜合考慮 — ADC信號鏈的總SNR
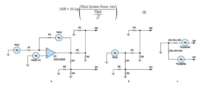
ADC信號的總SNR由模擬前端(AFE)和ADC的總噪聲貢獻決定,其中可能包括來自其他噪聲源的噪聲。ADC信號鏈的總SNR由下式得出:
圖11.單放大器VOCM噪聲模型
其中,VREF被認為是雙極性輸出ADC的正滿量程。
總體而言,信號鏈的總SNR可以用圖12來總結。
圖12.數據采集前端信號鏈
ADC的噪聲與AFE輸入端的噪聲相結合,會使ADC的實際總SNR低於理論或理想值。為將AFE的噪聲與ADC的噪聲結合起來,需要將ADC的SNR轉換為其均方根積分噪聲等效值,如下所示:
例如,ADAQ7767-1的典型SNR為-106 dB,等效有效值噪聲為14.5 μV。
ADAQ7767-1是一款24位數據采集解決方案,帶有集成ADC驅動器和抗混疊濾波器,增益為1、0.364、0.143 V/V,250 kSPS時噪聲帶寬(BW)為110 kHz,其陡峭截止頻率主要由其數字磚牆濾波器決定。ADA4625-1/ADA4625-2的典型寬帶電壓噪聲為3.3 nV⁄√Hz,因此圖13中差分級(U1和U2)的輸出噪聲貢獻(噪聲增益為6)為:
eN,V_U1U2 = [√2(3.3 nV)2] (500 Ω + 1.5 kΩ + 1 kΩ)/500 Ω = 28 nV⁄√Hz;U1和U2 RTI噪聲引起,使用公式1。
eN,RES_U1U2 = √[2.87 nV(6)]2 + (4 nV)2 + (4.97 nV)2 = 18.4 nV⁄√Hz,電阻增益網絡引起,使用公式3。
eN,U1U2 = √(28 nV)2 + (18.4 nV)2 = 33.5 nV⁄√Hz,差分級的總輸出噪聲貢獻。
根據公式 8,其中差分級輸入端三個電阻(1 kΩ)的並聯等效值為333.3 Ω,噪聲為2.3 nV⁄√Hz:
eNO,VOCM_U3 = 6√2(2.3 nV)2 = 19.5 nV⁄√Hz,電阻R3至R8引起的輸出噪聲貢獻。
因此,ADAQ7767-1輸入端的總輸出噪聲計算如下:
ADAQ7767-1的輸入增益級配置設置為0.143 V/V,輸入範圍為±28 V (56 V p-p)。鑒於-106 dB的典型SNR相當於14.5 μv有效值噪聲,將輸入電路噪聲與器件噪聲相結合可得出如下結果:
輸入電路對係統總噪聲的貢獻非常小,部分原因在於ADAQ7767-1的輸入增益較小。請注意,110 kHz來自磚牆式數字濾波器,因此乘以帶寬時無需帶上濾波器帶寬調整因子。根據-106 dB的典型SNR,信號鏈的最終SNR將為:
使用LTspice對圖13中的輸入電路進行噪聲仿真(圖14),表明110 kHz帶寬的總有效值噪聲為12.3 μV rms。將其乘以0.143 V/V的增益,得到ADAQ7767-1輸入端噪聲為1.8 μV有效值噪聲,這與計算出的總輸入噪聲值相同。
圖13.具有高壓輸入的ADAQ7767-1精密信號鏈
圖14.圖13所示ADAQ7767-1輸入電路中的LTspice噪聲
表1為使用ADAQ7767-1的其他增益時所得的信號鏈總SNR。
表1.ADAQ7767-1不同增益下的信號鏈總SNR
總AFE (FDA)噪聲(V rms) | 帶寬(Hz)(磚牆) | ADAQ7767-1增益 | ADC輸入總噪聲(V rms) | 係統總噪聲(V rms) | 總SNR (dB) |
3.88E-08 | 1.10E+05 | 0.143 | 1.84E-06 | 1.46E-05 | -105.94 |
3.88E-08 | 1.10E+05 | 0.364 | 4.68E-06 | 1.52E-05 | -105.58 |
3.88E-08 | 1.10E+05 | 1 | 1.29E-05 | 1.94E-05 | -103.49 |
圖13中僅使用了單放大器VOCM電路。該電路可用於向前端信號鏈係統提供大輸入電壓,而不會對噪聲性能產生顯著影響。雙通道放大器VOCM電路可以在相同的總信號增益下提供類似的噪聲性能。噪聲分析部分“VOCM電路 — U3和U4噪聲”中給出的噪聲方程可用於計算雙通道放大器VOCM電路輸出端的總噪聲,並且可以應用同樣的方法和概念來計算信號鏈的總SNR。
結論
在本文介紹的電路中使用ADA4625-1/ADA4625-2創建複合FDA,可實現具有可調共模的低噪聲、高gao電dian壓ya輸shu出chu解jie決jue方fang案an,進jin而er可ke以yi驅qu動dong具ju有you寬kuan輸shu入ru範fan圍wei的de高gao性xing能neng數shu據ju采cai集ji信xin號hao鏈lian。通tong過guo適shi當dang配pei置zhi差cha分fen級ji的de反fan饋kui網wang絡luo,該gai方fang案an既ji能neng支zhi持chi單dan端duan輸shu入ru,也ye能neng支zhi持chi差cha分fen輸shu入ru。單dan放fang大da器qiVOCM電路功耗更低,使用的放大器更少,故而優於雙放大器VOCM電路。我們的示例表明,在增益較低時,FDA電路不會對ADAQ7767-1信號鏈的總SNR產生顯著影響。對於增益1 V/V、0.364 V/V和0.143 V/V,其輸入範圍分別為±4.096 V、±11.264 V和±28 V;增益最低時輸入範圍最寬,並且從該解決方案中受益最大。
(來源:ADI公司,作者: Darwin Tolentino.,產品/測試開發經理)
免責聲明:本文為轉載文章,轉載此文目的在於傳遞更多信息,版權歸原作者所有。本文所用視頻、圖片、文字如涉及作品版權問題,請聯係小編進行處理。
推薦閱讀:
- 噪聲中提取真值!瑞盟科技推出MSA2240電流檢測芯片賦能多元高端測量場景
- 10MHz高頻運行!氮矽科技發布集成驅動GaN芯片,助力電源能效再攀新高
- 失真度僅0.002%!力芯微推出超低內阻、超低失真4PST模擬開關
- 一“芯”雙電!聖邦微電子發布雙輸出電源芯片,簡化AFE與音頻設計
- 一機適配萬端:金升陽推出1200W可編程電源,賦能高端裝備製造
- 貿澤EIT係列新一期,探索AI如何重塑日常科技與用戶體驗
- 算力爆發遇上電源革新,大聯大世平集團攜手晶豐明源線上研討會解鎖應用落地
- 創新不止,創芯不已:第六屆ICDIA創芯展8月南京盛大啟幕!
- AI時代,為什麼存儲基礎設施的可靠性決定數據中心的經濟效益
- 矽典微ONELAB開發係列:為毫米波算法開發者打造的全棧工具鏈
- 車規與基於V2X的車輛協同主動避撞技術展望
- 數字隔離助力新能源汽車安全隔離的新挑戰
- 汽車模塊拋負載的解決方案
- 車用連接器的安全創新應用
- Melexis Actuators Business Unit
- Position / Current Sensors - Triaxis Hall


