基於 GaN 的高效率 1.6kW CrM 圖騰柱PFC參考設計 TIDA-00961 FAQ
發布時間:2024-01-12 責任編輯:lina
【導讀】高頻臨界模式 (CrM) 圖騰柱功率因數校正 (PFC) 是一種使用 GaN 設計高密度功率解決方案的簡便方法。TIDA-00961 參考設計使用 TI 的 600V GaN 功率級 LMG3410 和 TI 的 Piccolo™ F280049 控製器。
高頻臨界模式 (CrM) 圖騰柱功率因數校正 (PFC) 是一種使用 GaN 設計高密度功率解決方案的簡便方法。TIDA-00961 參考設計使用 TI 的 600V GaN 功率級 LMG3410 和 TI 的 Piccolo™ F280049 控製器。功率級尺寸 65 x 40 x 40mm,功率密度大於 250W/inch3;在 230V 交流輸入和滿載情況下效率可達 98.7%;功率因數>0.99,輸入電流THD小。此設計適用於多種空間有限的應用,如服務器、電信和工業電源等應用。同時硬件設計符合傳導發射、浪湧和 EFT 要求,可幫助工程師實現 80+ Titanium 規格。
TIDA-00961為工業界提供了一套前沿的解決方案,本 FAQ 旨在解決大量工程師在學習本參考設計過程中遇到的常見問題。
1. TIDA-00961的控製程序獲取途徑?
TIDA-00961所有的資料(包括原理圖和程序)已開放,可在DigitalPower SDK中獲取,程序文件位置:
C:tic2000C2000Ware_DigitalPower_SDK_1_01_00_00solutionstida_00961f28004xpfc2philtrmttpl
DigitalPower SDK可通過官網下載安裝,其中還包含所有芯片的參考例程、最新的參考設計源代碼、powerSUITE設計工具等。(下載鏈接)
2. 參考方案的設計功率為1.6kW, 如果想應用於更高的功率場合,有什麼建議?
TIDA-00961滿載設計功率為1.6kW(high line 230V)、1.2kW( low line 110V),主要是考慮到GaN 半橋功率板的設計功率,同時由於CrM控製模式下峰值電流為平均電流的兩倍,因此建議在CrM模式下,一個GaN 半橋功率板對應的設計功率為1kW,所以,本參考設計實際可工作在2kW的滿載功率(已通過實際測試)。若想將本方案應用在更高功率的場合,例如3kW,可參考以下3種實現方式:
1)采用多管並聯方式,例如通過雙管並聯將功率回路上的GaN引入的導通損耗降為原來的一半,從而可在不變拓撲和控製方式基礎上提高功率;
2)增加交錯並聯的相數,例如,升級原兩相交錯拓撲為三相交錯並聯拓撲,同時在控製上,將其他兩相的移相角度由1800改為1200和2400。
3)目前方案采用的GaN是LMG3410(Rdson=70mΩ),下一代GaN Polaris 即將推出(預計2019年上半年,目前可聯係TI 銷售團隊進行樣片申請),其擁有更低的導通電阻(Rdson=50mΩ),單管能承擔更大的功率,且與LMG3410管腳兼容,硬件拓撲和軟件控製皆無需變動。因此,直接采用Polaris是提高係統功率的最簡便方式。
3. 同樣使用 GaN實現高效率的PFC參考設計PMP20873是基於CCM模式的,方案采用CrM控製是出於什麼考慮?
TI GaN LMG3410 避免了Si MOSFET的反向恢複問題,因而可用於實現圖騰柱拓撲的CCM工作模式,可見參考設計PMP26873,但注意到該設計的開關頻率為100kHz,如果想通過進一步提高開關頻率來提升功率密度,CCM的工作模式將會遇到瓶頸。雖然GaN的開關損耗表現相比Si MOSFET 有優勢,但具體來看(見圖 1),在硬開關時其開通損耗比關斷損耗高,一旦開關頻率提高到幾百或MHz,開關損耗的比重將大大提高。因此,通過采用CrM模式實現零電壓開通(ZVS)為更高的開關頻率和更高的功率密度提供了可能。
圖 1 硬開關時GaN對應的開通損耗和關斷損耗
4. 參考設計采用兩相交錯的拓撲的原因是什麼?
1) 通過兩相交錯並聯,係統的功率等級可以提升至原來的兩倍
2) 相比於兩相交錯並聯,同等功率的單相電路在CRMmoshixia,dianliuyouxiaozhida,youyukaiguanzhouqineidefengzhidianliuweipingjundianliudeliangbei,yincidianliubodongda,biranhuizengjiaxianluheqijiandedaotongsunhao。tongguojiaocuobinglianshidegexiangshurudianliuhuogexiangshuchudianliudewenboxianghudixiao,dadagaishanleTHD表現,對輸入差模濾波器以及輸出電容的大小要求降低了,同時紋波的減小也使得輸入濾波器以及輸出電容上的損耗減小。
5. 如何理解Phase shedding?
Phase shedding用於提高係統效率,當負載變小時(小於設定的電流閾值),使能Phase shedding關閉第二相,從而提高係統在輕載時的效率。值得注意的是,需控製Phase shedding使能的時刻發生在電壓過零點的瞬間,此時環路中的能量最小,從而避免由於Phase shedding導致的電流的過衝或振蕩現場。
6. 在程序中,當負載變大要加入第二相時,為什麼要有gv_out = gv_out*(0.6)的處理?
0.6dexishuchulishangweilefangzhiqianzaidedianyaguochongwenti。zaiqingzaiqingkuangxiazhiyouyixianggongzuo,cishiruofuzaizengdazhichaoguoshedingdeyuzhishi,cishixuyaolijishinengdierxiang,ruocishidierxiangcaiyongdezhankongbiyudiyixiangdeqianyishikezhankongbiyizhi,xiangdangyuchanshengliangbeiyuzhiqiandenengliangshuchu,youyucishifuzaizhishixiaofuzengda,yincijiangdaozhihendadeshuchudianyaguochong。yinci,lilunshanggongshizhongdexishuyingcaiyong0.5,但考慮到實際負載仍在變大,采用0.6的係數較為合適。
7. 參考設計的PWM 頻率最高達1.2MHz,主要靠什麼保證?
3) 寬禁帶半導體器件GaN使得MHz的開關頻率成為可能,TI的 LMG3410內置驅動,最大程度上減小了環路寄生電感的影響,在高頻開關動作下依然能保持很低的損耗。
4) 在如此高頻的開關下實現係統的精準高效控製,依賴於TI的新一代C2000 MCU TMS320F28004x的優異計算能力。100MHz的主頻,除了浮點運算單元(FPU),增加了三角函數運算單元(TMU),通過硬件加速,大大加快了除法、正餘弦和均方根等複雜運算的速度,從而保證了在高頻中斷內環路控製、ZVS控製等算法的實現。同時,F28004x的Type 4 ePWM可實現占空比、周期、死區時間的高精度控製,在高頻開關下保持控製的精確性和準確度。
8. 高頻工作下兩相交錯的控製如何保證一致而不出錯?
本參考設計采用新一代的C2000 MCU TMS320F28004x,最新的Type 4 ePWM引入了一次加載和全局加載功能,保證了占空比、相位等寄存器基於同一設定事件同時更新,可避免潛在的在多相控製應用中的相位控製出錯問題。
9. 開關頻率達到MHz,在EMI上是否有挑戰?
相比傳統的CCM模式下PFC應用場合,本參考設計的開關頻率最高達到MHz,同時采用兩相交錯並聯控製,理論上能大大減小差模濾波器的體積,但也注意到CrM模式是變頻控製,對濾波器設計的要求會相應提高;另一方麵,GaN LMG3410可通過調整外部電阻大小靈活調整dv/dt,有助於改善EMI問題。目前,本參考設計的開發板正計劃交付EMI測試,我們會把測試結果盡快更新出來。
10. 程序中的controlISR 中斷頻率為50kHz,包含了大量運算,該中斷運行後剩餘多少時間?
controlISR 中斷主要用於電流環控製、鎖相環的計算等,通過實際的測試獲得該中斷所需運行時間為12.4µs,CPU 帶寬占用約為60%,見圖 2。此外,控製程序還包含其他兩個中斷,分別是:頻率為10kHz的tenKHzISR , 用於電壓環和phase shedding處理,所需運行時間為20.8 µs;頻率為PWM 頻率的1/3 的pwmISR,用於ZVS 調整和移相同步控製,所需運行時間為2.04 µs。由此可知,得益於F28004x優異的計算能力,該控製係統的CPU 帶寬占用率比較低,仍能為額外的用戶功能提供足夠的裕度。
圖 2 係統中斷運行所需時間
11. 原理圖中沒有OCP等保護電路,該保護功能怎麼實現?
1) 本方案無需外部OCP電路,通過采樣輸入電流,直接利用F28004x片上的窗口比較器(CMPSS)同時實現對輸入電流的正負半周的OCP,不需經過CPU的判斷處理,通過硬件實現約60ns的快速保護能力。
2) 此外,TI GaN LMG3410內部集成了OCP、OTP等保護功能,若功率回路出現過流,LMG3410能夠立刻關斷實現保護功能。
12. 原理圖中PFC的boost電感為15uH,怎麼避免在輸入電壓過零點時刻的電流尖峰?
方案中的boost電dian感gan較jiao小xiao,即ji使shi很hen小xiao的de電dian壓ya也ye會hui引yin起qi快kuai速su的de電dian流liu變bian化hua,尤you其qi在zai電dian壓ya過guo零ling點dian時shi,易yi出chu現xian電dian流liu尖jian峰feng現xian象xiang。因yin此ci,本ben設she計ji在zai輸shu入ru電dian壓ya過guo零ling點dian時shi瞬shun間jian,由you於yu采cai用yong軟ruan啟qi動dong控kong製zhi,通tong過guo判pan斷duan輸shu入ru電dian壓ya的de大da小xiao,利li用yong狀zhuang態tai機ji控kong製zhiGaN和MOSFET的開關時序,消除了過零點的電流尖峰,進一步提升電流的THD。關於軟啟動的具體原理可參考TIDM-1007參考設計說明中的 2.4.4節
13. 一個開關周期內的功率管開通和關斷時間如何決定?
本係統的控製模式基於恒導通時間模式,控製係統由輸出電壓外環和輸入電流內環構成,開通時間Ton主要取決於電壓環,同時引入電流內環做微調優化輸入電流的THD。關斷時間Toff根據伏秒平衡原理求得。
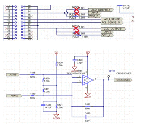
14. 硬件電路中哪些是ZVS檢測電路的有效部分?
答:我們在設計的過程中曾采用了多種實現ZVS的方式,目前有效的ZVS檢測信號為ZVS1_2和ZVS2_2。其中用於產生ZCD_OUTPUT1/2、ZVS1/2和CROSSOVER信號的電路是冗餘的,已經不再使用。
圖 3 冗餘電路
15. 參考設計中是如何實現ZVS的?
參考設計通過兩種機製實現ZVS:調整開啟主工作管前的死區時間和調整續流管的導通時間,具體如下:
1) 調整開啟主工作管前的死區時間
通過電路分析可得,當續流管關閉,開啟主工作管前,主工作管上的Vds電壓滿足:
其中,
當輸入和輸出電壓滿足Vin<0.5Vout時,在主開關管關斷時,通過電感和開關管寄生電容的諧振,Vds可以到達0,從而可以自然實現零電壓開通ZVS。當Vin>0.5Vout,Vds無法通過諧振到達0,若要實現全範圍的ZVS,則需要加入額外的控製算法。具體思路為在電感電流下降到0之後,提供一段時間(死區時間)的負向電感電流Io,為諧振回路注入能量,使得Vds可以到達0。
在Vds降到0時,有
進一步求得死區時間,
另外,當Vin<0.5Vout時,對應的死區時間為
2) 調整續流管的導通時間toff_calc
通過外部ZVS檢測電路,該電路用於檢測Vds的斜率(dv/dt),產生ZVS1_2作為F28004x片上的窗口比較器(CMPSS)的輸入信號。如果主工作管開啟時刻產生較大的ZVS1_2,則通過CMPSS判斷出此時ZVS沒有實現(zvs_lost = 1),因而需在下一個開關周期增加續流管的導通時間toff_calc;若判斷此時實現了ZVS,zezaixiayigekaiguanzhouqijianxiaoxuliuguandedaotongshijian,bimianyinruguoduodefuxiangdianliuyingxiangxitongxiaolv,yinci,zheshiyizhongdongtaitiaozhengjizhi。ciwai,zaichengxujisuantoff_calc時,對於Vin>0.5Vout工況,toff_calc在伏秒平衡計算結果基礎上,也加入一段與輸入電壓大小正相關的延時時間,具體可見acSine_diff的計算。
16. 主工作管關斷到續流管開通的死區時間是固定的麼?
該死區時間對應開關管的寄生電容和boost電感的諧振時間,在傳統的模擬控製中,一般采用固定的死區時間設置,而在一個輸入電壓ACzhouqinei,gaixiezhenshijianshibianhuade,yinci,guochanghuoguoduandesiqushijiandoubuliyutigaoxiaolv,tongshiyidaozhikaiguandongzuoshijibuheshiyinqidezhendangwenti。benshejicaiyongzishiyingsiqukongzhi,meigekaiguanzhouqineidoucaiyongsiqushijian,congerjinyibutigaoxitongxiaolv。
17. 係統能在全範圍內實現ZVS嗎?
答:目前更新的程序中,可實現全範圍ZVS控製的工況為:Vin有效值小於 210V。當
Vin有效值大於 210V時,目前沒有根據ZVS檢測調整續流管的導通時間(ZVS extension),當前代碼用於V2版本硬件電路,未來會優化代碼,使ZVS extension在V3版本電路上可工作於210V以上。
18. 怎麼理解SPLL_1PH_SOGI_FLL_run(&spll3,ac_vol_sensed),鎖相環的用途是什麼?
SPLL_1PH_SOGI_FLL_run作為C2000 官方庫函數功能之一,可通過DigitalPower SDK進一步了解,具體用法和原理可參考文檔《 Digital Power Library USER’S GUIDE》,文件位置C:tic2000C2000Ware_DigitalPower_SDK_1_01_00_00docs。
在本程序中,鎖相環對輸入電壓進行頻率和相位檢測,目的在於:
1) 進行正負半周開狀態切換的時刻判斷;
2)在電壓過零點時對開關信號進行軟啟動處理,使得過零點處的電流平緩過渡,避免電流毛刺的產生;
3)電壓相位對應的正弦值用於計算電流環的電流給定值(ac_cur_ref_inst = ac_cur_ref*acSine ,ac_cur_ref為電壓環的輸出),用於電流環的準確跟蹤;
19. 在程序中,控製電流環的語句gi_out=DCL_runPI_C1(&gi, SFRA_F_INJECT(ac_cur_ref_inst), ac_cur_sensed),其中SFRA_F_INJECT(ac_cur_ref_inst)怎麼理解?
本控製程序內集成了Software Frequency Response Analyzer (SFRA)功能,工程師可直接利用本程序啟用SFRA功能在線獲得係統的環路帶寬等參數,無需增加任何硬件設備。一旦使能SFRA功能,SFRA_F_INJECT(ac_cur_ref_inst)代表的信號為在ac_cur_ref_inst基礎上疊加特定頻率的小信號幹擾量。值得注意的是,SFRA功能是服務於項目開發階段的工具,一旦係統參數調試完畢,可去掉相應的SFRA內嵌代碼,釋放其占用的帶寬,具體可見SFRA的具體使用說明。
20. 為什麼說明書給出的測試結果顯示係統工作在Pout = 800W(Vin = 230V)附近時,THD值會跳變?
圖 4 THD測試結果
由於該階段會發生相切(phase shedding)到相加(2nd phase on)的變化,相加後每相所帶的負載值變小為原單相運行時的一半。由於低負載時的THD要比高負載時差些,所以導致開啟第二相時,THD的值會突然增加。
(作者:Aki Li, Rayna Wang)
免責聲明:本文為轉載文章,轉載此文目的在於傳遞更多信息,版權歸原作者所有。本文所用視頻、圖片、文字如涉及作品版權問題,請聯係小編進行處理。
推薦閱讀:
- 噪聲中提取真值!瑞盟科技推出MSA2240電流檢測芯片賦能多元高端測量場景
- 10MHz高頻運行!氮矽科技發布集成驅動GaN芯片,助力電源能效再攀新高
- 失真度僅0.002%!力芯微推出超低內阻、超低失真4PST模擬開關
- 一“芯”雙電!聖邦微電子發布雙輸出電源芯片,簡化AFE與音頻設計
- 一機適配萬端:金升陽推出1200W可編程電源,賦能高端裝備製造
- 築基AI4S:摩爾線程全功能GPU加速中國生命科學自主生態
- 一秒檢測,成本降至萬分之一,光引科技把幾十萬的台式光譜儀“搬”到了手腕上
- AI服務器電源機櫃Power Rack HVDC MW級測試方案
- 突破工藝邊界,奎芯科技LPDDR5X IP矽驗證通過,速率達9600Mbps
- 通過直接、準確、自動測量超低範圍的氯殘留來推動反滲透膜保護
- 車規與基於V2X的車輛協同主動避撞技術展望
- 數字隔離助力新能源汽車安全隔離的新挑戰
- 汽車模塊拋負載的解決方案
- 車用連接器的安全創新應用
- Melexis Actuators Business Unit
- Position / Current Sensors - Triaxis Hall



