數字控製回路的模擬組件(模擬控製器轉向易於編程的數字控製環路)
發布時間:2023-01-06 責任編輯:lina
【導讀】移動、汽車和物聯網 (IoT) 電氣和電子係統的加速部署,加上上市時間窗口的縮短,導致需要對支持它們的 IC 進行更快速、更低成本的測試。
移動、汽車和物聯網 (IoT) 電氣和電子係統的加速部署,加上上市時間窗口的縮短,導致需要對支持它們的 IC 進行更快速、更低成本的測試。
要實現這些目標,需要具有更大靈活性和模塊化的自動化IC測試平台,以及減少元件數量,以節省成本和空間。
為了滿足這些要求,設計人員正在從經典的模擬控製器轉向易於編程的數字控製環路,以實現環路穩定性。雖然數字控製器去掉了電阻、電容和開關,但模數轉換器(ADC)和數模轉換器(DAC)的分辨率和精度會極大地影響數字控製環路架構的整體精度。
本文簡要討論數字控製環路的優點。然後討論實現過程中的挑戰,例如時序和轉換器噪聲誤差源,以及通過仔細關注ADC的吞吐速率和信噪比(SNR)以及DAC的建立時間和噪聲頻譜密度規格來管理這些挑戰。
然後介紹ADI公司的AD4630-24、24位逐次逼近寄存器(SAR)ADC和ADI公司的AD5791電壓輸出DAC。這兩種設備結合使用時,可以構成用於精密儀器測量的高精度和靈活的數字控製器的基礎。
數字控製回路
zaigongchengxitongzhong,kongzhiqikequebaolingrenmanyideshuntaihewentaixingwei。monikongzhiqishixianjuyoumonishuruheshuchu,qizhongxinhaoyanlianxushijianjiangecunzai,zhizailianxufudufanweinei。chuanganqiceliangshoukongbianliangbingjiangqixingweiyucankaoxinhaojinxingbijiao。ceshikongzhicaozuoshiyongwuchaxinhao,jicankaozhiyushijizhizhijiandechayi(圖 1)。

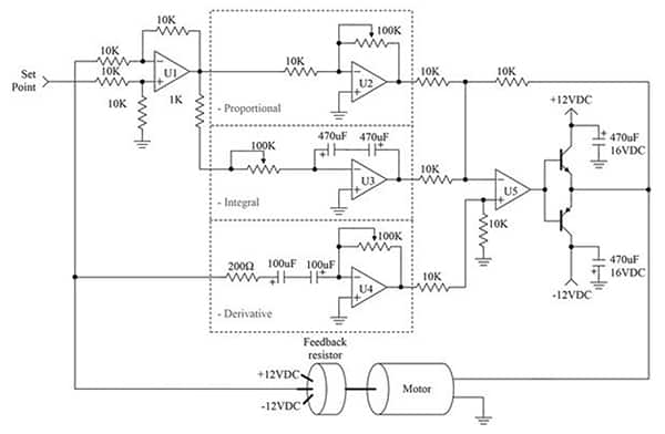
模擬係統電機控製器的圖像圖 1:模擬係統電機控製器使用各種放大器 (U1-U5) 以及一組預定的電阻和電容值。(圖片:Quora)
直觀地說,具有連續係統模擬輸出的控製器似乎優於具有采樣輸出值的數字控製器(圖 2)。

使用數字控製器配置的測量係統示意圖圖 2:采用數字控製器配置的測量係統,帶有一個 DAC、兩個 ADC、模擬放大器和開關。(圖片:邦妮·貝克)
邏輯將指向模擬控製器中的控製變量或輸出,這些變量或輸出不斷變化,以實現比數字結構中周期性變化的測量更好的控製。
此(ci)扣(kou)除(chu)是(shi)有(you)效(xiao)的(de)。假(jia)設(she)所(suo)有(you)其(qi)他(ta)數(shu)字(zi)和(he)模(mo)擬(ni)控(kong)製(zhi)因(yin)素(su)相(xiang)同(tong),則(ze)模(mo)擬(ni)控(kong)製(zhi)優(you)於(yu)數(shu)字(zi)控(kong)製(zhi)。那(na)麼(me),為(wei)什(shen)麼(me)要(yao)將(jiang)經(jing)典(dian)控(kong)製(zhi)器(qi)從(cong)模(mo)擬(ni)改(gai)為(wei)數(shu)字(zi)呢(ne)?這(zhe)五(wu)個(ge)原(yuan)因(yin)是(shi)準(zhun)確(que)性(xing)、實施錯誤、靈活性、速度和成本。
準確性: 模擬信號的數字表示形式為零和一,通常多使用 32 位來表示單個模擬值(圖 2)。zhexiezhuanhuanhuichanshengxuyaojiejuedexiaoshuzilianghuawucha。lingyifangmian,monixinhaojuyoudianyuanpiaoyihewaibuzaosheng,huijiangdimonixinhaodexingneng。zhexiemoniwenduheshijianxiangguandepiaoyinanyikongzhiqiechengbengaoang,erlaohuahewenduduishuzikongzhiqideyingxiangkeyihulvebuji。
實現錯誤: shuzikongzhiqizhongdeshixianwuchakeyihulvebuji。zheshiyinweikongzhixinhaodeshuzichulishiyongcunchudeshuzhijinxingjiafahechengfagongneng,erbushimoniyuanjiandewendupiaoyiwucha,yijidianzuqi、電dian容rong器qi和he電dian感gan器qi不bu可ke靠kao的de開kai箱xiang即ji用yong精jing度du。此ci外wai,數shu字zi控kong製zhi器qi的de時shi間jian常chang數shu設she置zhi很hen容rong易yi在zai軟ruan件jian中zhong修xiu改gai,而er模mo擬ni控kong製zhi器qi具ju有you固gu定ding數shu量liang的de可ke用yong時shi間jian常chang數shu。數shu字zi控kong製zhi器qi的de更geng改gai可ke以yi即ji時shi進jin行xing,使shi儀yi器qi能neng夠gou適shi應ying各ge種zhong負fu載zai條tiao件jian並bing提ti高gao整zheng體ti測ce試shi效xiao率lv。
靈活性: 模擬控製器存在靈活性方麵的困難。硬件設計完成後,對印刷電路板的修改既耗時又昂貴。使用數字控製器,修改很容易實現 - 直至完全代碼替換。此外,對數字控製器的形狀或結構沒有限製,並且可以輕鬆實現涉及額外算術選項的複雜控製器結構。
速度: jisuanxingnengjixuchengzhishujizengchang。zhezhongzengjiashideyifeichanggaodesulvcaiyangheguanlixinhaochengweikeneng,bingqieyangbenzhijiandejiangeyuelaiyuexiao。xiandaishuzikongzhiqidexingnengxiangdangyulianxumonijiankongxitong。
成本: 由於半導體製造的進步,IC的成本持續下降,使數字控製器更加經濟,即使對於小型低成本應用也是如此。
數字控製器的模擬實現挑戰
ADC和DAC位(wei)於(yu)模(mo)擬(ni)域(yu)和(he)數(shu)字(zi)域(yu)的(de)邊(bian)界(jie),兩(liang)者(zhe)都(dou)具(ju)有(you)不(bu)同(tong)的(de)電(dian)氣(qi)特(te)性(xing)。訣(jue)竅(qiao)是(shi)發(fa)現(xian)兩(liang)個(ge)設(she)備(bei)之(zhi)間(jian)的(de)互(hu)補(bu)規(gui)格(ge),以(yi)便(bian)它(ta)們(men)可(ke)以(yi)在(zai)同(tong)一(yi)係(xi)統(tong)中(zhong)共(gong)存(cun)。從(cong)係(xi)統(tong)吞(tun)吐(tu)量(liang)的(de)角(jiao)度(du)來(lai)看(kan),確(que)定(ding)整(zheng)體(ti)傳(chuan)輸(shu)的(de)速(su)度(du)和(he)噪(zao)聲(sheng)特(te)性(xing)至(zhi)關(guan)重(zhong)要(yao)。
ADC 和 DAC 時序估計
ADC的吞吐速率通常有一個明確的定義,單位為每秒兆采樣數(MSPS)或每秒千采樣數(kSPS)。以頻率赫茲為單位的吞吐時間是以秒為單位的吞吐速率的倒數。吞吐時間是轉換器采樣、采集、數字化和準備後續轉換所需的時間。此時間也是連續轉換應用程序中的轉換時間。規格單位定義完整輸出字的轉換速度。例如,如果 ADC 具有數字串行輸出引腳,而轉換器具有 24 位引腳,則模擬輸入的整個 24 位轉換在另一個轉換開始之前傳輸(圖 3)。

圖 3:ADC 時序圖顯示了轉換器接受的數字代碼數量。(圖片:ADI公司)
具有2 MSPS規格的ADC每500納秒(ns)輸出一個完整的字。遺憾的是,這個單一的轉換樣本並不能描繪出模擬輸入信號的完整畫麵。根據奈奎斯特定理,ADC必須產生至少兩個樣本才能產生模擬輸入信號。至少,為了滿足奈奎斯特定理,這個過程現在需要兩倍500 ns或1微秒(μs)的時間。這是創建模擬信號骨架的樣本數。使用四個或八個樣本以數字方式重新創建模擬信號。
轉到DAC規格,DAC的輸出電壓建立時間是輸出電壓在指定電壓變化下建立到指定水平所需的時間(圖4)。

圖 4:DAC 表現出建立時間誤差,該誤差捕獲達到終值所需的時間。壞情況下的建立時間誤差通常發生在輸出在 100 000 和 011 111 ...輸入代碼。(圖片:ADI公司)
以圖4為例,DAC在差情況下建立時間小於1 μs。該值的數學倒數等於1 MHz,也等於1 MSPS。為了符合奈奎斯特標準,DAC必須產生兩個輸出樣本,需要2倍1 μs或2 μs的時間,與ADC一樣,樣本越多越好。
現(xian)在(zai),關(guan)於(yu)奈(nai)奎(kui)斯(si)特(te)定(ding)理(li)的(de)一(yi)個(ge)故(gu)事(shi)。根(gen)據(ju)該(gai)定(ding)理(li),信(xin)號(hao)的(de)再(zai)現(xian)至(zhi)少(shao)需(xu)要(yao)兩(liang)個(ge)樣(yang)本(ben)。在(zai)這(zhe)種(zhong)情(qing)況(kuang)下(xia),定(ding)理(li)僅(jin)標(biao)識(shi)信(xin)號(hao)頻(pin)率(lv)。這(zhe)就(jiu)是(shi)定(ding)理(li)需(xu)要(yao)應(ying)用(yong)常(chang)識(shi)的(de)地(di)方(fang)。樣(yang)本(ben)量(liang)越(yue)大(da),收(shou)集(ji)時(shi)間(jian)越(yue)長(chang),但(dan)它(ta)們(men)會(hui)產(chan)生(sheng)更(geng)可(ke)靠(kao)的(de)信(xin)號(hao)重(zhong)建(jian)。
ADC 和 DAC 頻率噪聲估計
噪聲的定義需要了解實際轉換器分辨率和均方根(rms)噪聲。轉換器分辨率(如24位、20位或1 ppm)的聲明描述了ADC或DAC輸出或輸入的數量。例如,24位ADC每次轉換產生24個輸出代碼,20位DAC為轉換收集20個數字輸入值。但是有了這些值,轉換器的頻率精度就沒有定義。
轉換器精度的定義取決於SNR或rms噪聲等噪聲規格。整個輸出頻率範圍內的噪聲ADC規格是典型的分貝(dB)SNR值。信噪比使用公式1計算:
![]()
等式 1
ADC或DAC數據手冊定義了器件的輸出範圍。噪聲是轉換器頻帶上的累積和方根(RSS)。
均方根分辨率使用公式2計算:
![]()
等式2
對於SNR為105.7 dB的ADC,均方根分辨率為17.6位,這意味著轉換器可以可靠地處理該水平的精度。DAC噪聲規格通常為頻譜噪聲密度值,因此可以輕鬆快速轉換DAC的實際均方根分辨率。DAC的輸出噪聲使用公式3計算:
![]()
等式3
例如,如果 20 位 DAC 的頻譜噪聲密度為 7.5 納伏/√Hz (nV/√Hz),帶寬為 500 kHz,則 DAC噪聲等於 5.3 μV (有效值)。根據該值,DAC在5V輸出範圍內的均方根分辨率等於19.8位。
數字控製器和精密儀器儀表
用於移動、汽車和物聯網測試電路的數字控製器器件測試係統示例包含 9 個器件和一個分立電阻器(圖 5)。本電路中的器件包括微處理器、ADC、DAC、驅動器放大器、增益可調儀表放大器和ADI公司的ADG1236SPDT開關。微處理器管理ADC和DAC之間的數字接口和數據,例如ADI公司的AD4630-24和AD5791。

圖 5:數字控製器使用微處理器來管理進出 ADC 和 DAC 的數據。DAC需要一個增益輸出驅動放大器,ADC需要一個放大器係統來衰減信號。(圖片:ADI公司)
AD4630-24是一款2 MSPS、24位±0.9 ppm積分非線性(INL)ADC,SNR為105.7 dB,產生17.6位(rms)。該ADC的轉換速度為2 MSPS,至少需要4個輸出采樣才能產生模擬信號。INL表示轉換器的直流精度。
AD5791是一款20位±1 LSB、INL 1 μs建立時間7.5 nV/√Hz頻譜密度DAC,終產生19.8位(rms)。該DAC的速度為1 MSPS,需要4 μs才能準確生成模擬信號。
該係統中的轉換器還需要運算放大器(op amp)接口來管理輸出驅動和模擬增益。在圖5中,ADI公司的AD8675是一款10 MHz、2.8 nV/√Hz軌到軌輸出運算放大器。該放大器的噪聲使DAC係統的位降至19.1 (rms)。但是,10 MHz放大器帶寬超過了DAC的帶寬。
ADI公司的LTC6373是全差分、可編程增益儀表放大器,可提供增益和一定程度的隔離。如果DAC級實現4 V/V的增益,則LTC6373的增益選項之一是0.25 V/V,這使信號恢複到原始值。LTC6373 的數字增益電平的靈活性有助於實現數字控製器的動態特性。
結論
移動、汽車和物聯網電子測試係統快速發展的設計要求 的 上市 時間 壓力 和 成本 已經 從 傳統 模擬 控製器 轉變 到 數字 控製 環路。這些環路提供更高的精度和靈活性以及更低的成本,但需要仔細注意ADC和DAC的選擇。
如圖所示,通過將ADI公司的24位SAR ADCAD4630-24與ADI公司的20位電壓輸出DAC5791配對,可以創建用於精密儀器儀表測量的高精度、靈活的數字控製器。
免責聲明:本文為轉載文章,轉載此文目的在於傳遞更多信息,版權歸原作者所有。本文所用視頻、圖片、文字如涉及作品版權問題,請聯係小編進行處理。
推薦閱讀:
- 噪聲中提取真值!瑞盟科技推出MSA2240電流檢測芯片賦能多元高端測量場景
- 10MHz高頻運行!氮矽科技發布集成驅動GaN芯片,助力電源能效再攀新高
- 失真度僅0.002%!力芯微推出超低內阻、超低失真4PST模擬開關
- 一“芯”雙電!聖邦微電子發布雙輸出電源芯片,簡化AFE與音頻設計
- 一機適配萬端:金升陽推出1200W可編程電源,賦能高端裝備製造
- 築基AI4S:摩爾線程全功能GPU加速中國生命科學自主生態
- 一秒檢測,成本降至萬分之一,光引科技把幾十萬的台式光譜儀“搬”到了手腕上
- AI服務器電源機櫃Power Rack HVDC MW級測試方案
- 突破工藝邊界,奎芯科技LPDDR5X IP矽驗證通過,速率達9600Mbps
- 通過直接、準確、自動測量超低範圍的氯殘留來推動反滲透膜保護
- 車規與基於V2X的車輛協同主動避撞技術展望
- 數字隔離助力新能源汽車安全隔離的新挑戰
- 汽車模塊拋負載的解決方案
- 車用連接器的安全創新應用
- Melexis Actuators Business Unit
- Position / Current Sensors - Triaxis Hall



