【AFG專題係列72變】之二:無刷電機調速器我可以
發布時間:2022-02-25 來源:泰克科技 責任編輯:lina
【導讀】電子調速器是將直流電轉化成交流電驅動無刷電機的一種電子裝置,簡稱電調。它具有調速和功率驅動兩種基本功能。通常電調有3組功率場效應晶體管 (MOSFET)構成橋型驅動電路。由於電路中總是存在傳輸線路的差異、分布電容差異、器件延時差異等不確定因素影響,常常使得橋臂上下兩隻MOSFET管的導通或截至時間不同步。極易出現同一個橋臂中上下兩隻MOSFET出現短暫同時導通的情況,從而出現短時大電流脈衝。
摘要
電子調速器是將直流電轉化成交流電驅動無刷電機的一種電子裝置,簡稱電調。它具有調速和功率驅動兩種基本功能。通常電調有3組功率場效應晶體管 (MOSFET)構成橋型驅動電路。由於電路中總是存在傳輸線路的差異、分布電容差異、器件延時差異等不確定因素影響,常常使得橋臂上下兩隻MOSFET管的導通或截至時間不同步。極易出現同一個橋臂中上下兩隻MOSFET出(chu)現(xian)短(duan)暫(zan)同(tong)時(shi)導(dao)通(tong)的(de)情(qing)況(kuang),從(cong)而(er)出(chu)現(xian)短(duan)時(shi)大(da)電(dian)流(liu)脈(mai)衝(chong)。這(zhe)個(ge)問(wen)題(ti)降(jiang)低(di)了(le)電(dian)源(yuan)效(xiao)率(lv),也(ye)容(rong)易(yi)使(shi)驅(qu)動(dong)管(guan)發(fa)熱(re)損(sun)毀(hui)。本(ben)文(wen)通(tong)過(guo)使(shi)用(yong)任(ren)意(yi)波(bo)發(fa)生(sheng)器(qi)對(dui)電(dian)子(zi)調(tiao)速(su)器(qi)進(jin)行(xing)驅(qu)動(dong)和(he)測(ce)試(shi),在(zai)精(jing)準(zhun)測(ce)量(liang)出(chu)各(ge)路(lu)橋(qiao)臂(bi)時(shi)延(yan)特(te)性(xing)後(hou),經(jing)過(guo)驅(qu)動(dong)軟(ruan)件(jian)優(you)化(hua)讓(rang)電(dian)路(lu)達(da)到(dao)了(le)最(zui)佳(jia)控(kong)製(zhi)效(xiao)果(guo)。泰(tai)克(ke)AFG31000renyibofashengqikechanshengrenyimaichongbo,juyoushuangtongdaoshuchuhejigaodexiangweikongzhinengli,duijingzhunceliangqidaolefeichangguanjiandezuoyong,yeweibenwenshixiangaoxiaoqudongqiqidaolezhongyaozuoyong。
引言
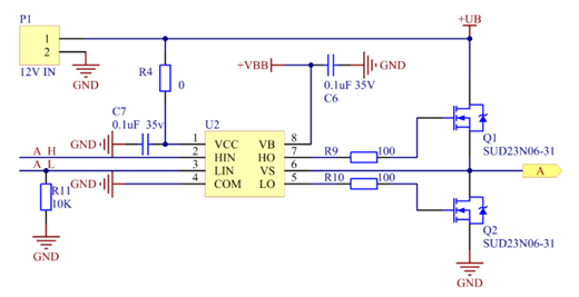
常見多旋翼無人機通常使用電子調速器作為電機的驅動部件,是一種比較常見的電機驅動裝置。電子調速器的主要通過PWM脈衝來實現三相激勵電流。典型的BLDC驅動如圖1.1所示。 Q1-Q6是6個MOSFET組成的直流轉交流的逆變電橋,每隻管子在驅動信號激勵下,有序開通和關閉,形成交流驅動源。

圖1.1 三相逆變橋結構圖
但是,由於實際電路總是存在一些未知影響因素。例如,驅動管輸入電容不一致、控製信號線長度不一致、驅動管開啟與關斷時延不一致等。使得一組橋臂的兩個MOSFET管的導通或截至的時間不同步,極易出現同一個橋臂的兩個管子同時導通的情況。當上下兩個MOSFET管同時導通時,盡管時間非常短暫也會形成極大的短路脈衝電流,導致電源效率下降,驅動管子發熱等現象,甚至損毀驅動管。
本文通過任意波發生器對無刷電子調速驅動電路進行實驗測試解決驅動不一致問題。在精確測量出驅動信號經過每組MOS管所產生的時延後,根據所測的時延差數據,通過軟件進行調整和優化,最後使驅動電橋到達最優工作狀態。
電調硬件設計
如圖2.1所示,該部分為電子調速器A相輸出,驅動器使用了集成電路。圖2.2完整實驗板PCB,可以發現製作PCB板時由於走線原因,A相驅動線是兩根不等長的線,A_H線較長,A_L線較短。

圖2.1 電子調速器A相驅動電路原理

圖2.2電子調速器PCB
實驗測試與軟件優化
泰克AFG31000任ren意yi波bo函han數shu發fa生sheng器qi可ke以yi輸shu出chu雙shuang路lu驅qu動dong信xin號hao,每mei個ge通tong道dao獨du立li可ke調tiao整zheng,將jiang雙shuang路lu輸shu出chu調tiao整zheng為wei可ke以yi激ji勵li雙shuang輸shu入ru模mo式shi,通tong過guo示shi波bo器qi觀guan察cha將jiang激ji勵li信xin號hao的de在zai電dian路lu板ban上shang的de驅qu動dong點dian位wei置zhi將jiang邊bian沿yan對dui齊qi。

圖3.1 雙通路高速示波器測試A_L端信號激勵點到電機接口時延
圖3.1中可以觀察到A_L端(duan)信(xin)號(hao)通(tong)過(guo)線(xian)路(lu)及(ji)驅(qu)動(dong)器(qi)件(jian)後(hou)產(chan)生(sheng)的(de)時(shi)延(yan)。信(xin)號(hao)在(zai)下(xia)降(jiang)沿(yan)部(bu)分(fen)產(chan)生(sheng)了(le)彎(wan)曲(qu)變(bian)化(hua),這(zhe)可(ke)能(neng)是(shi)線(xian)路(lu)上(shang)分(fen)布(bu)電(dian)容(rong)引(yin)起(qi)的(de)。對(dui)所(suo)有(you)驅(qu)動(dong)端(duan)分(fen)別(bie)激(ji)勵(li)並(bing)測(ce)量(liang)出(chu)每(mei)個(ge)通(tong)道(dao)的(de)時(shi)延(yan)。表(biao)1給出了各個通道測量結果,可以看到B相和C相近似相等,A相最差。從PCB電路上可以發現A相兩路信號對稱性最差,B相和C相接近一致。A相有約2us的時延差別。

表1 各信號通路延時值測量
根據各路實測結果,可以確認線路最大延遲量為20us,由此在軟件設計上將各路驅動進行對等延遲優化,盡量滿足驅動信號達到各輸出端時基本一致,比如將A-H這路增加1.9us達到20us。這(zhe)裏(li)單(dan)片(pian)機(ji)的(de)運(yun)行(xing)速(su)度(du)決(jue)定(ding)了(le)驅(qu)動(dong)器(qi)能(neng)達(da)到(dao)的(de)精(jing)準(zhun)性(xing)。如(ru)有(you)可(ke)能(neng),使(shi)用(yong)彙(hui)編(bian)寫(xie)這(zhe)個(ge)部(bu)分(fen)是(shi)最(zui)佳(jia)的(de)方(fang)法(fa)。彙(hui)編(bian)語(yu)言(yan)具(ju)有(you)很(hen)好(hao)實(shi)時(shi)性(xing),可(ke)以(yi)將(jiang)誤(wu)差(cha)控(kong)製(zhi)在(zai)一(yi)個(ge)機(ji)器(qi)周(zhou)期(qi)以(yi)內(nei),不(bu)過(guo)使(shi)用(yong)彙(hui)編(bian)比(bi)較(jiao)繁(fan)瑣(suo)和(he)複(fu)雜(za)。實(shi)際(ji)調(tiao)試(shi)中(zhong)可(ke)以(yi)使(shi)用(yong)C語言編程,再利用反彙編進行調試。本實驗中采用反彙編環境進行調試測算,最後將驅動時延調整到最小誤差狀態。
測試與驗證
電子調速器經過實際測量與程序優化後,需要證明這種優化帶來的效果。為此設計了一組對比測量,環境搭建如圖3.1suoshi。jiangtiaosuqianzhuangshangdaijiangyededianji,ranhoutongguoyouhuachengxuyuweiyouhuachengxujiliqudongqijinxingbijiao。zaixiangtongdianlu,xiangtonggongdiandianyaqingkuangxia,duibizaibutongzhuansuqingkuangxiadegongzuodianliu。celiangjieguorubiao2所示。

表2 電源12V情況下相同電機相同驅動電路不同轉速時工作電流對比
通tong過guo對dui比bi可ke以yi看kan到dao,不bu論lun是shi優you化hua程cheng序xu激ji勵li的de驅qu動dong器qi,還hai是shi未wei優you化hua程cheng序xu所suo激ji勵li的de驅qu動dong器qi,隨sui著zhe轉zhuan速su提ti高gao,工gong作zuo電dian流liu都dou成cheng倍bei增zeng加jia。這zhe是shi因yin為wei轉zhuan速su提ti高gao後hou,電dian機ji阻zu力li成cheng倍bei增zeng加jia的de緣yuan故gu。對dui比bi相xiang同tong轉zhuan速su情qing況kuang下xia的de電dian流liu,可ke以yi發fa現xian轉zhuan速su較jiao低di時shi,優you化hua後hou的de驅qu動dong器qi電dian流liu減jian少shao並bing不bu多duo,沒mei有you多duo大da優you勢shi。而er在zai高gao轉zhuan速su情qing況kuang下xia,電dian流liu減jian少shao較jiao多duo,優you勢shi十shi分fen明ming顯xian。此ci外wai通tong過guo供gong電dian電dian流liu測ce量liang還hai發fa現xian優you化hua後hou的de驅qu動dong器qi電dian流liu變bian化hua平ping穩wen,沒mei有you出chu現xian大da電dian流liu脈mai衝chong,減jian少shao了le調tiao速su器qi產chan生sheng的de電dian磁ci幹gan擾rao。可ke見jian優you化hua設she計ji帶dai來lai了le不bu少shao的de好hao處chu。圖tu4.1是根據圖2.2進一步改進和縮小尺寸的驅動板,其性能進一步提升。目前該驅動板已應用到實際使用中,效率高、省電節能效果良好。

圖4.1 改進的電子調速器實物
結論
使用任意波發生器可以有效檢測驅動電路的延時特性,為優化設計帶來明晰的方向,從而提高電路性能以及電磁兼容特性。
(來源:泰克科技)
免責聲明:本文為轉載文章,轉載此文目的在於傳遞更多信息,版權歸原作者所有。本文所用視頻、圖片、文字如涉及作品版權問題,請電話或者郵箱聯係小編進行侵刪。
推薦閱讀:
- 噪聲中提取真值!瑞盟科技推出MSA2240電流檢測芯片賦能多元高端測量場景
- 10MHz高頻運行!氮矽科技發布集成驅動GaN芯片,助力電源能效再攀新高
- 失真度僅0.002%!力芯微推出超低內阻、超低失真4PST模擬開關
- 一“芯”雙電!聖邦微電子發布雙輸出電源芯片,簡化AFE與音頻設計
- 一機適配萬端:金升陽推出1200W可編程電源,賦能高端裝備製造
- 貿澤EIT係列新一期,探索AI如何重塑日常科技與用戶體驗
- 算力爆發遇上電源革新,大聯大世平集團攜手晶豐明源線上研討會解鎖應用落地
- 創新不止,創芯不已:第六屆ICDIA創芯展8月南京盛大啟幕!
- AI時代,為什麼存儲基礎設施的可靠性決定數據中心的經濟效益
- 築基AI4S:摩爾線程全功能GPU加速中國生命科學自主生態
- 車規與基於V2X的車輛協同主動避撞技術展望
- 數字隔離助力新能源汽車安全隔離的新挑戰
- 汽車模塊拋負載的解決方案
- 車用連接器的安全創新應用
- Melexis Actuators Business Unit
- Position / Current Sensors - Triaxis Hall



