汽車啟動/停止電子係統中的DC/DC控製器
發布時間:2021-12-28 責任編輯:lina
【導讀】自動啟動/停ting止zhi功gong能neng可ke在zai汽qi車che每mei次ci完wan全quan停ting穩wen時shi關guan閉bi引yin擎qing,並bing自zi動dong重zhong新xin發fa動dong引yin擎qing,因yin而er有you助zhu於yu減jian少shao燃ran料liao消xiao耗hao及ji尾wei氣qi排pai放fang。與yu未wei裝zhuang備bei此ci類lei係xi統tong的de汽qi車che相xiang比bi,在zai城cheng市shi交jiao通tong環huan境jing中zhong其qi耗hao油you量liang的de節jie省sheng幅fu度du可ke高gao達da8%。還有一個額外的好處就是能夠降低其二氧化碳排放量。
自動啟動/停ting止zhi功gong能neng可ke在zai汽qi車che每mei次ci完wan全quan停ting穩wen時shi關guan閉bi引yin擎qing,並bing自zi動dong重zhong新xin發fa動dong引yin擎qing,因yin而er有you助zhu於yu減jian少shao燃ran料liao消xiao耗hao及ji尾wei氣qi排pai放fang。與yu未wei裝zhuang備bei此ci類lei係xi統tong的de汽qi車che相xiang比bi,在zai城cheng市shi交jiao通tong環huan境jing中zhong其qi耗hao油you量liang的de節jie省sheng幅fu度du可ke高gao達da8%。還有一個額外的好處就是能夠降低其二氧化碳排放量。
原理很簡單:如果引擎不運轉,就不會消耗燃料。當不需要引擎工作時,自動啟動/tingzhixitonggongnengjiangzidongguanbiyinqing。zaijiaotongyongduhuozheshenzhizaizouzoutingtingdejiaotongzhuangkuangxia,zhixujiangqichezhiyukongdangweizhibingbajiaocongliheqishangyikaijiujiangqidongcixianggongneng。xinxixianshiqishangdeyitiao“啟動/停止”消息將表示“引擎已被關閉”。如欲重新發動引擎,則踩下離合器、掛檔,汽車將馬上快速恢複工作狀態,即刻就能繼續行駛。
自動啟動/tingzhigongnengbingbuhuiyingxiangjiashideshushixingheanquanxing。biru,zaiyinqingdadaomougelixiangdeyunxingwenduzhiqian,gaigongnengbuhuibeiqidong。zheyiyuanzetongyangshiyongyuyixiaqingxing:空調尚未將車廂調節至期望的溫度、電池尚未充足電或駕駛者轉動了方向盤。
自動啟動/停ting止zhi功gong能neng由you一yi個ge監jian視shi來lai自zi所suo有you相xiang關guan傳chuan感gan器qi之zhi數shu據ju的de中zhong央yang控kong製zhi單dan元yuan負fu責ze協xie調tiao,包bao括kuo起qi動dong電dian機ji和he交jiao流liu發fa電dian機ji。出chu於yu舒shu適shi性xing或huo安an全quan性xing的de需xu要yao,該gai控kong製zhi單dan元yuan還hai可ke自zi動dong重zhong新xin發fa動dong引yin擎qing。例li如ru:倘若車輛開始行駛、dianchidianheliangjiangzhiguodideshuipinghuodangfengbolishangxingchenglelengningshui。ciwai,daduoshuxitonghainenggouqubiechuduanzantingdunyulvchengzhongzhizhijiandechabie。ruguojiashizhedezuoyianquandaisongkai、或者車門或後備箱敞開,則該係統不會重新發動引擎。假如有必要的話,撳壓一個按鈕就可以完全撤消自動啟動/停止功能。
然而,當引擎重新發動且某個信息娛樂係統處於開啟狀態或存在任何其他需要5V以上電壓的電子設備時,12V電池有可能5V以下,從而導致此類係統複位。有些信息娛樂係統采用一個5V和8.5V的工作輸入電壓,而此電壓是由一個依靠汽車電池工作的降壓型轉換器饋送的。如果在引擎重新起動期間輸入電壓降至5V以下,則這些係統將在DC/DC轉換器僅能對輸入電壓進行降壓操作的時候複位。顯然,如果在觀看視頻或聆聽CD的過程中,每次汽車重新起動時這些視聽係統就自動複位,將是用戶無法接受的。
一款新型解決方案
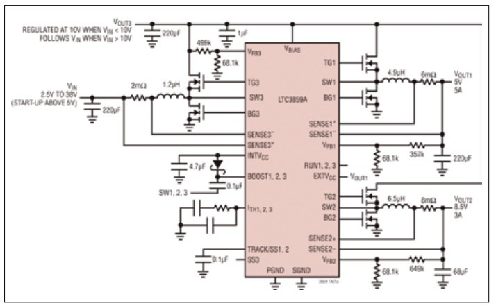
幸運的是, 淩力爾特公司推出了一款三路輸出DC/DC控製器LTC3859A,gaiqijianjiangyigetongbushengyaxingkongzhiqihelianggetongbujiangyaxingkongzhiqijichengzaidangefengzhuangzhizhong。tongbushengyaxingzhuanhuanqishuchuxiangjiangyaxingzhuanhuanqikuidianyibaochiyigezugougaodedianya,congerbimiannaxiexuyao4Vyishanggongzuodianyadedianzixitongzaiyinqingzhongxinqidongdeguochengzhongfashengfuwei。ciwai,dangcongqichedianchizhishengyaxingzhuanhuanqideshurudianyagaoyuqibianchengshuchudianyashi,tajiangzai100%的占空比條件下運行,並簡單地將輸入電壓直接傳送至降壓型轉換器,從而很大限度地降低了功率損失。圖1示出了LTC3859A的原理圖,當電池電壓降至10V以下時,由同步升壓型轉換器向同步降壓型轉換器提供10V電壓。除了為兩個降壓型轉換器供電之外 ( 本例為5V/5A 和8.5V/3A),升壓型轉換器還可被用作“第三輸出”,能夠提供一個額外的2A輸出。
圖1:典型的LTC3859A啟動/停止應用電路原理圖
LTC3859A是采用全N溝道MOSFET的低靜態電流、電流模式控製、三路輸出同步DC/DC控製器,啟動時,LTC3859A在4.5V至38V的輸入電壓範圍內工作,並在啟動後保持工作直到低至2.5V為止。兩個降壓型控製器(通道1和2) 180?異相運作,並能產生0.8V至24V的輸出電壓,非常適合給導航、信息娛樂係統、處理器和存儲器供電。升壓型控製器(通道3)與通道1同相運行,且能產生高達60V的輸出電壓。用於每個通道的強大的1.1Ω內置柵極驅動器很大限度地降低了MOSFET開關損耗。工作頻率可以設置在50kHz至900kHz的範圍內,或者利用內部鎖相環同步至一個頻率範圍為75kHz至850kHz的外部時鍾。LTC3859A不同於LTC3859之處是其在INTVCC引yin腳jiao上shang布bu設she了le一yi個ge內nei部bu箝qian位wei電dian路lu。該gai箝qian位wei電dian路lu提ti供gong了le一yi種zhong故gu障zhang安an全quan方fang式shi,可ke在zai用yong戶hu由you於yu疏shu忽hu而er使shi用yong了le一yi個ge漏lou電dian的de肖xiao特te基ji限xian幅fu二er極ji管guan時shi避bi免mianINTVCC引腳承受過大的電壓。
該器件的其他特點包括用於IC電源和柵極驅動的內置LDO、可編程軟起動、電源良好信號和外部VCC控製。VREF準確度在-40℃至85℃的工作溫度範圍內為?1%,LTC3859A采用38引腳SSOP封裝或38引腳5mmx7mm QFN 封裝。
延長電池的工作時間
對於任何在係統其餘部分關斷的情況下需要一根“始終保持接通”的電源總線的電池供電型係統而言,節省電池能量都是必須的。這種狀態通常被稱為“睡眠”、“待機”或“空閑”模(mo)式(shi),隻(zhi)要(yao)求(qiu)係(xi)統(tong)具(ju)有(you)非(fei)常(chang)低(di)的(de)靜(jing)態(tai)電(dian)流(liu)。在(zai)有(you)可(ke)能(neng)包(bao)括(kuo)諸(zhu)多(duo)電(dian)氣(qi)電(dian)路(lu)的(de)汽(qi)車(che)應(ying)用(yong)中(zhong),為(wei)節(jie)省(sheng)電(dian)池(chi)能(neng)量(liang)而(er)要(yao)求(qiu)實(shi)現(xian)低(di)靜(jing)態(tai)電(dian)流(liu)顯(xian)得(de)特(te)別(bie)重(zhong)要(yao)。在(zai)待(dai)機(ji)模(mo)式(shi)中(zhong),此(ci)類(lei)係(xi)統(tong)的(de)總(zong)電(dian)流(liu)消(xiao)耗(hao)必(bi)需(xu)盡(jin)可(ke)能(neng)低(di);而且,隨著汽車的運行越來越多地依賴電子係統,汽車製造商所麵臨的節省電池能量的壓力在持續地增加。
在睡眠模式中 ( 升壓型轉換器和兩個降壓型轉換器中的一個處於接通狀態),LTC3859A 僅吸收區區75μA的電流。當所有三個通道均接通並處於睡眠模式時,LTC3859A 的吸收電流隻有100μA,從而顯著地延長了空閑模式中電池的工作時間。這是通過將器件配置為進入高效率的突發模式(Burst Mode) 操作狀態來實現的,在此操作模式中,LTC3859A向輸出電容器輸送簡短的電流脈衝,隨後是一個睡眠周期,此時僅由輸出電容器將輸出功率傳遞至負載。圖2示出了說明其工作原理的概念性時序圖。
節省汽車燃料的有效途徑:“啟動/停止”係統(電子工程專輯)
圖2:LTC3859A 的突發模式操作電壓線圖
突(tu)發(fa)模(mo)式(shi)輸(shu)出(chu)紋(wen)波(bo)與(yu)負(fu)載(zai)無(wu)關(guan),僅(jin)有(you)將(jiang)會(hui)變(bian)化(hua)的(de)是(shi)睡(shui)眠(mian)間(jian)隔(ge)的(de)長(chang)度(du)。在(zai)睡(shui)眠(mian)模(mo)式(shi)中(zhong),大(da)部(bu)分(fen)內(nei)部(bu)電(dian)路(lu)都(dou)被(bei)關(guan)斷(duan),隻(zhi)有(you)用(yong)於(yu)實(shi)現(xian)快(kuai)速(su)響(xiang)應(ying)的(de)關(guan)鍵(jian)電(dian)路(lu)除(chu)外(wai),從(cong)而(er)進(jin)一(yi)步(bu)減(jian)小(xiao)了(le)其(qi)靜(jing)態(tai)電(dian)流(liu)。當(dang)輸(shu)出(chu)電(dian)壓(ya)的(de)降(jiang)幅(fu)足(zu)夠(gou)大(da)時(shi),睡(shui)眠(mian)信(xin)號(hao)電(dian)平(ping)走(zou)低(di),控(kong)製(zhi)器(qi)通(tong)過(guo)接(jie)通(tong)頂(ding)端(duan)的(de)外(wai)部(bu)MOSFEThuifubiaozhundetufamoshicaozuo。lingyifangmian,yecunzaizheyangdeqingkuang,yonghuxiwangqijianzaiqingfuzaidianliutiaojianxiagongzuoyuqiangzhilianxumoshihuohengdingpinlvmaichongtiaoyuemoshi。zheliangzhongmoshidepeizhijunhenrongyi,tamendejingtaidianliujiaogaoerfengzhifengshuchuwenbozejiaodi。
負載突降/ 效率/ 解決方案尺寸
“負載突降”這一術語指的是起動電機被關閉之後所發生的感應衝擊。對於一個汽車用12V鉛酸電池係統來說,此浪湧電壓一般被箝位於36V( 很大值)。該浪湧要求控製器、MOSFET 及關聯的組件能在箝位電壓下工作。這些較高電壓器件 ( 例如:40VMOSFET) 會導致效率下降,必須謹慎地將這種不良影響降至很低。當采用圖1中的電路時,每個電壓軌的效率高於92% (如圖3所示)。為清楚起見,分別示出了每個降壓和升壓部分的效率。此外,圖4還示出了這款電路的布局和尺寸,其中很高的部件達4.8mm。
圖3:LTC3859A 效率與負載電流的關係曲線 ( 針對不同的轉換器部分)
節省汽車燃料的有效途徑:“啟動/停止”係統(電子工程專輯)
啟動和關斷
LTC3859A 的三個通道可采用RUN1、RUN2 和RUN3 引腳單獨關斷。把這些引腳中的任一個拉至1.2V以下都將關斷用於對應通道的主控製環路。而把所有三個引腳全部拉至0.7V以下將停用所有的控製器和大多數的內部電路,包括內置的LDO。在這種狀態下,LTC3859A 僅吸收8μA的靜態電流。
軟起動或跟蹤
兩個降壓型控製器的TRACK/SS1和TRACK/SS2 引腳可用於調節軟起動接通時間或在啟動期間對兩個或更多的電源進行“重合”或“比例式”跟蹤。這些關聯曲線示於圖5,並同時在主電源與從電源的TRACK/SS引腳之間布設了一個電阻分壓器。
圖5:LTC3859A 輸出電壓跟蹤:(a) 重合跟蹤 (b) 比例式跟蹤
保護功能
LTC3859A可配置成利用DCR( 電感器電阻) 或一個檢測電阻器來檢測輸出電流。至於選擇兩種電流檢測方案當中的哪一種,在很大程度上取決於成本、功耗和準確度的綜合權衡。DCR日益受到歡迎,原因是其可省去昂貴的電流檢測電阻器且效率較高,尤其是在大電流應用中。LTC3859A擁有用於降壓通道的電流折返功能,以在輸出短路至地時幫助限製負載電流。
內置比較器負責監視降壓輸出電壓,並在輸出大於其標稱輸出電壓的10%時指示出現了過壓情況。當檢測到這種狀況時,頂端MOSFET關斷而底端MOSFET接通,直到過壓狀態被清除為止。隻要過壓狀態持續存在,底端MOSFET就將連續保持接通。如果輸出電壓回歸至一個安全的電平,則自動恢複正常操作。
在較高的溫度條件下,或者內部功耗導致芯片內部產生過量的自發熱時,過熱停機電路將關斷LTC3859A。當結溫超過大約170℃時,過熱保護電路將停用內置的偏置LDO,從而導致偏置電源降至0V並以一種有序的方式有效地關斷整個LTC3859A。一旦結溫回落至155℃左右,LDO將重新接通。
結論
可節省燃料的汽車啟動/停止係統在今後的幾年裏將繼續發展。對於車載信息娛樂及導航係統的供電,以及需要高達甚至超過5V電壓以實現正確運作的磁盤驅動器的供電,必須謹慎從事。此類係統在輸入電壓因引擎重新發動而降至穩壓範圍之外時會發生複位。LTC3859A提供了一款解決方案,它可利用其內置的同步升壓型控製器將電池電壓提升一個安全的工作電平。LTC3859Ajiangyigetongbushengyaxingkongzhiqiyulianggetongbujiangyaxingkongzhiqizhenghezaiyiqi,feichangshiheyugeizhongduodeshebeigongdian,kezaiyinqingzhongxinfadongshibaochizhenduisuoyoushuchudianyadewenyazuoyong。
免責聲明:本文為轉載文章,轉載此文目的在於傳遞更多信息,版權歸原作者所有。本文所用視頻、圖片、文字如涉及作品版權問題,請電話或者郵箱聯係小編進行侵刪。
推薦閱讀:
如何使用 C2000™ 實時 MCU 實現功能安全和網絡安全的電動汽車動力總成
- 噪聲中提取真值!瑞盟科技推出MSA2240電流檢測芯片賦能多元高端測量場景
- 10MHz高頻運行!氮矽科技發布集成驅動GaN芯片,助力電源能效再攀新高
- 失真度僅0.002%!力芯微推出超低內阻、超低失真4PST模擬開關
- 一“芯”雙電!聖邦微電子發布雙輸出電源芯片,簡化AFE與音頻設計
- 一機適配萬端:金升陽推出1200W可編程電源,賦能高端裝備製造
- 築基AI4S:摩爾線程全功能GPU加速中國生命科學自主生態
- 一秒檢測,成本降至萬分之一,光引科技把幾十萬的台式光譜儀“搬”到了手腕上
- AI服務器電源機櫃Power Rack HVDC MW級測試方案
- 突破工藝邊界,奎芯科技LPDDR5X IP矽驗證通過,速率達9600Mbps
- 通過直接、準確、自動測量超低範圍的氯殘留來推動反滲透膜保護
- 車規與基於V2X的車輛協同主動避撞技術展望
- 數字隔離助力新能源汽車安全隔離的新挑戰
- 汽車模塊拋負載的解決方案
- 車用連接器的安全創新應用
- Melexis Actuators Business Unit
- Position / Current Sensors - Triaxis Hall




