Σ-Δ模數轉換器(ADC)大揭秘
發布時間:2020-09-09 責任編輯:lina
【導讀】最新的Σ-Δ轉換器通常具有較高分辨率、高度集成、低功耗以及較低成本,使其成為過程控製、高精度溫度測量以及電子稱等應用的上佳 ADC 選擇。但由於設計者往往不太了解Σ-Δ類型的轉換器,而選擇傳統的 SAR ADC。
最新的Σ-Δ轉換器通常具有較高分辨率、高度集成、低功耗以及較低成本,使其成為過程控製、高精度溫度測量以及電子稱等應用的上佳 ADC 選擇。但由於設計者往往不太了解Σ-Δ類型的轉換器,而選擇傳統的 SAR ADC。
Σ-Δ轉換器(1 位 ADC)的模擬側非常簡單;數字側執行濾波和抽樣,比較複雜,這部分使得Σ-Δ ADC 的生產成本較低。為理解轉換器工作原理,您必須熟悉過采樣、噪聲整形、數字濾波以及抽樣等概念。
本應用筆記涵蓋了上述主題。
過采樣
首先,考慮輸入信號為正弦波時傳統多位 ADC 的頻域傳遞函數。以頻率 Fs 對該輸入進行采樣。根據奈奎斯特定理,Fs 必須至少為輸入信號帶寬的兩倍。
觀察數字輸出的 FFT 分析結果,我們可看到一個單音和大量隨機噪聲,從直流延伸至 Fs/2 (圖 1)。這些噪聲稱為量化噪聲,對該結果可以按照以下考慮:ADC 輸shu入ru為wei連lian續xu信xin號hao,具ju有you無wu限xian可ke能neng的de狀zhuang態tai,但dan數shu字zi輸shu出chu為wei離li散san函han數shu,其qi不bu同tong狀zhuang態tai的de數shu量liang取qu決jue於yu轉zhuan換huan器qi的de分fen辨bian率lv。所suo以yi,從cong模mo擬ni到dao數shu字zi的de轉zhuan換huan損sun失shi了le某mou些xie信xin息xi,在zai信xin號hao中zhong引yin入ru了le一yi定ding程cheng度du的de失shi真zhen。該gai誤wu差cha的de幅fu值zhi是shi隨sui機ji的de,最zui大da為wei±LSB。

圖 1. 多位 ADC 的 FFT 譜圖,采樣頻率為 FS
如果我們將基頻幅值除以所有噪聲頻率的 RMS 和,則得到信噪比(SNR)。對於 N 位的 ADC,SNR = 6.02N + 1.76dB。為提高傳統 ADC 的 SNR(並進而提高信號複現的精度),就必須提高位數。
仍以上例為例,但將采樣頻率提高,采用過采樣因子 k,達到 kFs(圖 2)。FFT 分析結果表明噪底降低。SNR 與之前相同,但噪聲能量已經分散至較寬的頻率範圍。Σ-Δ轉換器利用這一原理,在 1 位 ADC 之後增加了數字濾波器(圖 3)。由於大多數噪聲被數字濾波器濾除,所以 RMS 噪聲較低。這種方法使得Σ-Δ轉換器以較低分辨率的 ADC 實現較寬動態範圍。

圖 2. 多位 ADC 的 FFT 譜圖,采樣頻率為 kFS。

圖 3. 數字濾波對噪聲帶寬的作用
SNR 改善僅僅受益於過采樣和濾波嗎?注意,1 位 ADC 的 SNR 為 7.78dB (6.02 + 1.76)。過采樣因子每提高 4,SNR 增大 6dB,每提高 6dB 則相當於增加 1 位。如果 1 位 ADC 的過采樣為 24 倍,則達到 4 位的分辨率;那麼為了實現 16 位的分辨率就必須采用過采樣因子 415,這很不現實。但是,Σ-Δ轉換器利用噪聲整形技術克服了這一限製,實現每 4 倍過采樣得到的增益超過 6dB。
噪聲整形
為理解噪聲整形,我們首先看看一階Σ-Δ調製器的方框圖(圖 4),其中包括差分放大器、積分器和比較器,以及包含 1 位 DAC 的反饋環路。(該 DAC 為簡單開關,將差分放大器的負輸入連接至正或負基準電壓)。反饋 DAC 的目的是將積分器的平均輸出維持在接近比較器的基準電平。

圖 4. Σ-Δ調製器方框圖。
調製器輸出端“1”的密度與輸入信號成比例。輸入增大時,比較器產生大量“1”;輸shu入ru減jian小xiao時shi則ze相xiang反fan。通tong過guo對dui誤wu差cha電dian壓ya求qiu和he,積ji分fen器qi對dui於yu輸shu入ru信xin號hao為wei低di通tong濾lv波bo器qi,對dui於yu量liang化hua噪zao聲sheng為wei高gao通tong濾lv波bo器qi。所suo以yi,大da多duo數shu量liang化hua噪zao聲sheng被bei搬ban移yi至zhi較jiao高gao頻pin率lv(圖 5)。過采樣不僅改變總噪聲功率,而且改變了其分布。

圖 5. Σ-Δ調製器中積分器的作用。
如果我們在噪聲整形Σ-Δ調製器上增加一個數字濾波器,則能夠濾除比簡單過采樣更多的噪聲(圖 6)。采樣率每增加一倍,這種調製器(1 階)提供 9dB 的 SNR 改善。對於更高階的量化,我們可在Σ-Δ調製器中包含多級積分和求和。例如,圖 7 所示的 2 階Σ-Δ調製器,采樣率每增加一倍,提供 15dB 的 SNR 改善。圖 8 所示為Σ-Δ調製器階數與達到特定 SNR 所需的過采樣之間的關係。

圖 6. 數字濾波器對整形噪聲的作用。

圖 7. 利用多級積分和求和實現較高階的量化噪聲。

圖 8. Σ-Δ調製器階數與達到特定 SNR 所需的過采樣之間的關係。
數字和抽樣濾波器
Σ-Δ調製器的輸出為 1 位數據流,采樣率可達到兆赫茲範圍。數字和抽樣濾波器(圖 9)的目的是從該數據流中析取信息,將數據率降低為更有用的值。在Σ-Δ ADC 中,數字濾波器對 1 位數據流進行平均,提高 ADC 分辨率,並濾除帶外量化噪聲。它決定了信號帶寬、建立時間和阻帶抑製。

圖 9. Σ-Δ調製器的數字側。
Σ-Δ轉換器中,廣泛用於執行低通功能的濾波器結構為 Sinc³型(圖 10)。該濾波器的主要優點是其陷波響應,(例如)設置為電網頻率時可抑製該頻率。陷波位置與輸出數據率(1/ 數據字周期)直接相關。SINC³濾波器的建立時間為三個數據字周期。對於 60Hz 陷波(60Hz 數據率),建立時間為 3/60Hz = 50ms。對於要求較低分辨率和較快建立時間的應用,可考慮 MAX1400 家族 ADC,可選擇濾波器類型(SINC¹或 SINC³)。

圖 10. Sinc³濾波器的低通函數。
SINC¹濾波器的建立時間為一個數據字。在上例中,1/60Hz = 16.7ms。由(you)於(yu)數(shu)字(zi)輸(shu)出(chu)濾(lv)波(bo)器(qi)降(jiang)低(di)了(le)帶(dai)寬(kuan),即(ji)使(shi)輸(shu)出(chu)數(shu)據(ju)率(lv)低(di)於(yu)原(yuan)始(shi)采(cai)樣(yang)率(lv),也(ye)滿(man)足(zu)奈(nai)奎(kui)斯(si)特(te)準(zhun)則(ze)。為(wei)實(shi)現(xian)這(zhe)一(yi)目(mu)的(de),可(ke)保(bao)留(liu)特(te)定(ding)的(de)輸(shu)入(ru)采(cai)樣(yang),而(er)丟(diu)棄(qi)其(qi)餘(yu)采(cai)樣(yang)。該(gai)過(guo)程(cheng)被(bei)稱(cheng)為(wei)以(yi)因(yin)子(zi) M(抽樣比)進行抽樣。如果輸出數據率高於信號帶寬的兩倍,M 可為任意整數值(圖 11)。如果輸入采樣頻率為 fs,則可將濾波器輸出數據率降低至 fs/M,不會損失信息。

圖 11. 抽樣不會造成任何信息損失。
Maxim 的Σ-Δ ADC
新型高度集成Σ-Δ ADC 以最少數量的外部元件處理小信號。例如,MAX1402 芯片包括眾多功能,被作為片上係統(圖 12)。器件在工作模式下的靜態電流低至 250µA(關斷模式下為 2µA),480sps 速率時的精度為 16 位,4800sps 速率時的精度為 12 位。

圖 12. MAX1402 方框圖。
MAX1402 信號鏈包括:靈活的輸入多路複用器(可設置為三路全差分信號或五路偽差分信號)、兩個斬波放大器、可編程 PGA(增益從 1 至 128)、用於消除係統失調的粗調 DAC、2 階Σ-Δ調製器。集成數字濾波器可配置為 SINC¹或 SINC³,對 1 位數據流進行濾波。通過 SPI/QSPI™兼容、3 線串行接口提供轉換結果。
芯片還包括兩路全差分輸入通道(用於校準失調和增益)、兩路匹配的 200µA 變送器激勵電流(適合 3 線和 4 線 RTD 應用),以及兩路用於測試所選變送器完整性的微小電流源。器件可編程,通過串行接口訪問八個內部寄存器,以選擇工作模式。設置 SCAN 控製位置位時,使能芯片根據命令或連續讀取輸入通道;輸入通道用附加至每個轉換結果的 3 位“通道識別碼”表示。
圖 13 為正確的輸入電壓範圍,由 U/B-bar 位、Vref、PGA 和 DAC 設置決定。DAC 編碼為“0000”時,無失調。例如,Vref = 2.5V 時,將 DAC 設置為“1110”,PGA 設置為“000”,將 U/B-bar 位設置為“0”,可實現 0V 至 5V 滿幅範圍。

圖 13. MAX1402 輸入電壓範圍設置。
可利用兩路校準通道(CALOFF 和 CALGAIN)修正測量結果。為實現以上目的,將 CALOFF 輸入連接至地,將 CALGAIN 輸入連接至基準電壓。將這些通道的平均測量值用於以下插值公式:電壓 = [Vref × (編碼 -CALOFF 編碼)]/[(CALGAIN 編碼 -CALOFF 編碼) × PGA 增益]。
Σ-Δ ADC 的應用
帶冷端補償的熱電偶測量
為消除熱電偶引線拾取的噪聲,這種應用中的 MAX1402(圖 14)采用緩衝模式,允許前端具有較大去耦電容。該模式下,由於降低了可用的共模範圍,必須將 AIN2 輸入偏置在基準電壓(2.5V)。熱(re)電(dian)偶(ou)測(ce)量(liang)帶(dai)來(lai)了(le)熱(re)電(dian)勢(shi)問(wen)題(ti),熱(re)電(dian)勢(shi)是(shi)由(you)將(jiang)熱(re)電(dian)偶(ou)探(tan)頭(tou)連(lian)接(jie)至(zhi)測(ce)量(liang)儀(yi)器(qi)造(zao)成(cheng)的(de)。這(zhe)就(jiu)引(yin)入(ru)了(le)溫(wen)度(du)依(yi)賴(lai)性(xing)誤(wu)差(cha),必(bi)須(xu)將(jiang)其(qi)從(cong)溫(wen)度(du)測(ce)量(liang)值(zhi)中(zhong)減(jian)去(qu),以(yi)獲(huo)得(de)高(gao)精(jing)度(du)結(jie)果(guo)。

圖 14. 帶有冷端補償的熱電偶測量。
儀器測得的電壓可表示為α(T1-Tref),其中α為熱電偶的塞貝克(Seebeck)常數,T1 為被測溫度,Tref 為結溫。為了補償塞貝克係數,可增加一部分二極管引起的溫度補償電壓(至熱電偶輸出),或者可采集結溫並利用軟件計算補償值。在這種方式下,利用差分輸入通道 AIN3-AIN4 測量 pn 結的溫度,由 200µA 內部電流發生器進行偏置。
高精度熱電偶數據采集係統(DAS)
作為 MAX1402 的替代品,MAX11200/MAX11210 提供 24 位分辨率,支持高性能關鍵應用。圖 15 所示為高精度 DAS 的的簡化原理圖,采用 24 位Σ-Δ ADC MAX11200 評估板(EV),支持熱電偶溫度測量。本例中,利用 R1 - PT1000 (PTS 1206,1000Ω)測量冷結的絕對溫度。該解決方案能夠以±0.30°C 或更高精度測量冷結溫度 1。

圖 15. 熱電偶 DAS 簡化圖。
MAX11200 的 GPIO 控製高精度多路複用器 MAX4782,選擇熱電偶或 PRTD R1 - PT1000。該方法可利用單個 ADC 實現熱電偶或 PRTD 的動態測量。該設計提高了係統精度,降低了校準要求。
3 線和 4 線 RTD 配置
由於鉑電阻溫度檢測器(RTD)具有優異的精度和可互換性,所以得到過程控製應用中關鍵溫度測量的青睞。鉑 PRTD100 在 0°C 時產生 100Ω電阻,在+266°C 時產生 200Ω。RTD 的靈敏度非常低(ΔR/ΔT = 100Ω/266°C),激勵電流為 200µA 時,0°C 下產生 20mV 電壓,+266°C 下產生 40mV 電壓。MAX1402 的模擬輸入可直接處理這些信號電平。
線阻引起的誤差會影響測量精度。當 RTD 靠近轉換器時,您可使用傳統的 2 線配置;但當 RTD 位於遠端時,線阻疊加至 RTD 阻抗,引起較大的誤差。對於這種安裝類型,應采用 3 線和 4 線 RTD 配置。
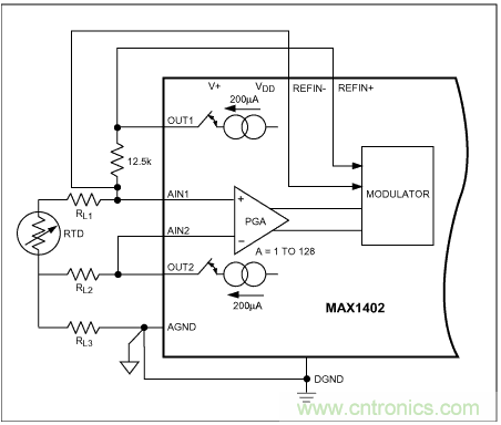
兩路匹配的 200µA 電流源支持補償 3 線和 4 線 RTD 配置中的誤差。3 線配置下(圖 16),這些電流源通過 RL1 和 RL2,確保 AIN1-AIN2 差分電壓不受線阻的影響。如果兩根線的材料相同、長度相等(RL1 = RL2),電流源的溫度係數完美匹配(MAX1402 溫度係數為 5ppm/°C),這種措施很有效。

圖 16. 3 線 RTD 應用。
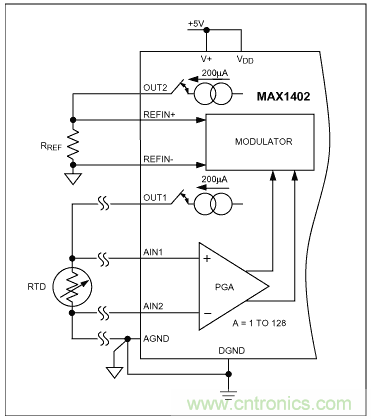
4 線配置中,連接至 AIN1 和 AIN2 的測量線中沒有電流通過,所以無線阻誤差(圖 17)。電流源 OUT1 為 RTD 提供激勵電流,電流源 OUT2 提供產生基準電壓所需的電流。比例測量配置確保基準電壓變動能夠補償 RTD 溫度係數誤差(RTD 電流源的溫漂引起)。

圖 17.4 線 RTD 應用。
鉑電阻溫度檢測器(PRTD)的高精度溫度數據采集係統
使用 MAX11200 的 DAS 提供精度非常高的 PRTD 測量係統,可用於支持較寬溫度範圍內不同電阻的 RTD。常見的 PRTD 電阻有 100Ω (PRTD100)、500Ω (PRTD500)和 1000Ω (PRTD1000)。表 1 所示為 PRTD100 和 PRTD1000 器件的差分電壓輸出範圍。右側的一組公式計算 MAX11200 ADC 的無噪聲編碼個數。
表 1. 圖 18 中 ADC 的溫度測量範圍

注意,PRTD 應用中輸出信號的總範圍為大約 82mV。MAX11200 具有極低的輸入參考噪聲,10sps 時為 570nV,使應用的無噪聲分辨率在 210°C 量程時為 0.007°C。

圖 18. 本文中用於測量的高精度數據采集係統(DAS)的方框圖。基於 MAX11200 ADC (圖 3)的 DAS 包括提供簡單校準和計算產生的線性化。
如圖 18 所示,MAX11200 的 GPIO1 引腳設置為輸出,控製繼電器校準開關,同時選擇固定 RCAL 電阻或 PRTD。這種多功能性提高了係統精度,並減少了針對 RA 和 RT 初始值的計算。
智能 4-20mA 發送器
在舊式 4-20mA 發送器中,現場安裝的裝置檢測物理參數,例如壓力或溫度,並產生與被測變量成比例的電流(標準 4-20mA 範圍)。電流環路的優點:測量信號對噪聲不敏感,可由遠端供電。為滿足工業要求,人們開發了第二代 4-20mA 發送器(稱為“智能”發送器),利用微處理器和數據轉換器遠端調理信號。
智能裝置可標準化增益和失調,並線性化傳感器,例如 RTD 和熱電偶:轉換為數字信號,利用µP 中的數學算法進行處理,再轉換回模擬信號,然後通過環路發送標準電流(圖 19)。第三代“智能和智慧”4-20mA 發送器增加了數字通信功能(至智能裝置),與 4-20mA 信號共用雙絞線。該通信通道也允許傳輸控製和診斷信號。MAX1402 等低功耗器件比較適合,因為其 250µA 供電電流可為其餘發送器電路節省可觀的功率。

圖 19. 智能 4-20mA 發送器。
智能發送器的通信標準為 HART 協議。HART 協議基於 Bell 202 電話通信標準,采用頻移鍵控(FSK)原理。數字信號包括分別代表 1 和 0 的兩個頻率(1200Hz 和 2200Hz)。為實現模擬和數字同時通信,這些頻率的正弦波被疊加至直流模擬信號電纜(圖 20)。由於 FSK 信號的平均值總為零,所以不影響 4-20mA 模擬信號。數字通信信號的響應時間允許大約 2-3 次數據更新每秒,不中斷模擬信號。通信要求的最小環路阻抗為 23Ω。

圖 20. 模擬和數字同時通信。
總結
高度集成調理係統出現之前,采用多片獨立的信號調理和處理芯片實現過程控製。作為替代方法,Σ-Δ方案解決了最關鍵應用的性能要求,同時將電路板空間和電源要求(許多應用僅要求 3V 或 5V 單電源)降至最小。單電源工作尤其適合於電池供電的便攜式係統,元件數量較少也提高了係統可靠性。
參考 /b>
關於使用 PRTD 進行高精度溫度測量的更多詳細信息,請參見 Maxim 的應用筆記 4875《高精度溫度測量帶動鉑電阻溫度監測器(PRTD)和高精度Σ-Δ ADC 應用》。
免責聲明:本文為轉載文章,轉載此文目的在於傳遞更多信息,版權歸原作者所有。本文所用視頻、圖片、文字如涉及作品版權問題,請電話或者郵箱聯係小編進行侵刪。
特別推薦
- 噪聲中提取真值!瑞盟科技推出MSA2240電流檢測芯片賦能多元高端測量場景
- 10MHz高頻運行!氮矽科技發布集成驅動GaN芯片,助力電源能效再攀新高
- 失真度僅0.002%!力芯微推出超低內阻、超低失真4PST模擬開關
- 一“芯”雙電!聖邦微電子發布雙輸出電源芯片,簡化AFE與音頻設計
- 一機適配萬端:金升陽推出1200W可編程電源,賦能高端裝備製造
技術文章更多>>
- 築基AI4S:摩爾線程全功能GPU加速中國生命科學自主生態
- 一秒檢測,成本降至萬分之一,光引科技把幾十萬的台式光譜儀“搬”到了手腕上
- AI服務器電源機櫃Power Rack HVDC MW級測試方案
- 突破工藝邊界,奎芯科技LPDDR5X IP矽驗證通過,速率達9600Mbps
- 通過直接、準確、自動測量超低範圍的氯殘留來推動反滲透膜保護
技術白皮書下載更多>>
- 車規與基於V2X的車輛協同主動避撞技術展望
- 數字隔離助力新能源汽車安全隔離的新挑戰
- 汽車模塊拋負載的解決方案
- 車用連接器的安全創新應用
- Melexis Actuators Business Unit
- Position / Current Sensors - Triaxis Hall
熱門搜索
微波功率管
微波開關
微波連接器
微波器件
微波三極管
微波振蕩器
微電機
微調電容
微動開關
微蜂窩
位置傳感器
溫度保險絲
溫度傳感器
溫控開關
溫控可控矽
聞泰
穩壓電源
穩壓二極管
穩壓管
無焊端子
無線充電
無線監控
無源濾波器
五金工具
物聯網
顯示模塊
顯微鏡結構
線圈
線繞電位器
線繞電阻



