大咖談技術丨使用GMR隔離提高PROFIBUS RS-485的可靠性
發布時間:2018-10-24 責任編輯:lina
【導讀】PROFIBUS是最常見的現場總線,當前有超過5000萬個節點在運行。該總線最初於1989年在德國開發出來並被注冊為DIN 19245,國際電工委員會(IEC)已在IEC 61158標準中承認了PROFIBUS及其各種互連格式。
PROFIBUS
PROFIBUS是最常見的現場總線,當前有超過5000萬個節點在運行。該總線最初於1989年在德國開發出來並被注冊為DIN 19245,國際電工委員會(IEC)已在IEC 61158標準中承認了PROFIBUS及其各種互連格式。
PROFIBUS源自“過程現場總線(Process Field Bus)”一詞的縮寫,最初是作為位級串行通信標準而設計的。PROFIBUS可以協調網絡係統中各節點間的信息交換的執行步驟。最初的PROFIBUS現場管理係統(FMS)被更簡單靈活的協議所取代,例如PROFIBUS分布式外設(DP),PROFIBUS過程自動化(PA)以及僅針對電機控製的ProfiDrive。
PROFIBUS DP是迄今為止最流行的實施方案,並且繼續保持著強勁增長的勢頭。但是,隨著新DP網絡安裝數量的不斷增加,應用的具體要求也在不斷增加。其中包括更高的工作溫度和隔離電壓,以及更小的外形尺寸。雖然許多RS-485收發器號稱與PROFIBUS兼容,但真正符合標準的隻有少數,而能夠滿足日益嚴苛係統要求的就更少了。
本文將介紹新的PROFIBUS DP節點的最佳設計,重點介紹總線節點隔離、符合PROFIBUS規範和總線信號極性,並將介紹經PROFIBUS國際認可、隔離技術基於巨磁電阻(GMR)的新型隔離收發器係列,該係列包括業界尺寸最小和性能最強大的PROFIBUS收發器。本文還將展示如何保護隔離總線節點免受ESD、EFT和瞬間浪湧的影響。
傳統隔離
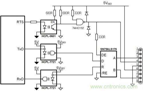
圖1展示了PROFIBUS DP標準文檔中描述的傳統隔離總線節點設計。該電路使用三個光耦合器將PROFIBUS收發器與其他以大地為接地參考的控製器電路分開。

圖1. 傳統的PROFIBUS DP節點
瑞薩電子將GMR隔離器與PROFIBUS RS-485收發器集成,推出了ISL32740xinghaoshoufaqi。gaiqijianxianzhujianshaoleyuanjianshuliangbingjiangdilegonghao,tongshitigaoleduigongmodianyahexianluzaoshengderongcha。ciwai,shoufaqikekaoxingyexianzhutigao。youyuGMR隔離器中沒有磨損機製,因此該器件在應用的整個生命周期都無需更換。圖2展示了使用ISL32740的典型DP節點設計。

圖2. 使用ISL32740的新式PROFIBUS DP節點
合規和認證
PROFIBUS國際標準對收發器差分輸出電壓進行了限製,禁止使用許多目前市場上的收發器芯片。在空載條件下,最大差分總線電壓限製在7VPP。而對於最大負載,最小值限製為4VPP。
許多具有高輸出驅動的RS-485收發器能夠滿足4VPP的最小值,但因為生產差分電壓高達8.5V的驅動器比較容易,往往會超過7VPP的最大值。但在這裏,並不是電壓越高越好。
因此需要注意,如果未使用符合4VPP至7VPP限製的收發器,將導致任何申請PROFIBUS認證的產品無法通過認證。另一個申請會遇到的問題是收發器差分電壓要求在最大指定電源電壓下測量,對於5V收發器來說,通常為5.5V。PROFIBUS測試實驗室在合規性測試中會使用這一最惡劣的條件。
總線信號規則
RS-485標準明確地將收發器總線端子A和B分別定義為反相和非反相端子。然而,所有收發器製造商都使用相反的規則,其端子A是非反相,端子B是反相端子。
這個現象一直延續至今。PROFIBUS會按照EIA-485標準,將非反相端子分配給B線,將反相端子分配給A線。但是,全世界的收發器製造商仍在使用相反的信號端子定義。
指定和實際應用的信號規則不匹配一直困擾著網絡研發人員。這個問題的解決方案其實很簡單,迄今為止安裝的5000萬個PROFIBUS節點的收發器A為非反相,B為反相端,遵循這一信號規則就可以確保研發人員的設計與未來將會安裝的5000萬個節點是兼容的。
GMR PROFIBUS解決方案
在推出非隔離式ISL3159型號PROFIBUS收發器後,瑞薩電子又將該器件與數字隔離器(基於GMR技術)集成到單個封裝中,進而推出ISL3274x係列隔離式PROFIBUS收發器。最初的ISL32740EIBZ設計針對嚴格要求8mm爬電距離和標準工業溫度範圍-40°C至85°C的應用。
對於需要小尺寸封裝的密集設計,可以將同樣的解決方案應用到更小的16引腳QSOP封裝中,從而最大程度地實現小型化,同時還能保持 -40°C至85°C的工作溫度範圍。根據PROFIBUS用戶的需求,確定在以後的設計中需要達到115°C和125°C的更高環境溫度。此時采用8mm、16引腳的寬體SOIC封裝雖然能夠提供足夠低的熱阻並可以在125°C下繼續工作,但是良率會降低。這正是瑞薩電子推出高溫PROFIBUS隔離器ISL32740EFBZ的原因。
然而,真正的設計挑戰來自於醫療和機器人應用領域的用戶,他們不僅有更高的溫度需求,還需要VDE增強隔離。為此,瑞薩電子推出的ISL32741EIBZ和ISL32741EFBZ設計采用6kV隔離器,分別對應工業和擴展工業溫度範圍。雖然這些應用通常使用RS-485,而不是PROFIBUS DP,但瑞薩電子的PROFIBUS收發器同時符合這兩個標準。表1列出了各種PROFIBUS收發器的專有特性。需注意,所有收發器在3.0V至5.5V的主電源和4.5V至5.5V的輔助電源下工作時,支持的最大數據速率為40Mbps。

表1. 隔離式PROFIBUS收發器
瞬態保護
為了ISL32740E的應用能扛住超出器件耐壓的瞬變,需要增加一個外部瞬態電壓抑製器(TVS)。為此,瑞薩電子選用了Semtech RClamp0512TQ,因為它具有高瞬態保護水平、低結電容和小外形尺寸。

表2. RCLAMP0512 TVS特性
TVS在總線和隔離接地(GNDISO)之間執行,如圖3所示。由於總線上的瞬態電壓以接地電位(也稱為保護接地,PE)為參考,因此在GNDISO和PE之間插入高壓電容(CHV),為高頻瞬變提供低阻抗回路。需注意的是,與PE的連接常通過設備的金屬機箱或很短的低電感線實現。
添加一個高壓電阻(RHV)與CHV並聯,可以防止浮地(GNDISO)和電纜屏蔽(通常用於PROFIBUS)中靜電的積聚。表3列出了該電路所需的材料清單。

圖3. 具有瞬態保護的隔離式PROFIBUS DP節點

表3. 材料清單
結論
許多設備可在PROFIBUS DP節點中運行。但其中隻有少部分符合7VPP DP最大差分電壓規範。ISL3274xE隔離式收發器符合PROFIBUS規範,經PROFIBUS國際認可,可用於DP節點。它們使用GMR隔離器技術實現基本和強化隔離,消除了設計風險並加速產品上市時間。
特別推薦
- 噪聲中提取真值!瑞盟科技推出MSA2240電流檢測芯片賦能多元高端測量場景
- 10MHz高頻運行!氮矽科技發布集成驅動GaN芯片,助力電源能效再攀新高
- 失真度僅0.002%!力芯微推出超低內阻、超低失真4PST模擬開關
- 一“芯”雙電!聖邦微電子發布雙輸出電源芯片,簡化AFE與音頻設計
- 一機適配萬端:金升陽推出1200W可編程電源,賦能高端裝備製造
技術文章更多>>
- 算力爆發遇上電源革新,大聯大世平集團攜手晶豐明源線上研討會解鎖應用落地
- 築基AI4S:摩爾線程全功能GPU加速中國生命科學自主生態
- 一秒檢測,成本降至萬分之一,光引科技把幾十萬的台式光譜儀“搬”到了手腕上
- AI服務器電源機櫃Power Rack HVDC MW級測試方案
- 突破工藝邊界,奎芯科技LPDDR5X IP矽驗證通過,速率達9600Mbps
技術白皮書下載更多>>
- 車規與基於V2X的車輛協同主動避撞技術展望
- 數字隔離助力新能源汽車安全隔離的新挑戰
- 汽車模塊拋負載的解決方案
- 車用連接器的安全創新應用
- Melexis Actuators Business Unit
- Position / Current Sensors - Triaxis Hall
熱門搜索




