網友教你:用最小的代價來降低MOS的失效率
發布時間:2015-05-08 責任編輯:sherry
【導讀】在高端MOS的柵極驅動電路中,自舉電路因技術簡單、成本低廉得到了廣泛的應用。然而在實際應用中,MOS常莫名其妙的失效,有時還伴隨著驅動IC的損壞。如何破?一個合適的電阻就可搞定問題。
【問題分析】

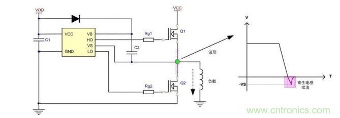
上圖為典型的半橋自舉驅動電路,由於寄生電感的存在,在高端MOS關閉後,低端MOS的體二極管鉗位之前,寄生電感通過低端二極管進行續流,導致VS端duan產chan生sheng負fu壓ya,且qie負fu壓ya的de大da小xiao與yu寄ji生sheng電dian感gan與yu成cheng正zheng比bi關guan係xi。該gai負fu壓ya會hui把ba驅qu動dong的de電dian位wei拉la到dao負fu電dian位wei,導dao致zhi驅qu動dong電dian路lu異yi常chang,還hai可ke能neng讓rang自zi舉ju電dian容rong過guo充chong電dian導dao致zhi驅qu動dong電dian路lu或huo者zhe柵zha極ji損sun壞huai。由you於yuIC的驅動端通常都有寄生二極管,當瞬間的大電流流過驅動口的二極管時,很可能引發寄生SCR閉鎖效應,導致驅動電路徹底損壞。
【解決方法】

如上圖所示,在自舉驅動芯片VS端與Q1的源極之間增加一個電阻Rvs,該電阻不僅是自舉限流電阻,同時還是導通電阻和關斷電阻。由於占空比受自舉電容影響,該電阻值一般不能取得較大,推薦值為3~10Ω較為適宜。電阻和自舉電容的容值與其充電時間可以由以下公式得出:

其中C是自舉電容容值,D為最大占空比。
致遠電子的PV係列光伏電源,內部的MOS驅動技術就幫助此款產品解決了很多高端MOS的疑難怪症,最終成就了產品的高可靠性。200~1200VDC超寬輸入電壓範圍,長壽命、高效率、低紋波噪聲、高可靠性等特點。
【其它注意事項】
對於減小高端MOS驅動的寄生振蕩,除通過增加驅動端的電阻發揮作用外,在印製電路板的設計中,還可注意以下一些細節,將寄生振蕩降到最低。如:自舉二極管應緊靠自舉電容,功率布線盡量短且走線圓滑,直插器件應緊貼PCB以減小寄生電感等。怎麼樣?趕快試試吧!
特別推薦
- 噪聲中提取真值!瑞盟科技推出MSA2240電流檢測芯片賦能多元高端測量場景
- 10MHz高頻運行!氮矽科技發布集成驅動GaN芯片,助力電源能效再攀新高
- 失真度僅0.002%!力芯微推出超低內阻、超低失真4PST模擬開關
- 一“芯”雙電!聖邦微電子發布雙輸出電源芯片,簡化AFE與音頻設計
- 一機適配萬端:金升陽推出1200W可編程電源,賦能高端裝備製造
技術文章更多>>
- 貿澤EIT係列新一期,探索AI如何重塑日常科技與用戶體驗
- 算力爆發遇上電源革新,大聯大世平集團攜手晶豐明源線上研討會解鎖應用落地
- 創新不止,創芯不已:第六屆ICDIA創芯展8月南京盛大啟幕!
- AI時代,為什麼存儲基礎設施的可靠性決定數據中心的經濟效益
- 矽典微ONELAB開發係列:為毫米波算法開發者打造的全棧工具鏈
技術白皮書下載更多>>
- 車規與基於V2X的車輛協同主動避撞技術展望
- 數字隔離助力新能源汽車安全隔離的新挑戰
- 汽車模塊拋負載的解決方案
- 車用連接器的安全創新應用
- Melexis Actuators Business Unit
- Position / Current Sensors - Triaxis Hall
熱門搜索
微波功率管
微波開關
微波連接器
微波器件
微波三極管
微波振蕩器
微電機
微調電容
微動開關
微蜂窩
位置傳感器
溫度保險絲
溫度傳感器
溫控開關
溫控可控矽
聞泰
穩壓電源
穩壓二極管
穩壓管
無焊端子
無線充電
無線監控
無源濾波器
五金工具
物聯網
顯示模塊
顯微鏡結構
線圈
線繞電位器
線繞電阻






