利用耦合電感滿足不同的DC/DC 轉換器拓撲結構
發布時間:2011-11-24
中心議題:
- 利用耦合電感實現更小尺寸且更高效的SEPIC
- 利用耦合電感實現更小尺寸的 ZETA 轉換器
- 耦合電感用於分離軌電源
- 利用耦合電感實現更高的輸出電壓
ouhedianganyoulianggechanraozaitongyicixinshangdedandudianganzucheng,qifengzhuangyudandianganzaichangkuanchicunshangxiangsi,zhihuishaoweigaoyidian,dankeyichanshengxiangtongdedianganzhi。ouhediangandejiageyibanyehuibilianggedandiangandejiagedi。ouhedianganderaozukeyiweichuanlian、並聯,也可以作為一個變壓器。本文重點介紹利用耦合電感滿足常見應用需求的四種 DC/DC 轉換器拓撲結構。
徹底了解耦合電感的各種規範,是充分利用它們所具有優勢的一個基本要求。大多數耦合電感都具有相同的匝數—即 1:1 匝數比—但有些更新的耦合電感擁有更高的匝數比。耦合電感的耦合係數 K 一般約為 0.95,遠低於自定義變壓器至少為 0.99 的係數。耦合電感的互感係數讓其在一些回描應用中顯得有些沒有效率,同時還會引起非理想(例如:圓形而非三角形)電(dian)感(gan)波(bo)形(xing)。另(ling)外(wai),根(gen)據(ju)其(qi)繞(rao)組(zu)實(shi)際(ji)為(wei)串(chuan)聯(lian)還(hai)是(shi)並(bing)聯(lian),耦(ou)合(he)電(dian)感(gan)的(de)電(dian)流(liu)規(gui)格(ge)也(ye)不(bu)同(tong)。例(li)如(ru),繞(rao)組(zu)為(wei)串(chuan)聯(lian)時(shi),等(deng)效(xiao)電(dian)感(gan)就(jiu)會(hui)因(yin)為(wei)互(hu)感(gan)而(er)超(chao)過(guo)額(e)定(ding)電(dian)感(gan)的(de)2倍。飽和及 RMS dianliuedingzhiyidingshiyongyutongshiliuguolianggeraozudedianliu,chufeichanpinshuomingshuzhonglingyoushuoming。lijiezhexieguifanyihou,womenbiankeyiduixianshiyingyongzhongdeyixieouhedianganlizijinxingyanjiu。
更小尺寸且更高效的 SEPIC
盡管DC/DC單端初級電感轉換器 (SEPIC) 拓撲不是什麼新東西,但的確直到最近它才開始流行起來,然而,對於能夠對高低輸入電壓之間的輸出電壓(例如:12V未校準插牆式電源)進行調節的轉換器需求一直都存在。雖然我們可以將任何升壓轉換器/控製器配置為一個 SEPIC,但其在最近才得到普遍的使用。兩個因素促進了 SEPIC 的人氣大增:(1) IC 製造廠商已經開始製造更多具有電流模式控製功能的升壓控製器,旨在簡化補償;(2) 電感製造廠商已經開始製造許多可以最小化轉換器總 PCB 體積的單封裝耦合電感。改用耦合電感以後,許多具有兩個單獨電感應用的電源體積可以縮減三分之一。圖 1 顯示了使用 TI TPS61170 和 Wuerth 744877220 的一個 SEPIC。

圖 1 使用 TI TPS61170 和 Wuerth 744877220 的 SEPIC
更吸引人的是,使用一個 1:1 耦合電感的 SEPIC 可ke迫po使shi電dian感gan紋wen波bo電dian流liu在zai兩liang個ge繞rao組zu之zhi間jian分fen開kai,從cong而er允yun許xu使shi用yong兩liang個ge單dan獨du電dian感gan要yao求qiu電dian感gan的de一yi半ban,產chan生sheng相xiang同tong的de紋wen波bo電dian流liu。相xiang對dui於yu相xiang同tong尺chi寸cun封feng裝zhuang中zhong雙shuang倍bei電dian感gan值zhi的de兩liang個ge單dan獨du電dian感gan,耦ou合he電dian感gan具ju有you更geng低di的de DC電阻,有助於提高總轉換器效率。特別是15-V 輸入和 12-V、325-mA 輸出時,圖 1 所示 SEPIC 的效率超出 91%。
[page]
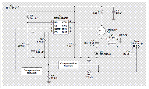
更小尺寸的 ZETA 轉換器
由於使用了兩個電感和一個耦合電容,ZETA 轉換器擁有與 SEPIC 一樣的升壓降壓功能,但使用的是一個降壓控製器而非升壓控製器。圖 2 顯示了 ZETA 結構中所使用的 TI TPS40200 和 Coiltronics DRQ74。與 SEPIC 一樣,得益於分離電感紋波電流,這種 ZETA 轉(zhuan)換(huan)器(qi)隻(zhi)要(yao)求(qiu)一(yi)半(ban)的(de)電(dian)感(gan)就(jiu)能(neng)得(de)到(dao)相(xiang)同(tong)的(de)紋(wen)波(bo)電(dian)流(liu)。同(tong)樣(yang)類(lei)似(si)的(de),其(qi)總(zong)體(ti)電(dian)源(yuan)體(ti)積(ji)比(bi)使(shi)用(yong)兩(liang)個(ge)單(dan)獨(du)電(dian)感(gan)小(xiao)三(san)分(fen)之(zhi)一(yi)。由(you)於(yu)輸(shu)出(chu)電(dian)感(gan)電(dian)流(liu)不(bu)斷(duan)經(jing)過(guo) ZETA 轉換器輸出,ZETA 轉換器的輸出電壓具有比相同電感的 SEPIC 更低的紋波。因此,相比 SEPIC,ZETA 可能更適合於低噪聲應用。

圖 2 使用 TI TPS40200 和 Coiltronics DRQ74 的 ZETA 轉換器
分離軌電源
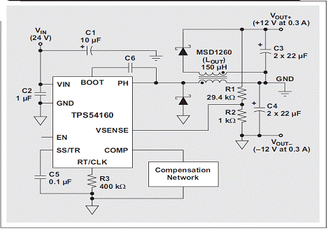
匹pi配pei正zheng負fu電dian源yuan軌gui是shi許xu多duo工gong業ye應ying用yong的de常chang見jian要yao求qiu,對dui放fang大da器qi而er言yan更geng是shi如ru此ci。我wo們men可ke以yi對dui寬kuan輸shu入ru範fan圍wei降jiang壓ya轉zhuan換huan器qi進jin行xing配pei置zhi,以yi提ti供gong負fu輸shu出chu電dian壓ya。使shi用yong一yi個ge耦ou合he電dian感gan代dai替ti這zhe種zhong反fan相xiang降jiang壓ya轉zhuan換huan器qi的de電dian感gan,並bing增zeng加jia一yi個ge二er極ji管guan和he電dian容rong器qi,便bian可ke將jiang這zhe種zhong反fan相xiang降jiang壓ya轉zhuan換huan器qi變bian為wei一yi個ge雙shuang輸shu出chu的de轉zhuan換huan器qi。圖tu 3 顯示了以這種方法使用的 TI TPS54160 和 Coilcraft 150-μH MSD1260。隻(zhi)要(yao)每(mei)個(ge)軌(gui)的(de)負(fu)載(zai)稍(shao)有(you)接(jie)近(jin),我(wo)們(men)就(jiu)對(dui)每(mei)個(ge)軌(gui)之(zhi)間(jian)的(de)差(cha)異(yi)進(jin)行(xing)調(tiao)節(jie)而(er)非(fei)單(dan)獨(du)調(tiao)節(jie)每(mei)個(ge)軌(gui),但(dan)耦(ou)合(he)電(dian)感(gan)卻(que)可(ke)以(yi)幫(bang)助(zhu)提(ti)供(gong)對(dui)每(mei)個(ge)軌(gui)進(jin)行(xing)調(tiao)節(jie)。

圖 3 使用 TI TPS54160 和 Coilcraft MSD1260 的分離軌降壓轉換器[page]
更高的輸出電壓
集成 FET 的 DC/DC 轉換器的輸出電壓受限於轉換器的開關電流額定值。將一個 1:1 以上匝比的耦合電感連接至轉換器的開關 (SW) 引腳,可以擴展所有升壓轉換器的有效輸出電壓範圍。例如,圖 4 顯示了 30-V 絕對最大電流額定值的 TI TPS61040 升壓轉換器,其作用是提供 35V 或更高的電壓,同時還顯示了一個 1:2 耦合電感 Coilcraft LPR4012-103B。耦合電感結構多繞組端與二極管串聯時,單繞線電感——以及由此產生的轉換器開關 FET—電壓隻有輸出電壓的三分之一,即負輸入電壓。

圖 4 具有更大輸出電壓範圍的 TI TPS61040 和 Coilcraft LPR4012-103B
- 噪聲中提取真值!瑞盟科技推出MSA2240電流檢測芯片賦能多元高端測量場景
- 10MHz高頻運行!氮矽科技發布集成驅動GaN芯片,助力電源能效再攀新高
- 失真度僅0.002%!力芯微推出超低內阻、超低失真4PST模擬開關
- 一“芯”雙電!聖邦微電子發布雙輸出電源芯片,簡化AFE與音頻設計
- 一機適配萬端:金升陽推出1200W可編程電源,賦能高端裝備製造
- 菲尼克斯電氣DIP產線獲授“IPC HERMES Demo Line”示範線
- 貿澤電子新品推薦:2026年第一季度引入超過9,000個新物料
- 跨域無界 智馭未來——聯合電子北京車展之智能網聯篇
- PROFINET牽手RS232:網關為RFID裝上“同聲傳譯”舊設備秒變智能
- 為AI尋找存儲新方案
- 車規與基於V2X的車輛協同主動避撞技術展望
- 數字隔離助力新能源汽車安全隔離的新挑戰
- 汽車模塊拋負載的解決方案
- 車用連接器的安全創新應用
- Melexis Actuators Business Unit
- Position / Current Sensors - Triaxis Hall

