基於DDS的寄生電感測量儀設計
發布時間:2011-09-29
中心議題:
- 基於DDS的寄生電感測量儀的測量原理
- 寄生電感測量儀的掃頻發生器設計
- 寄生電感測量儀的諧振點檢測電路分析
- 寄生電感測量儀的主要軟件流程設計
解決方案:
- 基於DDS的寄生電感測量儀的設計
- 采用網絡分析儀檢測寄生電感測量儀的測量結果
精確的測量寄生電感, 對於電容的合理應用具有十分重要的意義。本文介紹了一種利用LC xiezhenyuanliceliangdianrongzishenjishengdiangandefangfa。liyongzhijieshuzihechengqichanshengkebianchengdesaopinxinhaojilihanyoujishengdiangandedianrong,tongshicaiyongduishujianboqiduijingguodaicewangluohoudexinhaojinxingjianbo,zailiyongAD 轉換器采(cai)集(ji)檢(jian)波(bo)器(qi)輸(shu)出(chu)的(de)直(zhi)流(liu)信(xin)號(hao)。利(li)用(yong)特(te)定(ding)的(de)程(cheng)序(xu)算(suan)法(fa)比(bi)較(jiao)連(lian)續(xu)的(de)頻(pin)率(lv)點(dian)的(de)輸(shu)出(chu)電(dian)平(ping),最(zui)終(zhong)找(zhao)出(chu)諧(xie)振(zhen)點(dian)頻(pin)率(lv),求(qiu)出(chu)電(dian)容(rong)的(de)自(zi)身(shen)寄(ji)生(sheng)電(dian)感(gan)。該(gai)方(fang)案(an)由(you)於(yu)采(cai)用(yong)了(le)不(bu)同(tong)於(yu)常(chang)規(gui)LCR 電dian橋qiao的de原yuan理li,非fei常chang適shi合he微wei小xiao電dian感gan的de測ce量liang,即ji使shi對dui於yu射she頻pin領ling域yu使shi用yong的de微wei小xiao電dian感gan也ye可ke以yi精jing確que測ce量liang。其qi測ce試shi結jie果guo與yu采cai用yong網wang絡luo分fen析xi儀yi測ce試shi的de結jie果guo十shi分fen接jie近jin,基ji本ben可ke以yi滿man足zu大da多duo數shu應ying用yong場chang合he。
0 引言
實shi際ji的de電dian容rong元yuan件jian存cun在zai著zhe分fen布bu參can數shu,其qi中zhong對dui電dian容rong本ben身shen特te性xing影ying響xiang最zui大da的de是shi寄ji生sheng電dian感gan,這zhe些xie寄ji生sheng電dian感gan與yu電dian容rong本ben身shen構gou成cheng諧xie振zhen回hui路lu,使shi電dian容rong在zai使shi用yong時shi有you了le一yi定ding的de局ju限xian性xing,因yin此ci,能neng夠gou測ce量liang出chu電dian容rong本ben身shen寄ji生sheng電dian感gan的de大da小xiao,可ke以yi在zai使shi用yong時shi更geng合he理li的de選xuan擇ze電dian容rong元yuan件jian。由you於yu寄ji生sheng電dian感gan的de電dian感gan量liang很hen小xiao,多duo為weinH 級別,導致絕大部分LCR 電橋無法測量電容本身的寄生電感。為了準確的測量寄生電感,文中描述了一種利用自諧振原理的測量方法,結合DDS 掃頻技術可以快速完成寄生電感的測量,其測量方法簡單精確,將能夠滿足大多數場合的應用。
1 測量原理
實際電容由於製造的工藝導致本身存在寄生電感和寄生電阻, 其等效電路模型如圖1 所示。

圖1 實際電容等效電路模型
其中C 為實際電容本身的標稱電容, L 是其寄生電感, Rp是其並聯等效電阻, Rs 是其串聯等效電阻。寄生電阻會對經過電容的信號造成衰減, 但不會影響電容本身的頻率特性。寄生電感會與電容構成串聯諧振回路, 會使實際的電容在某個頻率上發生諧振, 這種現象稱為電容的自諧振 。實際電容的阻抗和頻率特性曲線如圖2 所示。

圖2 實際電容頻率特性曲線[page]
圖2 中的f 0 是電容與其寄生電感構成的諧振回路的諧振頻率, 稱之為自諧振頻率, 實線部分為實際的電容頻率特性曲線, 虛線為理想無寄生電感的電容特性曲線。可見, 在低於自諧振頻率時, 電容呈現容性, 阻抗隨頻率增高而減小; 然而當頻率超過自諧振頻率時, 電容表現出阻抗隨頻率增高而上升的趨勢, 這恰好是電感的特性。該曲線表明實際的電容僅能工作於自諧振頻率以下, 高於自諧振頻率時, 電容則表現為感性, 無法再繼續作為電容使用了。可見, 準確的測得電容的自諧振頻率, 求出其寄生電感, 對於電容的正確使用有著非常重要的意義。然而該電感往往非常小, 通常為nH 級別, 一般的LCR 電橋無法測量這種微小的電感。因此就需要一種不同於電橋法的測量這種微小電感的方法。
由電感和電容構成的LC 串聯回路的諧振頻率為:

同時諧振發生時整個LC 回路表現出的阻抗為純阻性, 即感抗和容抗之和為零。利用這個原理, 使用一個掃頻信號激勵待測電容, 測量出諧振頻率, 再結合式(1) 即可測出寄生電感的大小 。根據該原理, 設計1 個掃頻發生器產生掃頻信號激勵待測電容, 然後找出諧振點, 讀出諧振頻率即可求出電容的寄生電感。其結構如圖3 所示。
其中最核心的部分就是掃頻發生器和諧振點檢測電路。

圖3 寄生電感測試裝置功能
2 掃頻發生器
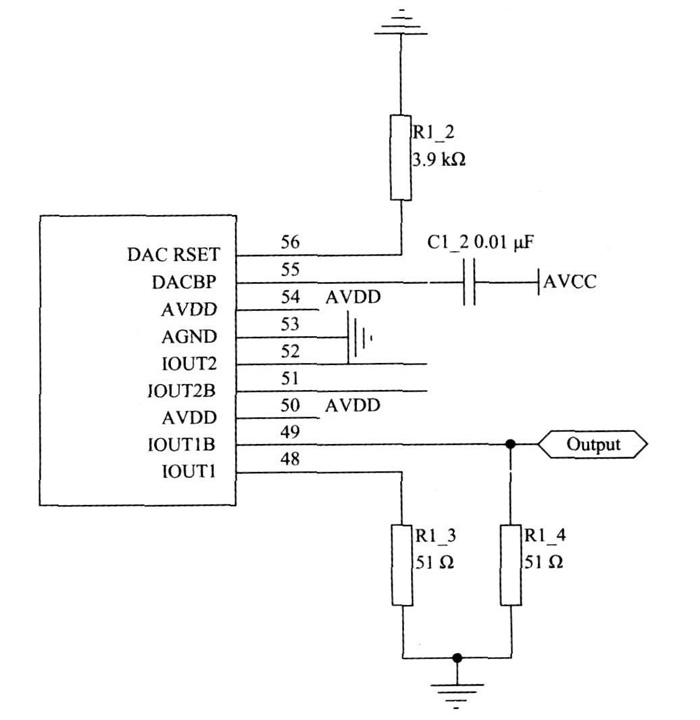
掃頻發生器在本係統中產生寬頻帶掃頻信號以激勵待測電容, 當電容較大時,以常見的電解電容為例,假設電容為1 000 F, 其寄生電感為100 nH, 則按照式(1)可計算出其自諧振頻率為15. 9 kHz, 諧振頻率較低;另以瓷片電容為例, 假設其電容值為10 pF, 寄生電感約為10 nH, 則其自諧振頻率為500 MHz 這兩個信號頻率相差了4 個數量級, 這就需要1 個寬帶的信號發生器, 這也是本部分的設計難點所在。若采用傳統的模擬信號發生的方法, 為了實現信號頻率的可調, 一般會采用變容二極管構成的LC 振蕩器, 然而在信號頻率較低時, 所需要的變容二極管的電容量會很大,而傳統的變容二極管電容值一般隻是幾個pF 至幾百pF ,很難滿足低頻振蕩要求。為了簡化掃頻電路, 以及實現數字化控製, 這裏采用DDS 技術產生寬帶信號。DDS 采用的是DA 轉換器的原理, 通過計數器累加實現的連續波形輸出 , 而DDS 芯片外圍電路簡單, 通過寫它的寄存器便可實現信號頻率的調節, 同時產生的信號頻率分辨率高,一般可以達到0. 01 Hz 級別, 信號頻率的跨度大, 可以實現從幾Hz 到幾百MHz 的連續信號, 非常適合做掃頻發生器。這裏采用了AD9854 這款DDS 芯片, 它在300 MHz 時鍾驅動下, 按照乃奎斯特采樣定律可以產生最高150 MHz 的信號,為了得到信號較好的頻率則一般隻得到最高100 MHz 的信號。若要得到高於100 MHz 的信號, 則可采用其高次諧波得到。基於AD9854 的信號發生電路如圖4 所示。限於篇幅,僅畫出了關鍵的輸出部分和電流設置部分。AD9854 內置4~ 12 倍頻的時鍾倍頻器, 因此可以外加1 個較低頻率的時鍾,通過倍頻器倍頻至300 MHz, 這樣可以極大的降低高速片外時鍾對係統造成的電磁兼容性問題。AD9854 內部有1個頻率控製字寄存器,通過寫該寄存器的值便可以改變輸出信號的頻率, 非常適合數字控製。同時由於時鍾采用的時晶體振蕩器,因此輸出頻率的穩定度和分辨率都非常高, 一般為10- 6數量級。

圖4 AD9854 信號發生電路[page]
3 諧振點檢測電路
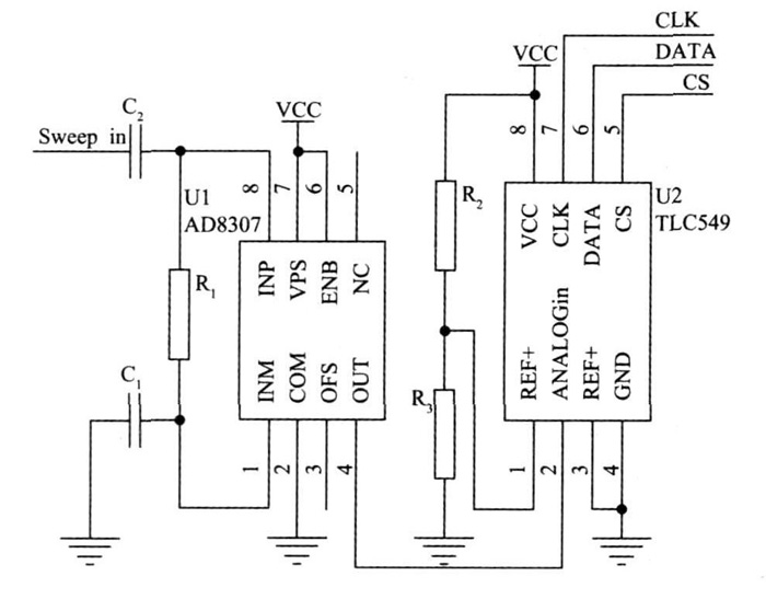
諧振點檢測電路主要由檢波器和AD 轉換器組成, 其中常用的檢波器有峰值檢波器、有效值檢波器和對數檢波器。由於這裏的檢波隻是為了檢測出諧振點, 因此對檢波器的種類沒有特殊要求, 這裏采用AD8307 這款寬帶對數檢波器。A D8307 可以實現DC 500 MH z 頻率範圍內的對數檢波器, 其輸出為直流電壓, 輸出與輸入功率( 以dBm為單位) 呈線性關係。
由於該檢測電路隻是檢測出諧振點,即圖2 中的最低點, 隻是一個比較關係, 並未對檢測到的最低點的電平精度有很高要求, 因此對采樣電路的精度要求不高,又因為對數檢波器的輸出是直流信號, 所以常見的大多數低速AD 轉換器都可以滿足要求。這裏采用串行8 位的AD 轉換器TLC549。TL549 采用三線製串行控製方法, 很方便與單片機控製器接口。該檢測電路的原理圖如圖5 所示。

圖5 諧振點檢測電路
4 主要軟件流程設計
單片機采用Atmeg16, 分別控製DDS 和AD 轉換器,同時負責對計算結果進行分析。單片機每次控製DDS輸出1 個信號,同時采集這個信號經過待測電路後的響應結果,這樣的動作每重複3 次就進行一次比較,因為諧振點的電平是最低的,因此如果采集的3 次數據中的中間一次數值最小,則該數值就是諧振點處的電平值,記下此時的頻率f , 利用式(1) 可知:
[page]
從而由式(2) 求出L 值。主要程序的流程圖如圖6所示。

圖6 主要程序流程
5 實驗數據分析
采用網絡分析儀來檢驗所設計的測試儀的測試結果。
使用網絡分析儀測量寄生電感的方法為: 測量待測電容並聯情況下的正向傳輸曲線, 得到如圖1 所示的曲線, 讀出陷波點頻率, 並根據式(1) 計算出寄生電感值。表1 顯示了使用文中描述的測試儀測量的3 種數量級的電容器寄生電感的結果與采用網絡分析儀測量結果的對比情況, 表1中所示結果為多次測量取平均值之後的最終結果。

表1 寄生測試結果
由表1 可見, 對於這3 種數量級的電容, 其測試結果誤差均在9%以內, 基本可以滿足大多數場合的應用要求。
由表1 還可看出測量誤差會隨電容值的減小而增大, 這種現象是由於掃頻信號的分辨率低造成的, 提高掃頻信號的分辨率可以進一步降低該誤差。另外, 該儀器對於小於100 pF 的電容無法測量其寄生電感, 因為所需的激勵信號頻率已經超出A D9854 的工作範圍, 采用更高頻率的DDS可以消除這個問題。
6 結論
上述方案實現了電容自身寄生電感的測量, 由於采用的DDS 信號發生技術, 因此頻率分辨率極高, 這就大大提高了電感的測量精度, 該方法對於nH 級的電感都能準確的測量, 彌補了大多數LCR 電橋無法精確測量微小電感的缺點。該方法若結合LCR 電橋一起使用, 基本可以滿足大多數情況下的電感測量要求。
- 噪聲中提取真值!瑞盟科技推出MSA2240電流檢測芯片賦能多元高端測量場景
- 10MHz高頻運行!氮矽科技發布集成驅動GaN芯片,助力電源能效再攀新高
- 失真度僅0.002%!力芯微推出超低內阻、超低失真4PST模擬開關
- 一“芯”雙電!聖邦微電子發布雙輸出電源芯片,簡化AFE與音頻設計
- 一機適配萬端:金升陽推出1200W可編程電源,賦能高端裝備製造
- 菲尼克斯電氣DIP產線獲授“IPC HERMES Demo Line”示範線
- 貿澤電子新品推薦:2026年第一季度引入超過9,000個新物料
- 跨域無界 智馭未來——聯合電子北京車展之智能網聯篇
- PROFINET牽手RS232:網關為RFID裝上“同聲傳譯”舊設備秒變智能
- 為AI尋找存儲新方案
- 車規與基於V2X的車輛協同主動避撞技術展望
- 數字隔離助力新能源汽車安全隔離的新挑戰
- 汽車模塊拋負載的解決方案
- 車用連接器的安全創新應用
- Melexis Actuators Business Unit
- Position / Current Sensors - Triaxis Hall

