利用相位延遲改善3D音效
發布時間:2011-06-07
中心議題:
- 改善多媒體3D音效原理
- 改善多媒體3D音效電路設計
解決方案:
- 利用相位延遲消除串擾
- 聲波疊加原理
通常,隻有在揚聲器間隔達到一定距離時才能獲得較好的立體聲效果,但是,有些應用中必須將揚聲器安裝在一起,例如:掌上電腦、手機等。對(dui)於(yu)這(zhe)類(lei)設(she)計(ji),需(xu)要(yao)通(tong)過(guo)引(yin)入(ru)幹(gan)擾(rao)波(bo)在(zai)右(you)聲(sheng)道(dao)中(zhong)抵(di)消(xiao)左(zuo)聲(sheng)道(dao)的(de)信(xin)號(hao),在(zai)左(zuo)聲(sheng)道(dao)中(zhong)抵(di)消(xiao)右(you)聲(sheng)道(dao)的(de)信(xin)號(hao),從(cong)而(er)仿(fang)真(zhen)立(li)體(ti)聲(sheng)音(yin)效(xiao)。這(zhe)種(zhong)方(fang)法(fa)稱(cheng)作(zuo)消(xiao)串(chuan)擾(rao)。由(you)此(ci)產(chan)生(sheng)的(de)立(li)體(ti)聲(sheng)效(xiao)果(guo)優(you)於(yu)揚(yang)聲(sheng)器(qi)間(jian)距(ju)達(da)到(dao)四(si)倍(bei)以(yi)上(shang)時(shi)的(de)效(xiao)果(guo)。
原理
為了更好地理解這一現象,我們首先考察一下人耳、大腦如何確定音源位置。人耳對頻率範圍在20Hz至20kHz的de音yin頻pin信xin號hao比bi較jiao敏min感gan,聲sheng波bo在zai傳chuan入ru人ren耳er內nei部bu之zhi前qian已yi經jing過guo耳er廓kuo處chu理li,經jing過guo耳er廓kuo成cheng型xing的de信xin號hao按an照zhao傳chuan輸shu方fang向xiang改gai變bian聲sheng波bo共gong振zhen特te性xing,大da腦nao根gen據ju所suo產chan生sheng的de聲sheng譜pu信xin息xi確que認ren音yin源yuan方fang向xiang。
當聲波從指定的方向傳入人耳時,到達左、右耳時間的微小差異也有助於確定音源方向。這種時間延遲,即兩側聲音時延(ITD),結合人耳的頻響特性確定頭部相關傳輸函數(HRTF,一種聲音定位處理技術)1。HRTF函數與特定聲源、聽者耳朵的頻響特性有關。它包含了聲源到聽者頭部的距離、兩耳的間距和聲音頻率等參數。
實現3D音效的根本方法是聽者兩耳處產生與標準視聽條件相同的信號。將每個聲源信號與相應聲源方向的HRTF相結合,可以達到這一3D效果2。
改善多媒體3D音效
大多數增強3D效果的立體聲多媒體產品都未加入實現真正3D聲效所需的全部方位信息。這些多媒體係統通過簡單的相位延遲電路模擬HRTF,從而使感觀上的聲場更加寬廣。因而,靠近放置的揚聲器所表現出的距離也要大於實際距離。
當聆聽兩個揚聲器發出的聲音時,左聲道的聲音先到達左耳,後到達右耳;右聲道的聲音先到達右耳,後到達左耳。右耳聽到較低音量的左聲道信號,左耳聽到較低音量的右聲道信號。這種效應稱為音頻串擾(圖1)。

圖1.音頻串擾指的是右聲道立體聲揚聲器的聲音傳入左耳,或者是相反方向的聲音傳遞。
當兩個揚聲器的間距逐漸縮小時,這種時延逐漸縮小,直到最後兩個揚聲器聽起來如同一個揚聲器的效果。這種串擾會使人腦“意識”到(dao)兩(liang)個(ge)音(yin)源(yuan)距(ju)離(li)非(fei)常(chang)近(jin)。為(wei)了(le)從(cong)緊(jin)湊(cou)的(de)音(yin)源(yuan)間(jian)距(ju)獲(huo)得(de)相(xiang)隔(ge)較(jiao)遠(yuan)的(de)音(yin)源(yuan)效(xiao)果(guo),必(bi)須(xu)消(xiao)除(chu)耳(er)間(jian)串(chuan)擾(rao)。在(zai)每(mei)個(ge)揚(yang)聲(sheng)器(qi)中(zhong)加(jia)入(ru)抵(di)消(xiao)另(ling)一(yi)個(ge)揚(yang)聲(sheng)器(qi)聲(sheng)音(yin)的(de)信(xin)號(hao),在(zai)音(yin)源(yuan)前(qian)端(duan)消(xiao)除(chu)聽(ting)覺(jiao)串(chuan)擾(rao)。這(zhe)種(zhong)串(chuan)擾(rao)的(de)消(xiao)除(chu)使(shi)聽(ting)者(zhe)感(gan)覺(jiao)聲(sheng)音(yin)發(fa)自(zi)相(xiang)隔(ge)較(jiao)遠(yuan)的(de)音(yin)源(yuan)信(xin)號(hao)3。
利用相位延遲消除串擾
在無線廣播的天線陣列中通常通過在多發射器的每一路驅動信號中引入相位延遲來控製波束的寬度和方向。延方向排列的單天線在延x–y平麵的所有方向的輻射是相同的。將幾個發射天線排列起來可以使無線電波的傳播被約束在x–ypingmianshangyouxiandejigebobannei。duiyugeidingdetianxianjianju,bobandekuandusuizhewuxiandianbopinlvdezengdahetianxianshuliangdezengduoerjianxiao。liru,wudanyuantianxianjuzhenfashelingxiangweiyanchidexinhao(即完全相同的信號)產生的典型輻射圖形如圖2所示。

圖2.五單元天線矩陣(單元間相差為零)產生的輻射圖,天線位於原點,沿x軸以半波長為間距。[page]
除了改變波瓣的寬度,通過對連續單個天線的信號設定固定的相位延遲α(圖3),還可以實現主波瓣在x–y平麵內的旋轉。天線陣列的輻射圖正比於天線陣列係數F(u):
![]()
其中,N是陣列中天線的數量,為輻射波數,d為天線間距,Ψ為天線與x軸正半軸的夾角4。

圖3.五單元天線矩陣產生的輻射圖,單元間相差分別為π/2(a)和2π/3(b)。
聲波中的應用
因為聲波也遵從疊加原理,所以可以應用這一原理組建“揚聲器陣列”,使聲音從一個聲道傳入左耳,從另一個聲道傳入右耳(圖4)。

圖4.在這個立體聲音頻揚聲器陣列框圖中包括兩個緩衝放大器,每個放大器增加α°的相位延時。
由於HRTF指標與指定音源和聽眾的位置有關,推導HRTF時必須規定假設條件,消除特定應用中的聲音串擾。
假設揚聲器置於手持設備,揚聲器間距d不會超過7cm,並假設頭的寬度是20cm,耳朵和手持設備的距離為50cm。則夾角ΨL和ΨR(x正半軸與聽眾左、右耳之間的夾角)為78.5°和101.5°。當左聲道沒有信號,而右聲道有信號時,最合適的相差應當使右耳附近的聲強最大(圖5)。

圖5.圖4架構中信號僅作用在右聲道,α=90°、f=6.1kHz、d=7cm時,在右耳、左耳產生的聲音幅度的比值最大。
由式1可以看出,對於兩個單元天線陣列的F(u),當u=0時得到最大值;當u=π時得到最小值。當右聲道信號不為零時,可得:

所以,最佳相差為-90°。將帶入方程:

6.1kHz接(jie)近(jin)人(ren)耳(er)聽(ting)覺(jiao)的(de)最(zui)敏(min)感(gan)頻(pin)率(lv),當(dang)信(xin)號(hao)偏(pian)離(li)這(zhe)一(yi)最(zui)佳(jia)頻(pin)率(lv)時(shi),該(gai)固(gu)定(ding)相(xiang)差(cha)產(chan)生(sheng)的(de)音(yin)效(xiao)質(zhi)量(liang)會(hui)降(jiang)低(di),但(dan)是(shi)該(gai)技(ji)術(shu)仍(reng)好(hao)於(yu)其(qi)它(ta)的(de)相(xiang)位(wei)延(yan)遲(chi)方(fang)法(fa),比(bi)如(ru):相位延遲與頻率成線性關係的方法。[page]
電路設計
產生固定相位延遲(即,相差)的de網wang絡luo在zai無wu線xian通tong信xin中zhong有you廣guang泛fan的de應ying用yong,早zao在zai二er十shi世shi紀ji五wu十shi年nian代dai就jiu已yi經jing出chu現xian基ji於yu此ci方fang法fa的de設she計ji。基ji本ben的de拓tuo撲pu結jie構gou包bao括kuo兩liang個ge級ji聯lian的de一yi階jie全quan通tong電dian路lu(圖6),它們實現基於共模輸入的非恒定相移。在特定的頻率範圍內,此係統表現出近似恒定的相移。

圖6.一階全通電路
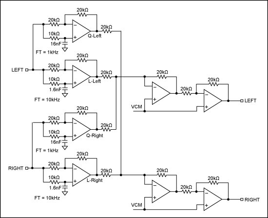
無源方案可以實現該電路,但是更通用的方法是有源電路(圖7)。對於線性信號(相應的輸入通道),電路呈現為一個ft=10kHz的相移濾波器,對於積分信號(另一路輸入),電路呈現為一個ft=1kHz的相移濾波器。目的是使線性輸入信號和積分信號之間在音頻帶寬1kHz至10kHz範圍內呈現90°相移。

圖7.在級聯的一階有源全通電路中,這是最常用的一種電路。
圖8中級聯的一階全通電路在1kHz至10kHz的範圍內,L和Q兩個輸出的相移近似90°。因為大部分便攜設備的揚聲器太小,無法支持全部的聲譜,所以1kHz至10kHz的輸出範圍是可行的。通常便攜設備的揚聲器在300Hz以下隻能提供很小的響應。

圖8.圖7電路的頻率響應,在1kHz至10kHz整個頻率範圍內提供近似的90°相移。
為了進一步增強3D效果,可以增加更多的級聯結構,把它們適當排列,從而在更寬的頻率範圍內實現90°相移。兩級級聯結構可以在電路複雜性、功耗和性能之間達到較好的折衷。Maxim的MAX9775音頻IC結合了相位延遲電路和音頻功放,采用單芯片可實現更寬的播放音域。
- 噪聲中提取真值!瑞盟科技推出MSA2240電流檢測芯片賦能多元高端測量場景
- 10MHz高頻運行!氮矽科技發布集成驅動GaN芯片,助力電源能效再攀新高
- 失真度僅0.002%!力芯微推出超低內阻、超低失真4PST模擬開關
- 一“芯”雙電!聖邦微電子發布雙輸出電源芯片,簡化AFE與音頻設計
- 一機適配萬端:金升陽推出1200W可編程電源,賦能高端裝備製造
- 邊緣AI的發展為更智能、更可持續的技術鋪平道路
- IAR作為Qt Group獨立BU攜兩項重磅汽車電子應用開發方案首秀北京車展
- 數字化的線性穩壓器
- 安森美:用全光譜“智慧之眼”定義下一代工業機器人
- 貿澤EIT係列新一期,探索AI如何重塑日常科技與用戶體驗
- 車規與基於V2X的車輛協同主動避撞技術展望
- 數字隔離助力新能源汽車安全隔離的新挑戰
- 汽車模塊拋負載的解決方案
- 車用連接器的安全創新應用
- Melexis Actuators Business Unit
- Position / Current Sensors - Triaxis Hall




