七步設計反激式變換器
發布時間:2021-09-01 來源:Tomas Hudson,Miguel Ametller 責任編輯:wenwei
【導讀】在(zai)當(dang)今(jin)眾(zhong)多(duo)的(de)變(bian)換(huan)器(qi)拓(tuo)撲(pu)結(jie)構(gou)中(zhong),反(fan)激(ji)式(shi)拓(tuo)撲(pu)是(shi)最(zui)常(chang)用(yong)的(de)一(yi)種(zhong)。盡(jin)管(guan)很(hen)簡(jian)單(dan),但(dan)這(zhe)種(zhong)變(bian)換(huan)器(qi)設(she)計(ji)卻(que)賦(fu)予(yu)很(hen)多(duo)應(ying)用(yong)巨(ju)大(da)的(de)優(you)勢(shi)。近(jin)年(nian)來(lai),很(hen)多(duo)更(geng)新(xin)、更複雜的拓撲結構不斷出現,但反激式變換器設計仍然很流行。
這種開關模式電源變換器在中低功率範圍(約 2W 至 100W)內提供了極具競爭力的尺寸、chengbenyuxiaolvbi。fanjishibianhuanqidecaozuojiyuouhedianganqi,tashixianledianyuanzhuanhuan,tongshihaikeyigelibianhuanqideshuruheshuchu。ouhedianganqihaizhichiduogeshuchu,zheshifanjishibianhuanqichengweiduozhongyingyongdelixiangxuanze。
反激式變換器操作
反激式變換器的基本組成元件與大多數其他開關變換器拓撲相同,唯一的不同是它采用了耦合電感器,它將變換器的輸入與輸出隔離(見圖 1)。

圖1: 反激式變換器原理圖
反激式變換器有兩個信號半周期: tON and tOFF,它們以MOSFET的開關狀態命名並受其控製。
在tON期間,MOSFET處於導通狀態,電流從輸入端流經原邊電感器並對耦合電感器進行線性充電。
在tOFF期間, MOSFET處於關斷狀態,耦合電感器開始通過二極管去磁。來自電感器的電流為輸出電容器充電並為負載供電。
反激式變換器設計及組件選型
設計一個反激式變換器需要做出許多重要的設計決策與權衡。下麵我們將介紹一個簡單的反激式變換器設計過程中的每個步驟。圖2顯示了我們將遵循的設計流程。

圖2: 反激式變換器設計流程
反激式變換器設計過程與計算
步驟1: 設計輸入
設計輸入或由最終應用確定,或由設計人員來選擇。這些參數包括但不限於:輸入和輸出電壓、功率、紋波係數和操作模式。表1羅列了本文所討論電路的設計輸入。

表1: 設計輸入總結
非連續導通模式 (DCM)具有較高的穩定性和效率,我們為此應用選擇了該模式。這意味著該解決方案的紋波係數為1。
其最大占空比固定為50%,以最大限度地減少應力並均衡利用MOSFET和二極管。開關頻率則選擇為160kHz。
為使計算更加實際,變換器的估算效率也被定義。盡管該估值相對較低(約80%),但卻是低功率反激式變換器的常見效率值。
根據所有這些輸入,設計人員必須選擇滿足所有初始要求的控製器IC。本例采用了MPS的MP6004。MP6004是一款僅支持DCM模式的反激式控製器。它還提供原邊調節功能,可減少外部組件的數量。
步驟2: 最大原邊電感計算及選擇
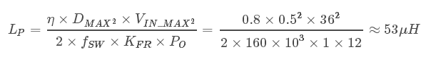
第一個設計計算用於找到最大原邊電感值。有許多不同的設計方法可以用於計算該值,但本例中的變換器始終運行在DCM模式,因此我們采用如下的公式 (1)來計算原邊電感值(LP):

最壞情況發生在變換器以最小輸入電壓(VIN)和最大占空比(D)且全功率工作時。將設計輸入代入公式(1) ,可以得到最大電感器限值為53μH。
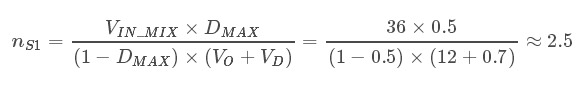
接下來計算所需的匝數比 (nS1)。我們仍使用最小VIN和最大D以得到最壞情況下的值,同時增加二極管的正向壓降以使計算更加精確。用等式(2)來估算nS1:

步驟3: MOSFET計算
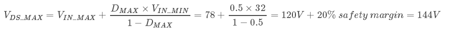
下一步是為應用選擇合適的MOSFET。為此,我們需要計算開關必須承受的最大電流和電壓。首先利用公式 (3) 來計算最大電壓:

注意, VDS_MAX上增加了20%的安全裕度,以確保變換器的安全運行。然後我們利用公式 (4) 來估算最大電流:

查看MP6004控製器規格,可以知道MOSFET的VDS_MAX 為180V,最大電流為3A。這意味著該控製器IC可以在此應用中安全使用。
步驟4: 整流二極管計算
該步驟用於評估整流二極管。與MOSFET一樣,其目的是確保整流二極管能夠處理它可能遇到的最大電壓和電流。 首先利用公式(5)來計算二極管能承受的最大電壓:

通過增加40%的安全裕度,得到最大反向電壓為60.5V。
步驟5: 輸出電容器計算
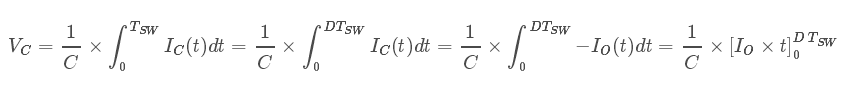
我們用一個估值來確定輸出電容的值,即忽略電路的二階方麵,如寄生分量和輸出串擾。利用公式 (6) 來估算電容的電壓值:

請注意,如果該公式用於tON,則可以大大簡化。利用公式 (7) 計算輸出電壓紋波:

接下來,選擇一個電容值以得出最佳紋波電壓。本例使用了一個250μF的電容器,其輸出電壓紋波為12.5mV。
步驟6:反激變壓器的設計和計算
xiayibushibianyaqidesheji。bianyaqixuanxingxuyaozuochuxuduoshejijuece,lirucixincailiaohecixinxingzhuangdexuanze。meizhongxuanzedouyouqitedingdeyoushi,zaibenlizhong,womenxuanyonglechangjiandeshuangE形鐵氧體磁芯(見圖3)。

圖 3:變壓器雙E型磁芯和變壓器主要構成
用於計算變壓器麵積的方法稱為AP法。它將變壓器的總麵積定義為繞組窗口麵積與磁芯橫截麵麵積的乘積,所有變壓器的磁通量都彙集於這些位置(見圖 4)。

圖4: AP法涉及的區域
變壓器麵積可以用公式 (8) 來估算:

現在,我們已定義了方法和設計參數,然後就可以通過一組快速計算來設計變壓器。 首先,用公式 (9) 計算最小變壓器麵積:

BMAX通常是已確定的輸入參數;對於鐵氧體磁芯,一般在0.2T到0.3T之間。使用AP 法,最後可以選擇一個EE13磁芯和一個最小長度為0.28mm的變壓器骨架。
然後計算適合這個變壓器的最大原邊匝數和副邊匝數,並保證符合等式 (2)中計算出的匝數比。用公式 (10) 計算原邊匝數:

用公式 (11) 估算副邊匝數:

輔助繞組匝數與副邊輸出匝數的計算方法相同,最後得到 NAUX = 5.
步驟7: 緩衝器設計和計算
設(she)計(ji)流(liu)程(cheng)的(de)最(zui)後(hou)一(yi)步(bu)是(shi)找(zhao)到(dao)合(he)適(shi)的(de)緩(huan)衝(chong)器(qi)值(zhi)。緩(huan)衝(chong)電(dian)路(lu)有(you)助(zhu)於(yu)減(jian)輕(qing)開(kai)關(guan)節(jie)點(dian)的(de)電(dian)壓(ya)尖(jian)峰(feng),這(zhe)些(xie)尖(jian)峰(feng)是(shi)由(you)於(yu)變(bian)壓(ya)器(qi)漏(lou)電(dian)感(gan)和(he)電(dian)路(lu)中(zhong)雜(za)散(san)電(dian)容(rong)之(zhi)間(jian)的(de)振(zhen)鈴(ling)而(er)導(dao)致(zhi)。如(ru)果(guo)沒(mei)有(you)緩(huan)衝(chong)器(qi),電(dian)壓(ya)尖(jian)峰(feng)會(hui)增(zeng)大(da)噪(zao)聲(sheng),甚(shen)至(zhi)會(hui)導(dao)致(zhi)MOSFET擊穿。圖5顯示了帶緩衝電路的反激式變換器。

圖 5:帶輸入緩衝電路的反激式變換器
緩衝器的設計過程包括三個階段。首先,預估漏電感約為原邊電感的2%;其次,設置最大緩衝器電容電壓紋波為 10%;最後就可以估算出緩衝器組件的值。
用公式 (12) 計算最大電容器電壓:
用公式 (13) 估算緩衝器電阻中的功率:

以功率作為一個限製參數,並使用公式(14)來計算緩衝器的電阻值:

用公式 (15) 估算緩衝器的電容器值:

最後,利用公式(16)來計算緩衝器二極管兩端的最大電壓:

最後設計
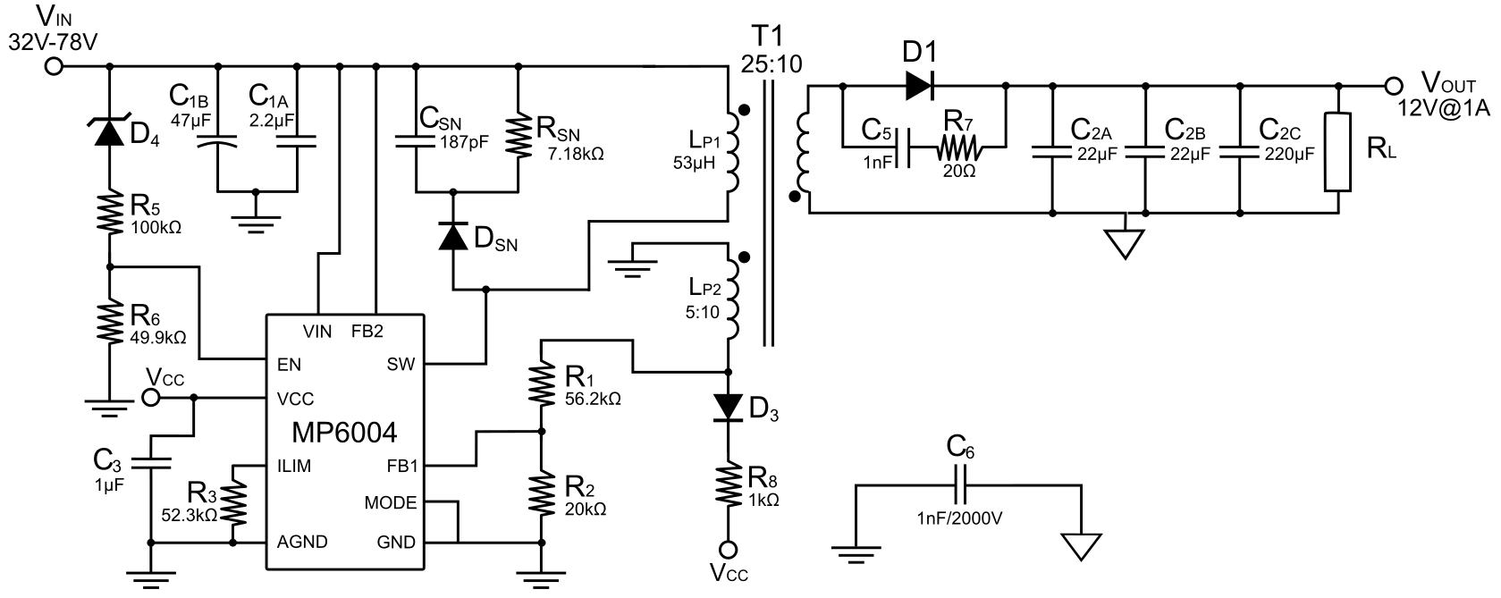
在計算出變換器的所有組件值後,MP6004穩壓器就可以與其外部組件配對,構建出一個全功能反激式DC/DC變換器。
注意,該電路包括了前麵已提到的元件,如原邊電感器(LP),輔助電感器 (LP2),輸出電容器(由C2A, C2B, 和 C2C並聯組成,以提高頻率響應),整流二極管(D1), 和緩衝電路。
圖6顯示了電路的最終設計以及新的組件,例如MP6004原邊控製器。該控製器包含MOSFET開關及其所有相關電路,還包括一些用於噪聲過濾的附加組件。

圖6: 最終設計電路原理圖
結論
本文采用MPS的MP6004演示了如何通過八個簡單的步驟設計一個反激式變換器。盡管在設計準備好實施之前還有很多因素需要考慮,例如通過EMC 測試、控製回路設計和元件選型,但建立一個清晰的計算和選型方法非常重要。
許(xu)多(duo)設(she)計(ji)決(jue)策(ce)都(dou)將(jiang)對(dui)係(xi)統(tong)的(de)整(zheng)體(ti)行(xing)為(wei)產(chan)生(sheng)重(zhong)大(da)影(ying)響(xiang),因(yin)此(ci)建(jian)立(li)輸(shu)入(ru)設(she)計(ji)參(can)數(shu)是(shi)關(guan)鍵(jian)的(de)第(di)一(yi)步(bu)。這(zhe)些(xie)參(can)數(shu)設(she)置(zhi)了(le)變(bian)換(huan)器(qi)設(she)計(ji)的(de)約(yue)束(shu)條(tiao)件(jian),其(qi)餘(yu)步(bu)驟(zhou)都(dou)將(jiang)根(gen)據(ju)這(zhe)些(xie)規(gui)格(ge)來(lai)選(xuan)擇(ze)值(zhi)。
來源:MPS
免責聲明:本文為轉載文章,轉載此文目的在於傳遞更多信息,版權歸原作者所有。本文所用視頻、圖片、文字如涉及作品版權問題,請聯係小編進行處理。
推薦閱讀:
特別推薦
- 噪聲中提取真值!瑞盟科技推出MSA2240電流檢測芯片賦能多元高端測量場景
- 10MHz高頻運行!氮矽科技發布集成驅動GaN芯片,助力電源能效再攀新高
- 失真度僅0.002%!力芯微推出超低內阻、超低失真4PST模擬開關
- 一“芯”雙電!聖邦微電子發布雙輸出電源芯片,簡化AFE與音頻設計
- 一機適配萬端:金升陽推出1200W可編程電源,賦能高端裝備製造
技術文章更多>>
- 築基AI4S:摩爾線程全功能GPU加速中國生命科學自主生態
- 一秒檢測,成本降至萬分之一,光引科技把幾十萬的台式光譜儀“搬”到了手腕上
- AI服務器電源機櫃Power Rack HVDC MW級測試方案
- 突破工藝邊界,奎芯科技LPDDR5X IP矽驗證通過,速率達9600Mbps
- 通過直接、準確、自動測量超低範圍的氯殘留來推動反滲透膜保護
技術白皮書下載更多>>
- 車規與基於V2X的車輛協同主動避撞技術展望
- 數字隔離助力新能源汽車安全隔離的新挑戰
- 汽車模塊拋負載的解決方案
- 車用連接器的安全創新應用
- Melexis Actuators Business Unit
- Position / Current Sensors - Triaxis Hall
熱門搜索
微波功率管
微波開關
微波連接器
微波器件
微波三極管
微波振蕩器
微電機
微調電容
微動開關
微蜂窩
位置傳感器
溫度保險絲
溫度傳感器
溫控開關
溫控可控矽
聞泰
穩壓電源
穩壓二極管
穩壓管
無焊端子
無線充電
無線監控
無源濾波器
五金工具
物聯網
顯示模塊
顯微鏡結構
線圈
線繞電位器
線繞電阻



