ADALM2000實驗:發射極跟隨器(BJT)
發布時間:2021-06-03 來源:Doug Mercer 和 Antoniu Miclaus 責任編輯:wenwei
【導讀】麵包板連接如圖2所示。任意波形發生器W1的輸出連接至Q1的基極端子。示波器輸入1+(單端)也連接至W1輸出。集電極端子連接至正極(Vp)電源。發射極端子連接至2.2 kΩ負載電阻和示波器輸入2+(單端)。負載電阻的另一端連接至負極(Vn)電源。要測量輸入-輸出誤差,可以將2+連接至Q1的基極,2–連接至發射極,以顯示示波器通道2的差值。
本次實驗的目的是研究簡單的NPN發射極跟隨器,有時也被稱為共集電極配置。
材料
● ADALM2000 主動學習模塊
● 無焊麵包板
● 跳線
● 一個2.2 kΩ電阻(RL)
● 一個小信號NPN晶體管(Q1采用2N3904)
說明
麵包板連接如圖2所示。任意波形發生器W1的輸出連接至Q1的基極端子。示波器輸入1+(單端)也連接至W1輸出。集電極端子連接至正極(Vp)電源。發射極端子連接至2.2 kΩ負載電阻和示波器輸入2+(單端)。負載電阻的另一端連接至負極(Vn)電源。要測量輸入-輸出誤差,可以將2+連接至Q1的基極,2–連接至發射極,以顯示示波器通道2的差值。

圖1.發射極跟隨器。
硬件設置
波形發生器配置為1 kHz正弦波,峰峰值幅度為4 V,偏移為0。示波器通道2的單端輸入(2+)用於測量發射極的電壓。示波器配置為連接通道1+以顯示AWG發生器輸出。在測量輸入-輸出誤差時,應連接示波器的通道2,以顯示2+和2–之間的差值。

圖2.發射極跟隨器麵包板電路。
程序步驟
配置示波器以捕獲所測量的兩個信號的多個周期。產生的波形如圖3所示。

圖3.發射極跟隨器波形。
發射極跟隨器的增量增益(VOUT/VIN)理想值為1,但總是略小於1。增益一般通過以下公式計算:

從公式可以看出,要獲得接近1的增益,我們可以增大RL或減小re。也可以看出,re是IE的函數,IE增大,re會減小。此外,從電路可以看出,IE與RL相關,如果RL增大,IE會hui減jian小xiao。在zai簡jian單dan的de電dian阻zu負fu載zai發fa射she極ji跟gen隨sui器qi中zhong,這zhe兩liang種zhong效xiao應ying相xiang互hu抵di消xiao。所suo以yi,要yao優you化hua跟gen隨sui器qi的de增zeng益yi,我wo們men需xu要yao找zhao到dao能neng在zai不bu影ying響xiang另ling一yi方fang的de情qing況kuang下xia降jiang低dire或增大RL的方法。如果從另一個角度來看跟隨器,因為晶體管VBE本身的DC偏移,在預期的擺幅內輸入和輸出之間的差值應是恒定的。受簡單的電阻負載RL影響,發射集電流IE會隨著輸出上下擺動而升高和降低。因為VBE是IE的指數函數,當IE的變化係數為2時,VBE的變化幅度約為18 mV(室溫下)。以+2 V至–2 V的擺幅為例,最小IE = 2 V/2.2 kΩ或0.91 mA,最大IE = 6 V/2.2 kΩ或2.7 mA。VBE的變化幅度為28 mV。根據這些實驗結果,我們能從一個方麵改善發射極跟隨器。為了讓放大器晶體管發射極電流固定不變,現在使用 "ADALM2000實驗:BJT電流鏡" 中的電流鏡來替代發射極負載電阻。電流鏡能在寬電壓範圍內獲取較為恒定的電流。晶體管中這種較為恒定的電流會導致VBE相當恒定。從另一個角度來看,電流源中極高的輸出電阻可以有效提高RL,但re保持為電流設定的低值。
改善的發射極跟隨器
附加材料
● 一個3.2 kΩ電阻(將1 kΩ和2.2 kΩ電阻串聯)
● 一個小信號NPN晶體管(Q1采用2N3904)
● 兩個小信號NPN晶體管(Q2和Q3均采用SSM2212),以實現最佳VBE匹配
說明
麵包板連接如圖4和圖5所示。

圖4.已改善的發射極跟隨器。
硬件設置
波形發生器配置為100 Hz三角波,峰峰值幅度為3 V,偏移為0。示波器通道2的單端輸入(2+)用於測量Q1的發射極的電壓。示波器配置為連接通道1+以顯示AWG發生器輸出。在測量輸入-輸出誤差時,應連接示波器的通道2,以顯示2+和2–之間的差值。

圖5.改善的發射極跟隨器麵包板電路。
程序步驟
配置示波器以捕獲所測量的兩個信號的多個周期。產生的波形如圖6所示。

圖6.改善的發射極跟隨器波形。

圖7.電阻和電流源負載的輸入-輸出誤差的Excel圖示例。
低偏移跟隨器
我們此前討論的跟隨器電路具有內置偏移–VBE。接下來使用的電路利用PNP發射極跟隨器的VBE向上偏移來抵消NPN發射極跟隨器的VBE向下偏移。
材料
● 一個6.8 kΩ電阻
● 一個10 kΩ電阻
● 一個0.01 μF電容
● 一個小信號PNP晶體管(Q1采用2N3906)
● 三個小信號NPN晶體管(Q2、Q3和Q4采用2N3904或SSM2212)
說明
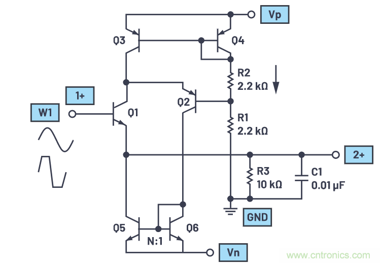
麵包板連接如圖8和圖9所示。函數發生器的輸出連接至PNP晶體管Q1的基極端子。Q1的集電極端子連接至二極管NPN Q3,這是電流鏡的輸入。發射極端子連接至電阻R1和NPN晶體管Q2的基極端子。示波器輸入2+連接至Q2的發射極和Q4的集電極。Q3和Q4的發射集連接至負極(Vn)電源。為了實現最佳晶體管匹配,Q3和Q4使用SSM2212 NPN匹配對。

圖8.低偏移跟隨器。
硬件設置
波形發生器配置為1 kHz正弦波,峰峰值幅度為4 V,偏移為0。示波器輸入通道2設置為500 mV/div。

圖9.低偏移跟隨器麵包板電路。
程序步驟
配置示波器以捕獲所測量的兩個信號的多個周期。產生的波形如圖10所示。

圖10.低偏移跟隨器波形。
在簡單的發射極跟隨器驅動容性負載時,會產生一個問題。由於發射極電流僅受βchengyijijidianliudexianzhi,gaibeishuyouqudongjijidexinhaoyuantigong,yincishuchudeshangshengshijianxiangduijiaokuai。xiajiangshijiankenengmandeduo,huishoufashejidianzuhuodianliuyuanxianzhi。
平衡壓擺率跟隨器
材料
● 兩個2.2 kΩ電阻
● 一個10 kΩ電阻
● 一個0.01 μF電容
● 三個小信號PNP晶體管(Q2、Q3和Q4采用2N3906或SSM2220)
● 三個小信號NPN晶體管(Q1、Q5和Q6采用2N3904或SSM2212)
說明
圖11所示的電路在負載電流變化時,使用反饋來調節發射極跟隨器中的電流。拉動負極輸出的電流可以達到N(NPN鏡的增益)乘以PNP Q3的電流。為了實現最佳晶體管匹配,Q3和Q4使用SSM2220 PNP匹配對,Q5和Q6使用SSM2212 NPN匹配對(NPN電流鏡增益為1)。添加第二個SSM2212,與Q5並聯(以提高電流鏡的增益)。

圖11.平衡壓擺率跟隨器。
硬件設置
波形發生器配置為1 kHz正弦波,峰峰值幅度為4 V,偏移為0。示波器輸入通道2設置為1 V/div。

圖12.平衡壓擺率跟隨器麵包板電路。
程序步驟
配置示波器以捕獲所測量的兩個信號的多個周期。產生的波形如圖13所示。

圖13.平衡壓擺率跟隨器波形。
改善發射極跟隨器的另一種方法是通過負反饋來降低有效re。可以通過增加第二個晶體管,通過增大開環增益來增大負反饋因子,以此降低re。單個晶體管被一個反饋對取代,後者向第一個晶體管的發射集提供100%電壓反饋。這個反饋對通常被稱為互補反饋對。R2的值決定著能否實現出色的線性度,這是因為它決定了晶體管Q1的IC,也決定了其集電極的負載。
互補反饋對發射極跟隨器
材料
● 一個2.2 kΩ電阻
● 一個10 kΩ電阻
● 一個小信號NPN晶體管(Q1采用2N3904)
● 一個小信號PNP晶體管(Q2采用2N3906)
說明
麵包板連接如圖14和圖15所示。

圖14.互補反饋對發射極跟隨器。
硬件設置
波形發生器配置為1 kHz正弦波,峰峰值幅度為2 V,偏移為0。示波器輸入通道2設置為1 V/div。

圖15.互補反饋對發射極跟隨器麵包板電路。
程序步驟
配置示波器以捕獲所測量的兩個信號的多個周期。產生的波形如圖16所示。

圖16.互補反饋對發射極跟隨器波形。
免責聲明:本文為轉載文章,轉載此文目的在於傳遞更多信息,版權歸原作者所有。本文所用視頻、圖片、文字如涉及作品版權問題,請聯係小編進行處理。
推薦閱讀:
特別推薦
- 噪聲中提取真值!瑞盟科技推出MSA2240電流檢測芯片賦能多元高端測量場景
- 10MHz高頻運行!氮矽科技發布集成驅動GaN芯片,助力電源能效再攀新高
- 失真度僅0.002%!力芯微推出超低內阻、超低失真4PST模擬開關
- 一“芯”雙電!聖邦微電子發布雙輸出電源芯片,簡化AFE與音頻設計
- 一機適配萬端:金升陽推出1200W可編程電源,賦能高端裝備製造
技術文章更多>>
- 貿澤EIT係列新一期,探索AI如何重塑日常科技與用戶體驗
- 算力爆發遇上電源革新,大聯大世平集團攜手晶豐明源線上研討會解鎖應用落地
- 創新不止,創芯不已:第六屆ICDIA創芯展8月南京盛大啟幕!
- AI時代,為什麼存儲基礎設施的可靠性決定數據中心的經濟效益
- 築基AI4S:摩爾線程全功能GPU加速中國生命科學自主生態
技術白皮書下載更多>>
- 車規與基於V2X的車輛協同主動避撞技術展望
- 數字隔離助力新能源汽車安全隔離的新挑戰
- 汽車模塊拋負載的解決方案
- 車用連接器的安全創新應用
- Melexis Actuators Business Unit
- Position / Current Sensors - Triaxis Hall
熱門搜索




