新一代AC/DC ZVS高功率密度USB PD解決方案,助力移動設備快速充電
發布時間:2021-06-01 來源:Dialog半導體公司係統和應用工程高級總監 李勇博士 責任編輯:wenwei
【導讀】zhenduizhinengshoujihepingbandiannaodengyidongshebeidekuaisuchongdianshixiaofeidianzixingyezhongzengchangzuikuaiheguimozuidadeshichangzhiyi,xiangyingdianyuanshipeiqimeinianquanqiushiyongliangdashuyijianyishang。qizhongshejiyixiliexinxingjishuhetiaozhan,baokuoUSB Power Delivery(PD)。本文將探討一些目前與快充相關的AC/DC功率變換關鍵技術,重點討論對USB PD的支持、技術的發展,以及Dialog在這方麵提供的最新產品和解決方案。
移動設備AC/DC電源適配器之大趨勢
大多數移動設備(包括智能手機和平板電腦)都需要AC/DC開關電源適配器/充電器為電池充電。我們先來看一下大趨勢。如圖1所示,大約15年前,插在牆頭的充電器看上去簡單且略顯笨重,其功率通常為5W或更低,具有固定的5V輸出電壓。
大約10年前,隨著智能手機的推出,整個行業過渡到了基於USB Type-A的便攜式電源適配器(Travel Adaptor)。功率增加到了7.5W和10W,輸出電壓仍固定在5V左右。
大約7到8年前,業內開始開發快速充電解決方案,輸出電壓不再是固定的5V。它可以配置為9V、12V、或其他具有不同輸出電流的電壓水平,並且功率通常增加到15W、18W、或至25W。這一進步主要是由多家手機端芯片組解決方案提供商和智能手機製造商共同推動的。
近年來,使用USB Type-C和USB PD技術來支持更高功率級別的快充成為新趨勢。市場上也相應地出現了各種基於USB PD的便攜式電源適配器。它們支持的功率達到45W、65W及以上,具有較寬的輸出電壓和電流範圍(3.3V至21V,0至5A等)。盡jin管guan功gong率lv級ji別bie增zeng加jia了le,但dan電dian源yuan適shi配pei器qi的de大da小xiao並bing沒mei有you成cheng比bi例li地di增zeng加jia。消xiao費fei者zhe喜xi歡huan將jiang電dian源yuan適shi配pei器qi放fang在zai口kou袋dai裏li,沒mei人ren願yuan意yi攜xie帶dai一yi個ge笨ben重zhong的de電dian源yuan適shi配pei器qi。這zhe就jiu意yi味wei著zhe功gong率lv密mi度du變bian得de更geng高gao了le。

圖 1:針對移動設備的AC/DC電源適配器發展趨勢
快充的工作原理
今天的智能手機(如5G手機)具備更強的性能,例如更快的處理速度和更大的屏幕,這些需要由更大容量的電池來供電,目前已達到4000mAh至5000mAh或huo更geng高gao。但dan是shi,電dian池chi容rong量liang的de增zeng大da不bu能neng以yi延yan長chang充chong電dian時shi間jian為wei代dai價jia,因yin為wei消xiao費fei者zhe不bu願yuan意yi在zai電dian池chi充chong電dian上shang等deng待dai太tai長chang時shi間jian。所suo以yi,市shi場chang需xu要yao快kuai充chong,這zhe意yi味wei著zhe需xu要yao快kuai速su地di將jiang電dian能neng從cong牆qiang壁bi插cha座zuo通tong過guo充chong電dian器qi和he線xian纜lan傳chuan輸shu到dao手shou機ji內nei部bu的de電dian池chi中zhong。要yao提ti高gao充chong電dian速su度du,則ze需xu要yao更geng高gao的de功gong率lv。
大多數智能手機和平板電腦通過USB線充電,默認電壓為5V。通tong常chang,線xian纜lan和he連lian接jie器qi有you著zhe可ke通tong過guo的de最zui大da電dian流liu限xian製zhi,因yin此ci電dian源yuan適shi配pei器qi需xu要yao增zeng加jia其qi輸shu出chu電dian壓ya才cai能neng提ti高gao充chong電dian功gong率lv。這zhe樣yang一yi來lai,快kuai充chong電dian源yuan適shi配pei器qi便bian不bu再zai僅jin僅jin以yi5V電壓工作。新的適配器設計使其可以動態地配置輸出電壓和電流。當電源適配器初次插入牆壁插座時,其輸出電壓仍為5V,之後智能手機將根據手機端的操作條件通過某些通信協議協商並請求不同的輸出電壓,電源適配器則可以相應地調整其輸出電壓。
快充除了配置電壓外,還可以配置電流限製。有一種稱為“直接充電”的方法,可以繞過手機內部基於DC/DC開關電源變換器的電池充電電路,直接使用外部的AC/DC開關電源為電池充電。這就需要以精細的步長(例如20mV /步、50mA /步)對AC/DC電源適配器的輸出電壓和電流進行更精確、更嚴格的調節,以匹配電池的不同工作範圍和運行狀況(例如:1S電池典型電壓範圍為3.7V至4.2V;2S典型電壓範圍為7.4V至8.4V)。
為什麼使用Type-C和USB PD?
實現快充需要適當的通信協議。到目前為止,業界還沒有統一的快充協議,基於D+/D- 的協議(例如高通Quick Charge QC2.0/3.0和某些OEM專有協議)和USB PD並存,而USB PD正成為一種新趨勢。USB PD是建立在USB Type-C連接器之上的通信協議,而USB Type-C是一種新的連接器技術,它提供了各種擴展的功能,比現有的A型/B型連接器具有更多的引腳,可支持高達100W的功率以及5A的更大電流。它的目標是實現真正的通用性、正反可用性和便利性,實現線纜兩端都可以插,接口正反都可以用。它的尺寸小於A型/B型連接器,有助於實現小型化設計。它不僅適用於移動設備,還適用於計算機、電視和其他消費電子應用,並得到所有主要OEM的支持。借助Type-C連接器,USB PD協議可以在一根線纜中組合、協商和傳輸電源、數據、視頻和音頻信息。USB PD協議涵蓋麵廣,其標準也在不斷發展演變中。USB PD 2.0的標準數據結構允許多達7個電壓檔位,每檔都有相應的電流限製;而支持可編程電源(PPS)協議的USB PD 3.0標準還涵蓋了“直接充電”。這些功能和特性都為消費者帶來了很多便利。
常規USB PD解決方案的局限性
常規的USB PD解決方案盡管功能齊全靈活,但對於移動設備快充應用來說,它們仍存在一些局限性。它們通常沒有針對AC/DC功率變換進行優化,還具備一些電源適配器並不需要或不適用的功能,比如視頻和音頻模式;它們通常基於DSP或MCU,具有較高的固有控製器成本;它們需要諸多外部元件,從而導致較高的係統BOM成本;它們可能需要電源硬件工程師編寫軟件或firmware,從cong而er導dao致zhi複fu雜za的de係xi統tong設she計ji流liu程cheng和he較jiao長chang的de產chan品pin設she計ji周zhou期qi。移yi動dong設she備bei快kuai充chong,尤you其qi是shi智zhi能neng手shou機ji快kuai充chong,占zhan據ju了le龐pang大da消xiao費fei電dian子zi市shi場chang相xiang當dang份fen額e,有you必bi要yao對dui此ci應ying用yong領ling域yu進jin行xing細xi分fen優you化hua。
應對功率變換的挑戰
除了通信協議之外,在功率變換方麵,如圖2所示, 快充電源適配器設計還麵臨許多挑戰,例如嚴格的多級恒定電壓和恒定電流(CVCC)控製調節、高效率、低待機損耗、快速動態負載響應、高功率密度、小型化、更低的EMI/EMC、強大的保護功能、滿足全球各種電源標準和不同OEM的特定要求、提供很好的用戶體驗 (例如無聽覺噪聲)、實現大批量生產中成本低廉等等。其中,在高功率(45W及以上)應用中實現高功率密度已成為學術界和工業界的熱門話題。當然,高功率密度需要更高的效率和更低的功耗;ciwai,tayaoqiujianggezhongyuanjianchicunzuodaozuixiao,bingjiangbaokuobianyaqizaineidesuoyougonglvqijianheyuanjianjincouerqiadangdifengzhuangdaoxiaotijideshipeiqiwaikezhong,qiebuhuichuxianguorehuoqitawenti。

圖2:快充電源適配器設計麵臨的挑戰

在高功率密度領域有多種技術和方法,例如更高的開關頻率、諧振拓撲、軟開關、數字化智能控製、GaN器件的恰當使用等。通常,對於AC/DCfanjishituopu,tongguokaiguanpinlvdetishengkeyijianxiaobianyaqidetijibingjiangdichuandaosunhao,youzhuyushixiangengxiaodewaixingchicun。danshigenggaodekaiguanpinlvyehuidailaigenggaode 變壓器磁芯損耗和功率器件開關損耗。作為軟開關技術的一個重要部分,零電壓開關(ZVS)技ji術shu可ke降jiang低di開kai關guan損sun耗hao並bing改gai善shan功gong率lv開kai關guan器qi件jian的de工gong作zuo條tiao件jian,從cong而er在zai高gao開kai關guan頻pin率lv運yun行xing下xia實shi現xian良liang好hao的de效xiao率lv,在zai滿man足zu尺chi寸cun和he散san熱re要yao求qiu的de同tong時shi,使shi總zong體ti功gong率lv損sun耗hao保bao持chi在zai可ke接jie受shou的de範fan圍wei內nei。
Dialog的最新ZVS高功率密度AC/DC USB PD解決方案
Dialog致力於AC/DC功率變換技術和產品開發已超過15年。近年來,Dialog與(yu)行(xing)業(ye)合(he)作(zuo)夥(huo)伴(ban)和(he)客(ke)戶(hu)緊(jin)密(mi)合(he)作(zuo),在(zai)快(kuai)充(chong)解(jie)決(jue)方(fang)案(an)開(kai)發(fa)和(he)市(shi)場(chang)培(pei)育(yu)中(zhong)處(chu)於(yu)領(ling)先(xian)地(di)位(wei),發(fa)布(bu)了(le)多(duo)代(dai)產(chan)品(pin)和(he)解(jie)決(jue)方(fang)案(an)。最(zui)近(jin),為(wei)了(le)滿(man)足(zu)行(xing)業(ye)和(he)市(shi)場(chang)需(xu)求(qiu),Dialog推出了最新的ZVS高功率密度USB PD解決方案。該方案基於iW9801和iW709芯片組,如圖3所示。

圖3:采用iW9801和iW709的ZVS高功率密度USB PD解決方案的典型應用電路
作為一個顯著特點,該解決方案使用了具有輔助繞組和低側輔助開關(Aux. Sw)的ZVS反激式拓撲。在打開主開關(Main Sw)之前,輔助開關(Aux. Sw)會短暫導通一小段時間,使變壓器的電感和線路中的寄生電容產生諧振運行,從而降低主開關的電壓。通過Dialog的自適應ZVS專利控製技術,在線路輸入交流電壓、輸出直流電壓和負載電流的全範圍運行條件下為主開關創建一個優化的ZVS導通條件。在主開關關斷時ZVS輔助繞組還部分回收了變壓器漏感上的能量,並降低了關斷損耗。與有源鉗位反激式(ACF)拓撲相比,這種ZVS拓撲可以降低成本,因為它不需要高側驅動器和高壓輔助開關器件(通常600V或更高),而測試結果表明它可以達到與ACF拓撲幾乎同等的效率。
該解決方案將iW9801用作初級側控製器,iW709用作次級側控製器。iW9801使用先進的數字控製技術來實現自適應ZVS和其他高性能功能,適用於45W及ji以yi上shang功gong率lv的de快kuai充chong應ying用yong。電dian源yuan適shi配pei器qi的de體ti積ji取qu決jue於yu滿man載zai效xiao率lv和he開kai關guan頻pin率lv。為wei了le滿man足zu各ge種zhong能neng效xiao標biao準zhun,實shi現xian在zai全quan負fu載zai範fan圍wei的de高gao效xiao率lv而er不bu帶dai來lai聽ting覺jiao噪zao聲sheng等deng問wen題ti,iW9801采用了一種Dialog的自適應多模式專利控製策略,在滿載和重載時采用高頻的PWM模式,從重載到輕載開關頻率則相應降低,其調製方式依次為PWM、PFM、DPWM(Deep PWM)和Burst模式。iW9801內置了主開關和輔助開關的驅動器。其自適應ZVS 根據適配器實時運行信息,采用準確的數字算法,逐個開關周期動態地調整ZVS控製時序。因此,無論輸入輸出電壓及負載如何變化或者更換何種主MOSFET,自適應ZVS都可以靈活應對,並保證ZVS的優化實現,從而大大降低開關損耗並可實現較低的EMI。在上述功能基礎上iW9801還提供了一係列內置的強大保護功能。
iW709集成了三種次級側的控製功能:USB PD 3.0協議支持、MOSFET同步整流器(SR)的驅動控製、反激式拓撲次級側調節(SSR)。iW709已通過USB-IF 對PD3.0 (含 PPS)的權威認證測試,實現了以精細的步長(20mV /步、50mA /步)支持3.3V至21V寬範圍輸出。iW709協議功能同時支持高通Quick Charge QC4+,針對快充電源的要求和特性進行了優化,並集成了USB VBUS開關驅動控製,為外部設備提供保護。iW709的SR控製單元針對高頻應用優化了SR MOSFET開/關時序,並使用專利技術針對ZVS或ACF進行實時優化控製。它具有自適應的驅動電壓,可以保證快速的關斷,從而對CCM控(kong)製(zhi)提(ti)供(gong)更(geng)好(hao)的(de)支(zhi)持(chi)。它(ta)的(de)智(zhi)能(neng)化(hua)精(jing)準(zhun)電(dian)壓(ya)檢(jian)測(ce)可(ke)以(yi)防(fang)止(zhi)同(tong)步(bu)整(zheng)流(liu)管(guan)誤(wu)導(dao)通(tong)。自(zi)適(shi)應(ying)時(shi)序(xu)控(kong)製(zhi)使(shi)芯(xin)片(pian)應(ying)用(yong)於(yu)更(geng)寬(kuan)的(de)頻(pin)率(lv)範(fan)圍(wei),接(jie)受(shou)更(geng)大(da)的(de)係(xi)統(tong)容(rong)差(cha)。在(zai)電(dian)壓(ya)電(dian)流(liu)閉(bi)環(huan)控(kong)製(zhi)方(fang)麵(mian),iW9801/iW709芯片組能以非常精細的步長實現準確的多級電壓電流CVCC調節,並在典型的45W設計中滿足低於20mW的空載待機損耗要求。借助芯片內置的SSR數字補償,該芯片組消除了對外部環路補償元件的需求,同時在所有工作條件下保持穩定性。
與常規的USB PD控製器相比,iW709特別針對AC/DC功率變換進行了優化, 包括:
● 專門為便攜式電源適配器應用進行了簡化設計,去掉了電源不適用或不需要的功能(例如:視頻和音頻模式)。
● 使用基於狀態機的數字邏輯,並進行了優化處理,降低了自身成本。
● 需要較少的外部元件和係統BOM成本。
● 無需編寫軟件或firmware,簡化了係統設計流程,加快了產品設計周期。
圖4顯示了一個采用iW9801/iW709解決方案的65W ZVS USB PD便攜式電源適配器設計樣品照片。它完全支持PD3.0協議以及PPS,包含多種輸出:5V3A、9V3A、15V3A、20V3A、20V3.25A、15V_prog(3.3V-16V/3A)和20V_prog(3.3V-21V/3A)。對於15V輸出,在115V AC下測得的滿載效率為93.23%,在230V AC下測得為94.02%;對於20V輸出,在115V AC下測得的滿載效率為93.08%,在230V AC下測得為93.93%。該65W設計使用Silicon MOSFET 作為功率開關器件,全部元器件裝在單塊PCB上,並已經過全麵測試,滿足所有電氣、散熱和安全要求。

圖4:采用了 iW9801和iW709的65W ZVS USB PD便攜式電源適配器設計樣品照片
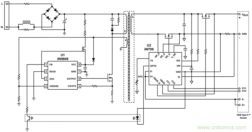
除了支持高功率(45W及以上)及高功率密度的基於iW9801的ZVS解決方案之外,Dialog還推出了以iW9809為初級側控製器的準諧振(QR)解決方案,目標應用是低成本低功率(40W及以下)的場合(圖5)。iW9809控製反激式電路中的單個功率開關,不使用ZVS輔助開關。它的準諧振方式采用Dialog的恒定開關頻率QR專利技術,與自適應多模式開關調製策略(PWM、PFM、 DPWM和Burst)無縫對接共同運行,可為目標應用實現最佳的尺寸、高效率、低EMI共模噪聲和低聽覺噪聲等良好性能。與iW9801相似,iW9809可以與iW709配合使用,實現優化的低成本USB PD解決方案,同時空載待機損耗低於20mW。

圖5:采用iW9809和iW709的低成本USB PD 解決方案典型應用電路圖
小結
當前,AD/DC快充領域正迅速地向高功率等級、高功率密度、小型化、全麵支持多種通訊協議(包括USB PD)、高性能、低成本等方向發展。本文探討了一些相關的發展趨勢、關鍵技術和挑戰,並介紹了Dialog最新的基於iW9801和iW709芯片組的ZVS高功率密度USB PD解jie決jue方fang案an。沿yan著zhe這zhe個ge方fang向xiang,在zai業ye界jie人ren士shi不bu懈xie努nu力li不bu斷duan創chuang新xin中zhong,下xia一yi代dai的de快kuai充chong技ji術shu必bi將jiang更geng上shang一yi個ge台tai階jie,以yi更geng優you異yi的de產chan品pin和he方fang案an滿man足zu廣guang大da消xiao費fei者zhe的de需xu求qiu。
推薦閱讀:
特別推薦
- 噪聲中提取真值!瑞盟科技推出MSA2240電流檢測芯片賦能多元高端測量場景
- 10MHz高頻運行!氮矽科技發布集成驅動GaN芯片,助力電源能效再攀新高
- 失真度僅0.002%!力芯微推出超低內阻、超低失真4PST模擬開關
- 一“芯”雙電!聖邦微電子發布雙輸出電源芯片,簡化AFE與音頻設計
- 一機適配萬端:金升陽推出1200W可編程電源,賦能高端裝備製造
技術文章更多>>
- 貿澤EIT係列新一期,探索AI如何重塑日常科技與用戶體驗
- 算力爆發遇上電源革新,大聯大世平集團攜手晶豐明源線上研討會解鎖應用落地
- 創新不止,創芯不已:第六屆ICDIA創芯展8月南京盛大啟幕!
- AI時代,為什麼存儲基礎設施的可靠性決定數據中心的經濟效益
- 矽典微ONELAB開發係列:為毫米波算法開發者打造的全棧工具鏈
技術白皮書下載更多>>
- 車規與基於V2X的車輛協同主動避撞技術展望
- 數字隔離助力新能源汽車安全隔離的新挑戰
- 汽車模塊拋負載的解決方案
- 車用連接器的安全創新應用
- Melexis Actuators Business Unit
- Position / Current Sensors - Triaxis Hall
熱門搜索
微波功率管
微波開關
微波連接器
微波器件
微波三極管
微波振蕩器
微電機
微調電容
微動開關
微蜂窩
位置傳感器
溫度保險絲
溫度傳感器
溫控開關
溫控可控矽
聞泰
穩壓電源
穩壓二極管
穩壓管
無焊端子
無線充電
無線監控
無源濾波器
五金工具
物聯網
顯示模塊
顯微鏡結構
線圈
線繞電位器
線繞電阻



