智能照明整體集成電源解決方案
發布時間:2021-03-09 來源:Zhihong Yu 責任編輯:wenwei
【導讀】智能照明被視為全球照明行業的新領域,因為智能家居、物聯網(IoT)和互聯世界的發展趨勢是全球電子產品增長的主要驅動因素。業界目前對智能照明概念的應用主要集中在光強度調光、照明色溫調節、環huan境jing感gan測ce和he監jian測ce方fang麵mian。但dan將jiang來lai,智zhi能neng照zhao明ming的de應ying用yong範fan圍wei將jiang遠yuan不bu止zhi這zhe些xie,智zhi能neng照zhao明ming設she備bei可ke以yi用yong作zuo集ji線xian器qi,作zuo為wei關guan鍵jian部bu件jian,集ji成cheng到dao物wu聯lian網wang係xi統tong和he智zhi能neng家jia居ju/智能自動化網絡中(1)。
本文將重點介紹智能照明(尤其是智能燈泡)的電源解決方案。
政府部門安裝智能照明係統的舉措、無(wu)線(xian)控(kong)製(zhi)的(de)普(pu)及(ji)和(he)人(ren)們(men)負(fu)擔(dan)能(neng)力(li)的(de)增(zeng)長(chang),以(yi)及(ji)人(ren)們(men)不(bu)斷(duan)認(ren)識(shi)到(dao)智(zhi)能(neng)照(zhao)明(ming)係(xi)統(tong)的(de)益(yi)處(chu),這(zhe)些(xie)也(ye)是(shi)推(tui)動(dong)全(quan)球(qiu)智(zhi)能(neng)照(zhao)明(ming)解(jie)決(jue)方(fang)案(an)需(xu)求(qiu)不(bu)斷(duan)增(zeng)長(chang)的(de)關(guan)鍵(jian)因(yin)素(su)。 根據Research and Markets在2017年的一項研究,全球智能照明市場總規模2017年為68億美元,到2022年,預計將以25.44%的複合年增長率增長到212億美元(2)。
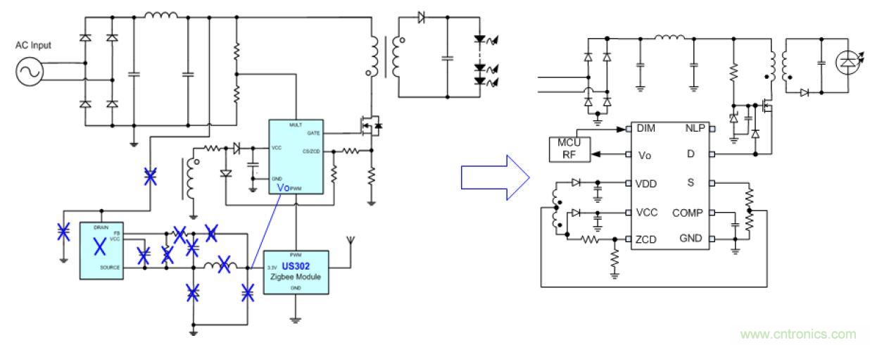
參考一些商用智能燈泡的拆解報告(例如Cree Connected Bulb(3)或Philips Hue(4)),智能燈泡的主要結構基本一樣(請參見圖1)。一個恒定電流(CC)LED驅動器(例如MPS MP4027)驅動恒定電壓(CV)降壓驅動器(例如MPS MP15x和MP17x)以及主LED;同時提供5V或3.3V電壓,為 Zigbee / Wifi /藍牙/其他收發器IC和主微處理器提供電源。微處理器以及收發器IC,允許終端用戶使用移動設備遠程控製照明。該控製模塊發送脈衝寬度調製(PWM)或其他數字信號(例如I 2C)來控製LED驅動器的調光。

圖1:目前主流的智能照明電源結構
盡管這種拓撲看起來很理想,但其功率級麵臨兩個挑戰:進一步縮小解決方案尺寸,以及進一步降低待機功耗。
A19和PARdengpaochicunfuhexingyebiaozhun,buhuizaizengda。zaiputongdengpaoshangtianjiazhinengzhaominggongnengjiuyiweizheshejirenyuanbixujianggengduodedianziqijianjirutongyikongjian,zheshiyigehendadetiaozhan,erqiekongjianxianzhikenenghuiposhishejirenyuanshiyonggengshaodeLED或更少的LED電源來簡化熱管理。有時,設計人員必須定製PCB的形狀來容納所有必需的電子器件,導致組裝成本增加。
此外,客戶和立法機構也逐漸意識到待機功耗的重要性。 設計人員被期望設計出具有超低待機功耗的智能照明設備,從而使產品在嚴格的能耗標準之下具有一定吸引力或有銷路。例如,歐洲CoC Tier2要求額定功率在49W以下的所有外部電源待機損耗不超過75mW。預計在不久的將來,智能照明產品也將被期望滿足某些能源規範(5)。目前,由於使用了無線電路電源,許多智能燈泡具有很高的待機損耗,這是不可避免的,因此,待機損耗隻能從功率級中節省下來。
為了進一步縮小智能照明電路的尺寸並降低待機損耗,圖2給出了更佳的集成總電源解決方案。在這個方案中,CV和CC電路可以合並為單芯片解決方案,從而縮小電路BOM和待機損耗 。

圖2: 智能燈泡從現有功率級向新的電源解決方案轉換
通過采用圖2所示的解決方案,電路設計人員可以省掉一個控製IC、一個外部電感器以及其他電阻器和電容器,從而將智能燈泡電源部分的PCB空間和BOM成本降低至少20%至30%( 參見圖3)。

圖3: 現有功率級和新的電源解決方案BOM比較
此外,該解決方案可以實現低於20mW的係統待機功率,因為其電源部分高度集成,並且在空載或輕載情況下,可以通過優化的最小工作頻率,在電源關閉時使更多的IC模塊處於休眠狀態。
圖4總結了MP4057A的工作模式。啟動期間,VDD由N_Forward繞組供電。然後IC通過監視DIM引腳(由MCU本身控製)來確定它應該以CV模式運行(僅在LED熄滅時為MCU供電)還是以CC模式運行(為MCU和LED同時供電)。
在CV模式下(DIM引腳為低電平),VCC為IC供電。可以調整N_flyback和Ns繞組的比率,以使LED在CV模式下不會點亮。 另外,通過一種智能調頻算法來確保低待機功耗和對LED負載變化的快速瞬態響應,並確保MCU電源上不會產生壓降,以及在CV / CC轉換期間LED不會閃爍。

圖4: 控製方法參考
如果DIM感測到來自MCU的PWM信號以控製調光,則IC進入CC模式。通過讀取DIM來調製反饋電壓,並根據DIM占空比修改LED電流,同時保持CV輸出恒定。與CC模式一樣,MCU Vo引腳也必須足夠高,因此IC的最小LED調光深度限製為5%,以提供足夠的電壓來驅動MCU。 通過設置電流檢測電阻(Rs1和Rs2)的比率,Vo電源環路與主LED電流環路解耦。
至於LED電流控製,該解決方案實現了恒定導通時間(COT)控製模式,該模式保證了高功率因數。 開/關過渡發生在穀值切換期間(通過零電流檢測(ZCD)引腳進行檢測),以消除導通損耗和二極管反向恢複損耗,這也稱為過渡模式控製。 該IC還包括其他功能,例如最短關斷時間(以改善EMI)、前沿消隱、過壓保護(OVP)、過流保護(OCP)、過熱保護(OTP)等。
圖5顯示了LED負載效率和功率因數性能,圖6顯示了線性度極佳的PWM調光性能。 圖7顯示了適用於所有PAR燈的8W參考設計電路板。另外,MP4057A為MCU提供3.3V電源,而MP4057B提供5V電源。


圖5: LED負載效率和典型功率因數

圖6: PWM調光率

圖7: EV4057A-K-00A評估板:
(長x寬x高)66mm x 25mm x 15mm
230Vac / 50Hz輸入,隔離式反激變換器,VLED = 21V,ILED = 0.37A,Vo = 3.3V,Io = 50mA
綜上所述,與現有解決方案相比,受IP保護的解決方案具有更高的係統密度和更低的成本。 要了解完整的AC / DC和照明控製器產品係列,請訪問 LED Lighting & Illumination page ,或聯係當地的MPS銷售部門。
1. http://www.researchandmarkets.com/research/8bnwls/smart_lighting
2. Lighting, LED and smart lighting market overview: https://energy.gov/sites/prod/files/2016/02/f29/smallwood_mktadoption_raleigh2016.pdf
3. Cree Connected LED Bulb Teardown: https://www.youtube.com/watch?v=q-hLMCeCnj0
4. Philips HUE (2016) LED Bulb Teardown: https://www.youtube.com/watch?v=4L1ZqvQ2qVU
5. New group pushes standards for IoT luminaires 2017/05: http://www.ledsmagazine.com/articles/2017/05/new-group-pushes-standards-for-iot-luminaires.html
免責聲明:本文為轉載文章,轉載此文目的在於傳遞更多信息,版權歸原作者所有。本文所用視頻、圖片、文字如涉及作品版權問題,請聯係小編進行處理。
推薦閱讀:
特別推薦
- 噪聲中提取真值!瑞盟科技推出MSA2240電流檢測芯片賦能多元高端測量場景
- 10MHz高頻運行!氮矽科技發布集成驅動GaN芯片,助力電源能效再攀新高
- 失真度僅0.002%!力芯微推出超低內阻、超低失真4PST模擬開關
- 一“芯”雙電!聖邦微電子發布雙輸出電源芯片,簡化AFE與音頻設計
- 一機適配萬端:金升陽推出1200W可編程電源,賦能高端裝備製造
技術文章更多>>
- 築基AI4S:摩爾線程全功能GPU加速中國生命科學自主生態
- 一秒檢測,成本降至萬分之一,光引科技把幾十萬的台式光譜儀“搬”到了手腕上
- AI服務器電源機櫃Power Rack HVDC MW級測試方案
- 突破工藝邊界,奎芯科技LPDDR5X IP矽驗證通過,速率達9600Mbps
- 通過直接、準確、自動測量超低範圍的氯殘留來推動反滲透膜保護
技術白皮書下載更多>>
- 車規與基於V2X的車輛協同主動避撞技術展望
- 數字隔離助力新能源汽車安全隔離的新挑戰
- 汽車模塊拋負載的解決方案
- 車用連接器的安全創新應用
- Melexis Actuators Business Unit
- Position / Current Sensors - Triaxis Hall
熱門搜索
微波功率管
微波開關
微波連接器
微波器件
微波三極管
微波振蕩器
微電機
微調電容
微動開關
微蜂窩
位置傳感器
溫度保險絲
溫度傳感器
溫控開關
溫控可控矽
聞泰
穩壓電源
穩壓二極管
穩壓管
無焊端子
無線充電
無線監控
無源濾波器
五金工具
物聯網
顯示模塊
顯微鏡結構
線圈
線繞電位器
線繞電阻




