MP3424單節AA電池升壓解決方案
發布時間:2021-02-26 來源:Jim Pflasterer 責任編輯:wenwei
【導讀】單節 AA 電池是一種極為方便的電源,適用於便攜式低功率應用。典型 AA 電池提供 2 安培小時容量,可以提供超過 2A 的峰值供電電流。電池在充滿電時通常能提供 1.5V,在放電時能提供 0.9V。這個數值不包括內部電阻壓降,壓降範圍在 100mΩ 和 120mΩ 之間。要將該電壓範圍轉換為 3.3V 或 5V 穩定電壓,可以使用多款用於啟動和采用低輸入電壓工作的 DC/DC 升壓轉換器來完成。這些設備采用同步開關管,所以下管能夠啟動電感。然後,由上管將存儲的電能傳輸至輸出電容和負載。
將 AA 電池的供電電壓提升至 5V
單節 AA 電池是一種極為方便的電源,適用於便攜式低功率應用。典型 AA 電池提供 2 安培小時容量,可以提供超過 2A 的峰值供電電流。電池在充滿電時通常能提供 1.5V,在放電時能提供 0.9V。這個數值不包括內部電阻壓降,壓降範圍在 100mΩ 和 120mΩ 之間。要將該電壓範圍轉換為 3.3V 或 5V 穩定電壓,可以使用多款用於啟動和采用低輸入電壓工作的 DC/DC 升壓轉換器來完成。這些設備采用同步開關管,所以下管能夠啟動電感。然後,由上管將存儲的電能傳輸至輸出電容和負載。
MP3414 是一個 AA 升壓轉換器示例,它具有一個 1.5A 下管,可以利用最低 0.9V 電池輸入升壓實現 3.3V 輸出和 400mA 負載。圖 1 所示為 MP3414 電路。同步上管取代了電路中的分立式二極管,並在短路和故障情況下提供限流和輸入/輸出隔離。

圖 1:同步升壓轉換器電路圖
雖然 MP3414 是適合單節 AA 或 3.3V 電壓不錯的解決方案,但其最大輸出電壓限製為 4.0V,開關電流限製(1.5A)則低於電池可以提供的最大電流。
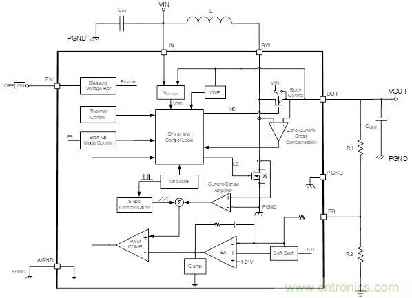
對於輸出電壓和負載更高的應用,可以使用多種具備更高的最大電流和電壓規格的升壓 DC/DC 轉換器,雖然這些轉換器的輸入電壓範圍可能受到限製。例如,MP3424 具備最高 9.5A 的開關管電流和 5.5V 輸出電壓,以及最低 2.0V 的上電電壓和最低 1.6V 的工作電壓。根據這些規格,可以看出 MP3424 可能不太適合單節 AA 電池應用;但是,通過使用特殊的電路技術和係統設計,我們可以獲取一種有用的解決方案。
更高功率的 AA 升壓電路
升壓轉換器電路使得開關電源路徑可以和輸入偏置相互分離,並且采用低功率輔助電源實現大電流升壓設計。圖 2 所示為 MP3424, 其電路將開關電流路徑和輸入偏置分離開來。

圖 2:單節電池、大電流升壓轉換器
MP3424 輸入和使能引腳僅消耗極少量電流,如果在啟動之後,輸出被調節至高於 3V,那麼設備會與輸出偏置。這意味著,偏置次級電源可能是一個小型 3V 鋰電池,是一個次級 DC/DC 轉換器,或者是使用 AA 電池的充電泵設備。
MP3424 的最大開關電流限值為 9.5A,但包含一個電流檢測電路,可以產生可調節的最大輸出電流。AA 電池的內部電阻將峰值電流限製為最大約 3A,在輸入為 0.9V 時為約 2A(在實際輸入為 0.7V 時,ESR 損失為 0.1Ω x 2A = 0.2V)。RSENSE 可使用公式(1)計算得出:
IOCL=VOCL/RSENSE
其中IOCL 是輸出恒定電流限值VOCL = 30mV.
電流限值為 400mA 時,, RSENSE為0.075Ω. 當設備負載增大到電流限值時,峰值開關電流受到限製,以支持該電流(在輸出為 5V 時約為 3A)。因此,輸出電壓開始下降。輸出電壓保持為較低的恒定電壓,AA 電池則保持安全的峰值電流。如果負載增加,輸出最後會降低至低於輸入,上管 MOSFET 會將電流導入負載。如果 VOUT 降至預期輸出的 50% 以下,設備會進入短路限製和關斷狀態,並每隔 40µs 重試一次。
出色的便攜式脈衝電源
在滿足便攜式設備對間歇脈衝峰值功率的需求時,恒定電流功能非常有用。許多應用需要傳感器、處理器和存儲器短時運行,然後關斷,並重複這種操作。這種過程可能隨處進行重複,頻率從幾百次/秒到僅僅一次/秒。因為所需功率可能超過單節 AA 電dian池chi的de峰feng值zhi容rong量liang,另ling一yi種zhong解jie決jue方fang案an是shi增zeng高gao至zhi更geng高gao電dian壓ya,然ran後hou在zai兩liang次ci突tu發fa之zhi間jian將jiang電dian荷he存cun儲chu在zai電dian容rong中zhong。如ru此ci,電dian容rong可ke以yi在zai突tu發fa期qi間jian放fang電dian,然ran後hou再zai重zhong新xin充chong電dian。
圖 3 所示為一個峰值脈衝供電係統示例應用。

圖 3:峰值脈衝供電係統
圖 3 所示為一個峰值脈衝供電係統示例應用。
在此應用中,負載為 5W,恒定保持 100µs(例如 IR LED),初始電壓為 5V,按 1.0ms 為間隔重複。MP3424 對一節 AA 電池進行升壓,采用 1.5µH 電感,以及一個 220µF 電解輸出存儲電容。開關頻率固定為 580kHz,輸出電流限值設置為 0.3A 恒定值,以為輸出電容充電。采用放電電容電源提供恒定 5W,並得出一條放電曲線(參見圖 4)。該模擬曲線中包含電容的 30mΩ 串行電阻。

圖 4:放電曲線
注意,MP3424 可以在放電期間升壓,但在本例中,MP3424 被(bei)禁(jin)用(yong),負(fu)載(zai)電(dian)流(liu)由(you)電(dian)容(rong)單(dan)獨(du)提(ti)供(gong)。由(you)於(yu)輸(shu)出(chu)功(gong)率(lv)是(shi)恒(heng)定(ding)的(de),且(qie)負(fu)載(zai)源(yuan)極(ji)電(dian)壓(ya)下(xia)降(jiang),所(suo)以(yi)電(dian)流(liu)提(ti)供(gong)的(de)電(dian)源(yuan)會(hui)隨(sui)時(shi)間(jian)增(zeng)加(jia)。放(fang)電(dian)之(zhi)後(hou),電(dian)容(rong)的(de)電(dian)壓(ya)約(yue)為(wei) 4.5V。
電容通過啟用 MP3424(具備 300mA 恒定電流輸出)來充電。使用 dt = C x dV / I,可以計算得出充電時間為(220e - 6 x 0.5)/ 0.3 = 367µs,如此,可以在 1ms 周期時間內讓電容重新達到 5V,且還具有多餘時間。當輸出電壓達到 5.0V 時,MP3424 切換到低負載電流跳頻(PFM)模式,幫助降低電池消耗。MP3424 的電流控製使電池在充電周期內的峰值電流保持在 1.5A 左右,可以防止 ESR 導致電池電壓過度下降。
給超級電容充電
另一個高峰值電流應用要求在兩次放電之間保持長時間充電,以免造成電池消耗。這種特殊應用要求功率恒定為 2.0W,放電時間為 500ms,並在首次放電之後進行時長 2 秒的二次放電。之後,該係統可以閑置一個月。圖 2 中同樣的 MP3424 電路的輸出為 5V 時,可以與 0.5F 超級電容(SC)配對,獲得更長的放電時間。超級電容擁有更高的 ESR(約為 0.4Ω),所以降壓穩壓器的輸入端存在壓降。在放電期間,此壓降約為 0.25V。截止電壓為約 4.1V,在 1 秒充電時間內存在 300mA 恒定電流。放電時間和充電時間為 1.5 秒時,可以達到實現 2 秒周期時間的條件。
由於 MP3424 的輸出和檢測引腳存在泄漏,所以在設備被禁用(以保護電池)時,超級電容會在一個月內保持非活動放電。對於這種應用,輸出 P 通道開關管會將 SC 和升壓電路隔離開來,並由微控製器用來啟動放電/充電周期的使能信號來實施控製。單個封裝中的 N 通道和 P 通道組合通過使能高信號來實施開關,將超級電容的關斷泄漏降低至低於 50nA。圖 5 顯示了整個電路。

圖 5:超級電容為電路充電,以實現峰值脈衝功率
結論
對於電源功率有限的應用,例如低壓電池,在升壓 DC/DC 調(tiao)節(jie)器(qi)中(zhong)采(cai)用(yong)可(ke)編(bian)程(cheng)恒(heng)定(ding)電(dian)流(liu)模(mo)式(shi)非(fei)常(chang)有(you)用(yong)。使(shi)用(yong)升(sheng)壓(ya)轉(zhuan)換(huan)器(qi)上(shang)的(de)開(kai)關(guan)引(yin)腳(jiao)提(ti)供(gong)單(dan)獨(du)的(de)電(dian)源(yuan)輸(shu)入(ru),同(tong)時(shi)采(cai)用(yong)小(xiao)型(xing)輔(fu)助(zhu)電(dian)源(yuan)偏(pian)置(zhi)該(gai)設(she)備(bei),以(yi)發(fa)揮(hui)電(dian)池(chi)電(dian)源(yuan)的(de)所(suo)有(you)潛(qian)在(zai)功(gong)率(lv)。
免責聲明:本文為轉載文章,轉載此文目的在於傳遞更多信息,版權歸原作者所有。本文所用視頻、圖片、文字如涉及作品版權問題,請聯係小編進行處理。
推薦閱讀:
特別推薦
- 噪聲中提取真值!瑞盟科技推出MSA2240電流檢測芯片賦能多元高端測量場景
- 10MHz高頻運行!氮矽科技發布集成驅動GaN芯片,助力電源能效再攀新高
- 失真度僅0.002%!力芯微推出超低內阻、超低失真4PST模擬開關
- 一“芯”雙電!聖邦微電子發布雙輸出電源芯片,簡化AFE與音頻設計
- 一機適配萬端:金升陽推出1200W可編程電源,賦能高端裝備製造
技術文章更多>>
- 築基AI4S:摩爾線程全功能GPU加速中國生命科學自主生態
- 一秒檢測,成本降至萬分之一,光引科技把幾十萬的台式光譜儀“搬”到了手腕上
- AI服務器電源機櫃Power Rack HVDC MW級測試方案
- 突破工藝邊界,奎芯科技LPDDR5X IP矽驗證通過,速率達9600Mbps
- 通過直接、準確、自動測量超低範圍的氯殘留來推動反滲透膜保護
技術白皮書下載更多>>
- 車規與基於V2X的車輛協同主動避撞技術展望
- 數字隔離助力新能源汽車安全隔離的新挑戰
- 汽車模塊拋負載的解決方案
- 車用連接器的安全創新應用
- Melexis Actuators Business Unit
- Position / Current Sensors - Triaxis Hall
熱門搜索
微波功率管
微波開關
微波連接器
微波器件
微波三極管
微波振蕩器
微電機
微調電容
微動開關
微蜂窩
位置傳感器
溫度保險絲
溫度傳感器
溫控開關
溫控可控矽
聞泰
穩壓電源
穩壓二極管
穩壓管
無焊端子
無線充電
無線監控
無源濾波器
五金工具
物聯網
顯示模塊
顯微鏡結構
線圈
線繞電位器
線繞電阻


