了解及消除1/f噪聲
發布時間:2021-02-18 來源:Robert Kiely 責任編輯:wenwei
【導讀】本文闡釋1/f噪聲是什麼,以及在精密測量應用中如何降低或消除該噪聲。1/f噪聲無法被濾除,在精密測量應用中它可能是妨礙實現最佳性能的一個限製因素。
什麼是1/f噪聲?
1/f噪聲是一種低頻噪聲,其噪聲功率與頻率成反比。人們不僅在電子裝置中觀測到1/f噪聲,在音樂、生物學乃至經濟學中也觀察到這種噪聲1。關於1/f噪聲的來源仍存在很大爭議,人們就此仍在開展研究2。
在圖1所示ADA4622-2運算放大器的電壓噪聲頻譜密度中,我們可以看到有兩個不同的區域。圖1左邊是1/f噪聲區,右邊是寬帶噪聲區。1/f噪聲和寬帶噪聲之間的交越點稱為1/f轉折頻率。

圖1.ADA4622-2電壓噪聲頻譜密度
如何測量及規定1/f噪聲?
比較若幹運算放大器的噪聲密度曲線之後,可以得知每種產品的1/f轉折頻率是不同的。為了便於比較器件,當測量各器件的噪聲時,我們需要使用相同帶寬。針對低頻電壓噪聲,標準規格是0.1 Hz至10 Hz峰峰值噪聲。對於運算放大器,0.1 Hz至10 Hz噪聲可利用圖2所示電路來測量。

圖2.低頻噪聲測量
運算放大器放在為單位增益配置,同相輸入端接地。運算放大器由雙電源供電,這樣輸入端和輸出端可以與地電位相同。
有源濾波器模塊限製所測量的噪聲帶寬,同時為來自運算放大器的噪聲提供1000倍增益,從而確保來自待測器件的噪聲是主要噪聲源。運算放大器的失調不重要,因為濾波器輸入為交流耦合。
濾波器輸出連接到示波器,並測量10秒的峰峰值電壓,以確保捕捉到完整的0.1 Hz至10 Hz帶寬(1/10秒 = 0.1 Hz)。示波器上顯示的結果隨後除以1000倍增益,以計算0.1 Hz至10 Hz噪聲。圖3顯示了ADA4622-2的0.1 Hz至10 Hz噪聲。ADA4622-2的0.1 Hz至10 Hz噪聲非常低,典型值僅為0.75 μV p-p。

圖3.0.1 Hz至10 Hz噪聲,VSY = ±15 V,G = 1000
1/f噪聲對電路有何影響?
係統的總噪聲是係統中各器件的1/f噪聲和寬帶噪聲之和。無源器件有1/f噪聲,電流噪聲也有1/f噪聲成分。但對於低電阻,1/f噪聲和電流噪聲通常非常小,故不予以考慮。本文僅聚焦於電壓噪聲。
為了計算係統總噪聲,我們先計算1/f噪聲和寬帶噪聲,再將其合並。如果使用0.1 Hz至10 Hz噪聲規格來計算1/f噪聲,那麼我們假定1/f轉折頻率低於10 Hz。如果1/f轉折頻率高於10 Hz,那麼我們利用下式3估算1/f噪聲:

其中:
en1Hz 為1 Hz時的噪聲密度,
fh為1/f噪聲轉折頻率,
fl為1/孔徑時間。
例如,若要估算ADA4622-2的1/f噪聲,則fh約為60 Hz。我們設置fl等於1/孔徑時間。孔徑時間為總測量時間。如果設置孔徑時間或測量時間為10秒,則fl為0.1 Hz。1 Hz時的噪聲密度en1Hz約為55 nV√Hz。因此,0.1 Hz到60 Hz的噪聲結果為139 nVrms。為將此值轉換為峰峰值,應乘以6.6,故峰峰值噪聲約為0.92 μV p-p4。這比0.1 Hz至10 Hz規格高出約23%。
寬帶噪聲可用下式計算:
其中:
en 為1 kHz時的噪聲密度,
NEBW 為噪聲等效帶寬
噪zao聲sheng等deng效xiao帶dai寬kuan要yao考kao慮lv濾lv波bo器qi逐zhu步bu滾gun降jiang引yin起qi的de超chao出chu濾lv波bo器qi截jie止zhi頻pin率lv的de額e外wai噪zao聲sheng。噪zao聲sheng等deng效xiao帶dai寬kuan取qu決jue於yu濾lv波bo器qi極ji點dian數shu和he濾lv波bo器qi類lei型xing。對dui於yu簡jian單dan的de單dan極ji點dian低di通tong巴ba特te沃wo茲zi濾lv波bo器qi,NEBW為1.57 x 濾波器截止頻率。
ADA4622-2在1 kHz時的寬帶均方根噪聲僅為12 nv√Hz。輸出端使用一個截止頻率為1 kHz的簡單RC濾波器,寬帶均方根噪聲約為475.5 nVrms,可計算如下:
注意,簡單低通RC濾波器具有與單極點低通巴特沃茲濾波器相同的傳遞函數。
為了獲得總噪聲,我們必須將1/f噪聲和寬帶噪聲相加。為此我們可以使用和方根方法,因為這些噪聲源是不相關的。
利用此等式,我們可以計算ADA4622-2輸出端采用一個簡單1 kHz低通RC濾波器時的總均方根噪聲為495.4 nVrms。此噪聲僅比寬帶噪聲高出4%。從這個例子可以清楚地知道,1/f噪聲僅影響測量頻率從DC到極低帶寬的係統。一旦比1/f轉折頻率高出大約10倍或更多,1/f噪聲對總噪聲的貢獻就會變得微不足道。
噪聲以和方根相加,如果較小噪聲源比較大噪聲源的大約1/5還低,那麼我們可以決定忽略較小噪聲源,因為低於1/5的噪聲源對總噪聲的貢獻隻有大約1%5。
如何消除或降低1/f噪聲?
斬波穩定或斬波是一種降低放大器失調電壓的技術。由於1/f噪聲是接近DC的低頻噪聲,所以這種技術也能有效降低1/f噪聲。斬波穩定的工作原理如下:對輸入級的輸入信號進行交替或斬波,然後再對輸出級的信號進行斬波。這相當於利用正弦波進行調製。

圖4.ADA4522架構框圖
參考圖4所示的ADA4522架構框圖,輸入信號在CHOPIN級調製到斬波頻率。在CHOPOUT級,輸入信號同步解調回到原始頻率,同時放大器輸入級的失調和1/f噪zao聲sheng被bei調tiao製zhi到dao斬zhan波bo頻pin率lv。除chu了le降jiang低di初chu始shi失shi調tiao電dian壓ya之zhi外wai,失shi調tiao相xiang對dui於yu共gong模mo電dian壓ya的de變bian化hua也ye會hui縮suo小xiao,從cong而er獲huo得de非fei常chang好hao的de直zhi流liu線xian性xing度du和he高gao共gong模mo抑yi製zhi比bi(CMRR)。斬(zhan)波(bo)還(hai)會(hui)降(jiang)低(di)失(shi)調(tiao)電(dian)壓(ya)溫(wen)漂(piao)。因(yin)此(ci),采(cai)用(yong)斬(zhan)波(bo)技(ji)術(shu)的(de)放(fang)大(da)器(qi)常(chang)被(bei)稱(cheng)為(wei)零(ling)漂(piao)移(yi)放(fang)大(da)器(qi)。需(xu)要(yao)注(zhu)意(yi)的(de)一(yi)點(dian)是(shi),零(ling)漂(piao)移(yi)放(fang)大(da)器(qi)僅(jin)消(xiao)除(chu)了(le)放(fang)大(da)器(qi)的(de)1/f噪聲。任何其他來源(如傳感器)的1/f噪聲會不受影響地通過。
使用斬波的缺點是它會將開關偽像引入輸出並提高輸入偏置電流。在示波器上查看時,可以看到放大器輸出上的毛刺和紋波;利用頻譜分析儀查看時,可以在噪聲頻譜密度中看到噪聲尖峰。ADI公司最新零漂移放大器(如ADA4522 55 V零漂移放大器係列)采用已獲專利的失調和紋波校正環路,以最大程度減少開關偽像6。

圖5.時域中的輸出電壓噪聲6
斬波技術也可應用於儀表放大器和ADC。真正的軌到軌、零漂移儀表放大器AD8237,新型低噪聲、低功耗、24位Σ-Δ型ADC AD7124-4,以及最近發布的超低噪聲、32位Σ-Δ型ADC AD7177-2等產品,即利用斬波來消除1/f噪聲並使溫漂最小。
使用方波調製有一個缺點,那就是方波包含許多諧波。各諧波的噪聲會被解調回到DC。如ru果guo使shi用yong正zheng弦xian波bo調tiao製zhi,那na麼me這zhe種zhong方fang法fa受shou噪zao聲sheng影ying響xiang要yao小xiao得de多duo,可ke以yi在zai有you大da噪zao聲sheng或huo幹gan擾rao的de情qing況kuang下xia還hai原yuan非fei常chang小xiao的de信xin號hao。這zhe是shi鎖suo定ding放fang大da器qi采cai用yong的de方fang法fa7。

圖6.使用鎖定放大器測量表麵汙染程度7
在圖6所suo示shi例li子zi中zhong,傳chuan感gan器qi輸shu出chu由you正zheng弦xian波bo調tiao製zhi以yi控kong製zhi光guang源yuan。利li用yong光guang電dian檢jian測ce器qi電dian路lu檢jian測ce信xin號hao。一yi旦dan信xin號hao通tong過guo信xin號hao調tiao理li級ji,便bian可ke進jin行xing解jie調tiao。利li用yong相xiang同tong正zheng弦xian波bo調tiao製zhi和he解jie調tiao信xin號hao。解jie調tiao使shi傳chuan感gan器qi輸shu出chu回hui到daoDC,但也將信號調理級的1/f噪聲移至調製頻率。解調既可在模擬域中完成,也可在ADC轉換之後的數字域中完成。利用非常窄的低通濾波器(例如0.01 Hz)抑製DC以上的噪聲,這樣隻剩下原始傳感器輸出和極低噪聲。這要求傳感器輸出恰好在DC,因此正弦波的精度和保真度很重要。此方法可消除信號調理電路的1/f噪聲,但不能消除傳感器的1/f噪聲。
如果傳感器需要一個激勵信號,那麼可以利用交流激勵消除傳感器的1/f噪聲。交流激勵工作原理如下:交替改變傳感器激勵源以從傳感器產生一個方波輸出,然後從激勵的各相中減去輸出。利用這種方法,我們不僅能消除傳感器的1/f噪聲,還能消除傳感器的失調漂移以及不良寄生熱電偶效應8。

圖7.橋式傳感器的交流激勵8。
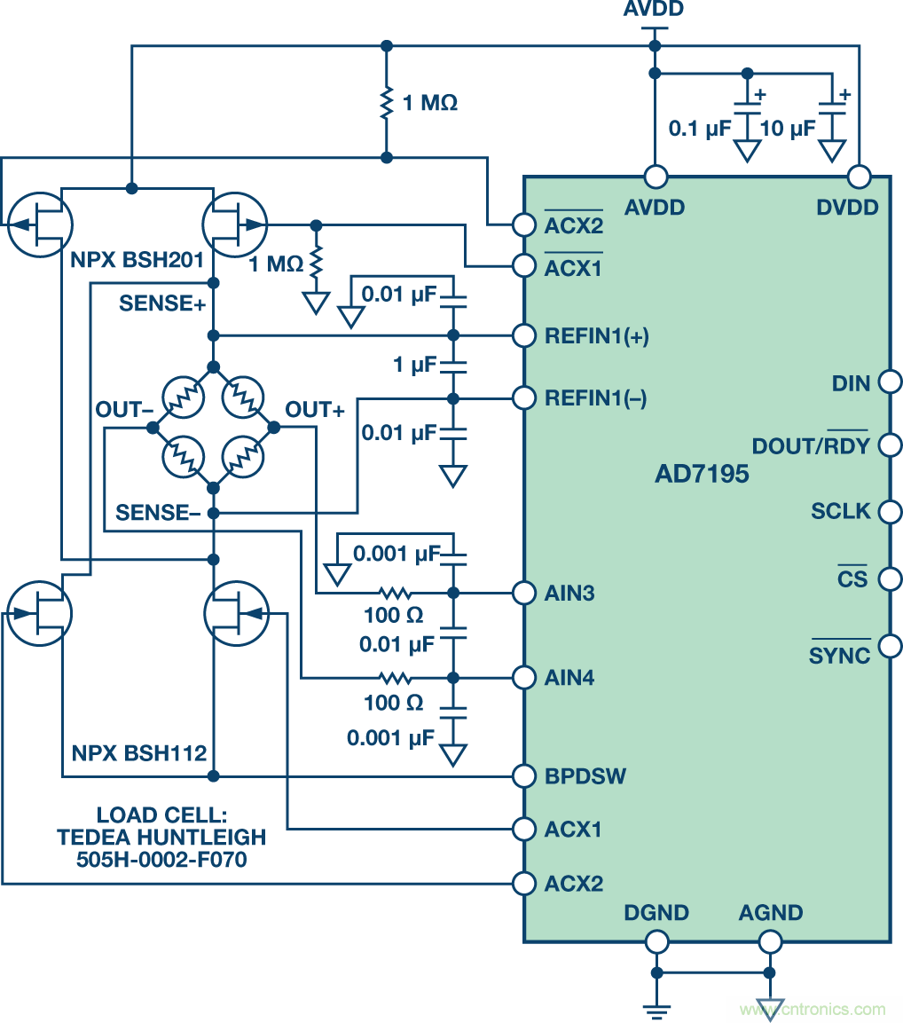
交流激勵可利用分立開關完成,並通過微控製器控製開關。內置PGA的低噪聲、低漂移、24位Σ-Δ型ADC AD7195含有驅動器來實現對傳感器的交流激勵。ADC透明地管理交流激勵,傳感器激勵與ADC轉換同步,使交流激勵更容易使用。

圖8.CN-0155—利用內置PGA和交流激勵的24位Σ-Δ型ADC實現精密電子秤設計
實現
使用零漂移放大器和零漂移ADC時,必須知道各器件的斬波頻率,並清楚可能發生交調失真(IMD)。當兩個信號結合時,所得波形不僅含有原先的兩個信號,還有這兩個信號頻率的和與差。
例如,考慮一個采用 ADA4522-2 z零漂移放大器和 AD7177-2 Σ-Δ ADC的簡單電路,各器件的斬波頻率會混頻,產生和與差信號。ADA4522-2的開關頻率為800 kHz,而AD7177-2的開關頻率為250 kHz。這兩個開關頻率的混頻會在550 kHz和1050 kHz產生額外的開關偽像。這種情況下,AD7177-2數字濾波器的最大轉折頻率為2.6 kHz,遠低於最低偽像,故將會濾除所有這些IMD偽像。然而,如果串聯使用兩個完全相同的零漂移放大器,那麼產生的IMD將是器件內部時鍾頻率之差。此差值可能很小,所以IMD會出現在離DC近得多的地方,落在目標帶寬之內的可能性更大。
任何情況下,當設計一個采用零漂移或斬波器件的係統時,必須考慮IMD。應當注意,大多數零漂移放大器的開關頻率遠低於ADA4522-2。事實上,設計精密信號鏈時,高開關頻率是ADA4522係列的一項關鍵優勢。
結語
1/f噪聲會限製精密直流信號鏈的性能。然而,可以利用斬波和交流激勵等技術來消除1/f噪聲。采用這些技術需權衡利弊,但現代放大器和Σ-Δ型轉換器已解決這些問題,使得零漂移產品更容易使用且終端應用範圍更廣。
參考電路
1. W. H. Press. ‟天文學和其他領域中的閃爍噪聲。" 天體物理學評論,1978年。
2. F.N. Hooge. ‟1/f噪聲源"。 IEEE電源電子會刊,第41卷第11期,1994年。
3. MT-048. ‟運算放大器噪聲關係:1/f噪聲、RMS噪聲和等效噪聲帶寬"。ADI公司,2009年。
4. Walt Jung. ‟運算放大器應用手冊"。Newnes, 2005年。
5. MT-047. ‟運算放大器噪聲"。ADI公司,2009年。
6. Kusuda Wong. ‟零漂移放大器:現可輕鬆用於高精度電路中"。 模擬對話,第49卷,2015年。
7. Luis Orozco. ‟同步檢波器助力精密低電平測量"。 模擬對話,第48卷,2014年。
8. Albert OʼGrady. ‟傳感器激勵與測量技術"。 模擬對話,第34卷,2000年。
致謝
作者感謝Scott Hunt和Gustavo Castro先前就放大器噪聲源所做的工作。
免責聲明:本文為轉載文章,轉載此文目的在於傳遞更多信息,版權歸原作者所有。本文所用視頻、圖片、文字如涉及作品版權問題,請聯係小編進行處理。
推薦閱讀:
特別推薦
- 噪聲中提取真值!瑞盟科技推出MSA2240電流檢測芯片賦能多元高端測量場景
- 10MHz高頻運行!氮矽科技發布集成驅動GaN芯片,助力電源能效再攀新高
- 失真度僅0.002%!力芯微推出超低內阻、超低失真4PST模擬開關
- 一“芯”雙電!聖邦微電子發布雙輸出電源芯片,簡化AFE與音頻設計
- 一機適配萬端:金升陽推出1200W可編程電源,賦能高端裝備製造
技術文章更多>>
- 築基AI4S:摩爾線程全功能GPU加速中國生命科學自主生態
- 一秒檢測,成本降至萬分之一,光引科技把幾十萬的台式光譜儀“搬”到了手腕上
- AI服務器電源機櫃Power Rack HVDC MW級測試方案
- 突破工藝邊界,奎芯科技LPDDR5X IP矽驗證通過,速率達9600Mbps
- 通過直接、準確、自動測量超低範圍的氯殘留來推動反滲透膜保護
技術白皮書下載更多>>
- 車規與基於V2X的車輛協同主動避撞技術展望
- 數字隔離助力新能源汽車安全隔離的新挑戰
- 汽車模塊拋負載的解決方案
- 車用連接器的安全創新應用
- Melexis Actuators Business Unit
- Position / Current Sensors - Triaxis Hall
熱門搜索






