一個簡單6通道電源軌排序解決方案
發布時間:2021-01-02 責任編輯:wenwei
【導讀】duotongdaojiadianheduandianpaixuyijingchengweihenduodianyuanxitongdebibeigongneng。suizhezhexiexitongdefuzadubuduanzengjia,gongchengshibixuzhenduigengjiayanmijincoudejishijishuguigejinxingsheji,bingqiezaifanxiangxuliechuxianshijuyouduandiangongneng,bingqienenggouchulidaliangdedianyuangui。
LM3880/LM3881簡單電源排序器提供一個簡單且精準的方法,來控製這3個獨立電源軌的加電和斷電—然而,根據目前電源係統所具有的複雜度來看,3通道排序也許還是不夠用。所以,對於那些需要對更多電源軌進行排序的係統,你可以將兩個LM3880/LM3881器件級聯在一起,以實現6通道電源排序。在這篇博文中,我將討論一下如何將這些器件級聯在一起,實現所需應用。
針對3通道排序的單個LM3880
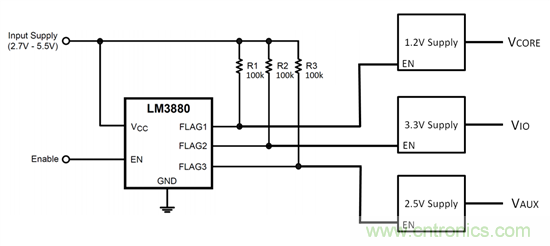
LM3880通常用於3個ge電dian源yuan的de加jia電dian和he斷duan電dian排pai序xu,並bing且qie在zai寬kuan溫wen度du範fan圍wei內nei,借jie助zhu精jing密mi時shi序xu功gong能neng來lai提ti供gong一yi個ge非fei常chang簡jian單dan的de解jie決jue方fang案an。這zhe一yi點dian在zai斷duan電dian過guo程cheng中zhong需xu要yao反fan向xiang序xu列lie時shi特te別bie重zhong要yao;這種情況會出現在很多微處理器和現場可編程門陣列 (FPGA) 中。圖1顯示了一個LM3880使用示例;在加電和斷電期間,需要以正確加電序列,按照順序對一個FPGA的VCORE, VIO 和 VAUX 加電。

圖1:使用LM3880時的3通道電源排序
圖2顯示的是加電和斷電期間的時序圖。在這個示例中,3個FPGA電源將被啟用,從VCORE 開始,每隔30ms的時間;斷電時,順序相反,從VAUX開始。而工程師們常常忽略的是,為了防止雜散電流路徑的出現,比如說流經一個FPGA的內部P-N結,反向斷電順序與加電順序同樣重要。因此,正確排序將增加終端產品的使用壽命,並且提升產品可靠性。

圖2: 3通道時序圖
針對6通道排序的2個LM3880
對於需要的電源軌多於3個應用該怎麼辦呢?有沒有一個簡單的方法對這些係統進行排序呢?謝天謝地,還真有!你可以將2個LM3880集成電路 (IC) 級聯在一起,以實現6通道加電和斷電排序,除此之外,隻需要一個外部AND門和OR門。圖3顯示的是這一應用的經簡化示例,其中的上拉電阻器被省略掉了。

圖3:使用2個LM3880時的6通道電源排序
這個級聯係統配置是如何工作的?
加電時,OR門確保1號LM3880被EN上升邊緣觸發,而且電源軌A、B和C開始按順序加電。AND門確保2號LM3880在它收到一個EN信號,並且電源軌C被觸發之前不會被觸發。
斷電時,AND門確保2號LM3880可以偵測到EN下降邊緣,並且電源軌F、E和D按順序斷電。OR門確保第一排序器在D已經下降前不會偵測到EN下降邊緣。
針對級聯係統配置的主要設計注意事項
在選定AND門和OR門時,以下是一些主要注意事項:
● AND門和OR門輸出的擺幅範圍應該足夠大,這樣的話,LM3880的EN閥值可以在上升和下降邊緣上觸發。
● 對於兩個LM3880 IC,以及AND門和OR門來說,最好使用同樣電源。
● LM3880 IC的標誌輸出必須能夠觸發上升和下降邊緣上的AND門和OR門輸入。這意味著,在選定AND門和OR門時,你必須考慮他們的輸入閥值,以及它們所具有的任何遲滯,並且確保LM3880標誌輸出的邏輯電平能夠觸發邏輯門的輸入閥值。
正是由於我在上文中提到的原因,LM3880簡單電源排序器提供易於使用且準確的解決方案,實現多達6個電源軌的排序。考慮到當前非常嚴密緊湊的時序要求,以及對於反向斷電排序的需要,不會有比這個解決方案更簡單的解決方案了。
免責聲明:本文為轉載文章,轉載此文目的在於傳遞更多信息,版權歸原作者所有。本文所用視頻、圖片、文字如涉及作品版權問題,請聯係小編進行處理。
推薦閱讀:
特別推薦
- 噪聲中提取真值!瑞盟科技推出MSA2240電流檢測芯片賦能多元高端測量場景
- 10MHz高頻運行!氮矽科技發布集成驅動GaN芯片,助力電源能效再攀新高
- 失真度僅0.002%!力芯微推出超低內阻、超低失真4PST模擬開關
- 一“芯”雙電!聖邦微電子發布雙輸出電源芯片,簡化AFE與音頻設計
- 一機適配萬端:金升陽推出1200W可編程電源,賦能高端裝備製造
技術文章更多>>
- 貿澤EIT係列新一期,探索AI如何重塑日常科技與用戶體驗
- 算力爆發遇上電源革新,大聯大世平集團攜手晶豐明源線上研討會解鎖應用落地
- 創新不止,創芯不已:第六屆ICDIA創芯展8月南京盛大啟幕!
- AI時代,為什麼存儲基礎設施的可靠性決定數據中心的經濟效益
- 矽典微ONELAB開發係列:為毫米波算法開發者打造的全棧工具鏈
技術白皮書下載更多>>
- 車規與基於V2X的車輛協同主動避撞技術展望
- 數字隔離助力新能源汽車安全隔離的新挑戰
- 汽車模塊拋負載的解決方案
- 車用連接器的安全創新應用
- Melexis Actuators Business Unit
- Position / Current Sensors - Triaxis Hall
熱門搜索
微波功率管
微波開關
微波連接器
微波器件
微波三極管
微波振蕩器
微電機
微調電容
微動開關
微蜂窩
位置傳感器
溫度保險絲
溫度傳感器
溫控開關
溫控可控矽
聞泰
穩壓電源
穩壓二極管
穩壓管
無焊端子
無線充電
無線監控
無源濾波器
五金工具
物聯網
顯示模塊
顯微鏡結構
線圈
線繞電位器
線繞電阻




