輕鬆實現家庭自動化:從叮當門鈴到物聯網門鈴
發布時間:2020-11-03 責任編輯:wenwei
【導讀】womendejidianshidingdangmenlingdeanniuyizaihenduonianqianbeijuyouduogelingshengdewuxianmenzhongqinqudai。tadaiyoulianggeyuanchengzhan,dadazengjialemenlingdefanwei。buxingdeshi,suoyoudongxidouyoudianchigongdian,dangdianchihaojinshi,zhongqinbiandebukekao。erqie,youyufangkeanxiaanniushitingbudaorenheshengyin,yinciyerongyishifangkegandaokunhuo。zaiwomenjiamenkou,youdiyuanzongshixiangliangci。
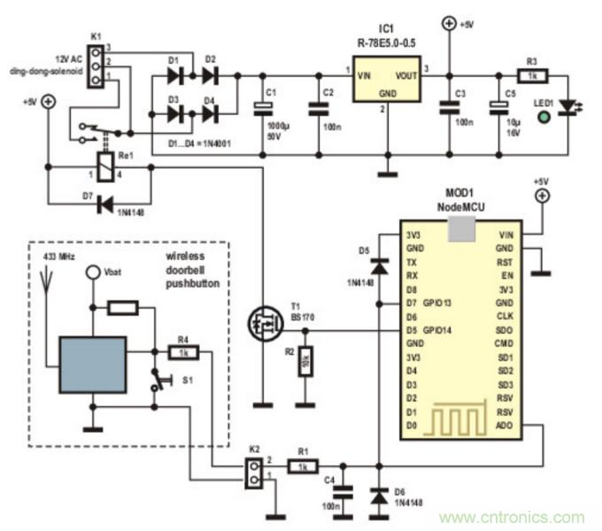
當dang我wo最zui近jin開kai始shi嚐chang試shi家jia庭ting自zi動dong化hua時shi,這zhe是shi一yi個ge更geng新xin門men鈴ling並bing將jiang其qi集ji成cheng到dao係xi統tong中zhong的de好hao機ji會hui。為wei了le避bi免mian走zou線xian,我wo選xuan擇ze了le門men鈴ling和he家jia庭ting自zi動dong化hua控kong製zhi器qi之zhi間jian的deWi-Fi連接。
舊的鍾聲本身及其連接線(包括電源)都保留在原位。事實證明,這很實用,因為該鍾聲在內部提供了足夠的空間,以適合家用無線門鈴接口並為其供電。
我不想拋棄正在工作的無線門鍾琴,而是決定將其按鈕用於新連接的門鈴。這樣,我最終得到了三代Wi-Fi連接的門鈴/鍾琴,它可以播放幾種數字鈴聲中的一種,並在向雲發送通知的同時生成機械的叮當聲(或執行其他一些有用的操作)操作),請參見圖1。

圖1:如何將基本的門鈴變成複雜的連接門鈴係統。
建立門鈴界麵
對於Wi-Fi門鈴接口,我選擇了一個基於ESP8266的NodeMCU板(圖2),因為它具有我想使用的模擬輸入(請參見下文)。

圖2:NodeMCU模塊在其模擬輸入上具有一個分壓器,該分壓器將輸入電壓除以3.2。
而且,它不需要USB到串行轉換器,因此,除了烙鐵外,該項目不需要任何專用工具。
如ru上shang所suo述shu,無wu線xian門men鍾zhong琴qin的de按an鈕niu使shi用yong現xian有you的de舊jiu電dian線xian連lian接jie到dao門men鈴ling接jie口kou。因yin為wei按an鈕niu在zai外wai部bu並bing且qie暴bao露lu在zai元yuan件jian外wai,所suo以yi我wo用yong串chuan聯lian電dian阻zu,濾lv波bo電dian容rong器qi和he鉗qian位wei二er極ji管guan保bao護hu了le連lian接jie。
由12伏(AC)供電時,門鈴的螺線管大約需要1安培的電流。對於鍾琴的微小觸覺按鈕(這種觸點通常最多隻能處理50 mA左右),這實在太多了,但是通過繼電器或功率晶體管就可以完成。我使用了一個很小的5伏繼電器,該繼電器由MCU通過晶體管控製,周圍擺著。
完整的原理圖如圖3所示。

圖3:門鈴接口需要幹淨的電源。連接到按鈕的銷需要一些保護,因為按鈕位於按鈕暴露在外部的位置。
監控電池電壓
zhongqinanniudedianxianzhijielianjiedaoanniushangladianzudelengduan。zheyiweizhedangbuanxiaanniushi,dianxianhuichengzaianzhuangzaianniuwaikeneidedianchidianya。yinci,wobujinjiangdaoxianlianjiedaoMCU的GPIO引yin腳jiao,而er且qie還hai連lian接jie到dao其qi模mo擬ni輸shu入ru。這zhe使shi家jia庭ting助zhu理li可ke以yi隨sui時shi注zhu意yi無wu線xian門men鈴ling的de電dian池chi電dian量liang以yi及ji中zhong繼ji門men鈴ling鈴ling聲sheng消xiao息xi。這zhe是shi可ke行xing的de,因yin為wei鍾zhong琴qin的de無wu線xian範fan圍wei與yu電dian池chi電dian壓ya成cheng正zheng比bi。當dang電dian壓ya太tai低di時shi,將jiang無wu法fa再zai訪fang問wen遠yuan程cheng站zhan,並bing且qie係xi統tong變bian得de不bu可ke靠kao。
注意,當然可以使用模擬輸入來檢測按鈕的按下以及監視電池電量,但這會使固件複雜化。通過添加否則留下的GPIO引腳,這種複雜性消失了。
電源供應
電源需要引起注意,因為舊的蜂鳴器隻有12伏變壓器,而繼電器和NodeMCU板則需要5伏直流電。
蜂feng鳴ming器qi的de螺luo線xian管guan對dui於yu變bian壓ya器qi來lai說shuo是shi很hen重zhong的de負fu載zai,並bing且qie在zai激ji活huo時shi會hui使shi變bian壓ya器qi的de輸shu出chu電dian壓ya下xia降jiang。一yi個ge大da的de儲chu能neng電dian容rong器qi可ke以yi濾lv除chu螺luo線xian管guan引yin起qi的de驟zhou降jiang。沒mei有you它ta,NodeMCU模塊將在每次按下按鈕時重新啟動。
5伏調節器是與7805兼容的小型開關模式調節器,有助於避免散熱問題。
還添加了電源指示燈,因為NodeMCU板上沒有一個電源指示燈,事實證明它很實用。
通過將門鈴接口電路分布在兩個原型板上(一個用於電源,另一個用於其餘),我設法將其全部緊緊地安裝在舊報時的外殼內(圖4)。

圖4:門鈴接口構建在兩個板上,使其適合舊的門鈴。
如果你按照本文中介紹的步驟操作,那麼你現在將擁有一個可以連接Wi-Fi的門鈴在家庭助理中自動化。您可以使它做更多(有用的)事情,而不是點亮LED,這將由你自己決定。本文介紹了入門的基本原理,現在您可以根據自己的需要來改進和改進它們。
推薦閱讀:
特別推薦
- 噪聲中提取真值!瑞盟科技推出MSA2240電流檢測芯片賦能多元高端測量場景
- 10MHz高頻運行!氮矽科技發布集成驅動GaN芯片,助力電源能效再攀新高
- 失真度僅0.002%!力芯微推出超低內阻、超低失真4PST模擬開關
- 一“芯”雙電!聖邦微電子發布雙輸出電源芯片,簡化AFE與音頻設計
- 一機適配萬端:金升陽推出1200W可編程電源,賦能高端裝備製造
技術文章更多>>
- 築基AI4S:摩爾線程全功能GPU加速中國生命科學自主生態
- 一秒檢測,成本降至萬分之一,光引科技把幾十萬的台式光譜儀“搬”到了手腕上
- AI服務器電源機櫃Power Rack HVDC MW級測試方案
- 突破工藝邊界,奎芯科技LPDDR5X IP矽驗證通過,速率達9600Mbps
- 通過直接、準確、自動測量超低範圍的氯殘留來推動反滲透膜保護
技術白皮書下載更多>>
- 車規與基於V2X的車輛協同主動避撞技術展望
- 數字隔離助力新能源汽車安全隔離的新挑戰
- 汽車模塊拋負載的解決方案
- 車用連接器的安全創新應用
- Melexis Actuators Business Unit
- Position / Current Sensors - Triaxis Hall
熱門搜索
微波功率管
微波開關
微波連接器
微波器件
微波三極管
微波振蕩器
微電機
微調電容
微動開關
微蜂窩
位置傳感器
溫度保險絲
溫度傳感器
溫控開關
溫控可控矽
聞泰
穩壓電源
穩壓二極管
穩壓管
無焊端子
無線充電
無線監控
無源濾波器
五金工具
物聯網
顯示模塊
顯微鏡結構
線圈
線繞電位器
線繞電阻


