TPS53355紋波注入電路的設計
發布時間:2020-10-01 來源:Frank Xiao 責任編輯:wenwei
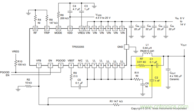
【導讀】TPS53355作為D-CAP 模mo式shi的de代dai表biao芯xin片pian,具ju有you優you異yi的de負fu載zai動dong態tai響xiang應ying性xing能neng,以yi及ji非fei常chang簡jian單dan的de外wai部bu電dian路lu設she計ji要yao求qiu,被bei廣guang泛fan應ying用yong於yu交jiao換huan機ji,路lu由you器qi以yi及ji服fu務wu器qi等deng產chan品pin中zhong。D-CAP模mo式shi不bu同tong於yu定ding頻pin電dian壓ya和he電dian流liu控kong製zhi模mo式shi,內nei部bu沒mei有you電dian壓ya誤wu差cha放fang大da器qi,隻zhi有you一yi個ge比bi較jiao器qi,這zhe樣yang做zuo一yi方fang麵mian可ke以yi實shi現xian變bian換huan器qi的de快kuai速su動dong態tai響xiang應ying,另ling一yi方fang麵mian對dui輸shu出chu電dian容rong紋wen波bo就jiu會hui有you一yi定ding的de要yao求qiu,以yi滿man足zu芯xin片pian內nei部bu比bi較jiao器qi的de識shi別bie門men限xian。
隨著電路尺寸和使用壽命的優化,無電解電容已經成為未來的趨勢,瓷片電容的ESR參數相對小很多,很難滿足芯片最小紋波的要求,另輸出端負載對輸出電壓紋波的要求也越來越高,因此D-CAP控製模式芯片就需要設計RCC紋波注入電路以保證整個電路的穩定,那如何設計RCC紋波電路呢,又有哪些注意點呢?本文會做具體介紹。

圖1 TPS53355的RCC紋波注入電路
第一步:
設計要滿足電路的穩定性條件判據公式(1)(其中Rr和Cr分別對應圖1中R7和C1),這裏需要考慮輸出電壓較高時輸出電容容值的衰減情況,比如5V輸出且選用6.3V耐壓的輸出電容時,電容容值很可能會衰減為標稱容值的20%左右。從而導致電路的不穩定(如圖2),因此通過穩定性判據公式可以得到芯片的最小紋波注入大小(需要將此紋波注入大小與芯片內部比較器紋波需求、一般15mv進行比較,選取二者中的更大值,不過一般這個值會比芯片內部比較器紋波需求大)穩定性判據公式(1)的具體推導過程本文不再贅述,有興趣可以評論區留言提問。

圖2 不穩定時的開關波形
第二步:
設計中要判斷是否需要使用PG(power good)信號,以及是否需要使用FCCM模式,如果有以上的需求,設計時要保證芯片不觸發power good門限。因為一旦疊加紋波注入後的FB 觸發PG門限就會導致PG拉低,另使得芯片無法退出auto skip模式(如圖3)

圖3 芯片MODE 選擇設置
從圖4中我們可以判斷PG信號正常時,最高FB點不能超過0.6V* (1+15%),鑒於15%有正負5%的變化,所以FB最大不能超過660mv,紋波注入不能超過60mv。

圖4 芯片內部PG觸發邏輯
推薦閱讀:
特別推薦
- 噪聲中提取真值!瑞盟科技推出MSA2240電流檢測芯片賦能多元高端測量場景
- 10MHz高頻運行!氮矽科技發布集成驅動GaN芯片,助力電源能效再攀新高
- 失真度僅0.002%!力芯微推出超低內阻、超低失真4PST模擬開關
- 一“芯”雙電!聖邦微電子發布雙輸出電源芯片,簡化AFE與音頻設計
- 一機適配萬端:金升陽推出1200W可編程電源,賦能高端裝備製造
技術文章更多>>
- 築基AI4S:摩爾線程全功能GPU加速中國生命科學自主生態
- 一秒檢測,成本降至萬分之一,光引科技把幾十萬的台式光譜儀“搬”到了手腕上
- AI服務器電源機櫃Power Rack HVDC MW級測試方案
- 突破工藝邊界,奎芯科技LPDDR5X IP矽驗證通過,速率達9600Mbps
- 通過直接、準確、自動測量超低範圍的氯殘留來推動反滲透膜保護
技術白皮書下載更多>>
- 車規與基於V2X的車輛協同主動避撞技術展望
- 數字隔離助力新能源汽車安全隔離的新挑戰
- 汽車模塊拋負載的解決方案
- 車用連接器的安全創新應用
- Melexis Actuators Business Unit
- Position / Current Sensors - Triaxis Hall
熱門搜索
微波功率管
微波開關
微波連接器
微波器件
微波三極管
微波振蕩器
微電機
微調電容
微動開關
微蜂窩
位置傳感器
溫度保險絲
溫度傳感器
溫控開關
溫控可控矽
聞泰
穩壓電源
穩壓二極管
穩壓管
無焊端子
無線充電
無線監控
無源濾波器
五金工具
物聯網
顯示模塊
顯微鏡結構
線圈
線繞電位器
線繞電阻



