電池的電化學阻抗譜(EIS)
發布時間:2020-05-19 來源:ADI 責任編輯:wenwei
【導讀】圖1所示的電路是電化學阻抗譜(EIS)測量係統,用於表征鋰離子(Li-Ion)和其他類型的電池。EIS是shi一yi種zhong用yong於yu檢jian測ce電dian化hua學xue係xi統tong內nei部bu發fa生sheng的de過guo程cheng的de安an全quan擾rao動dong技ji術shu。該gai係xi統tong測ce量liang電dian池chi在zai一yi定ding頻pin率lv範fan圍wei內nei的de阻zu抗kang。這zhe些xie數shu據ju可ke以yi確que定ding電dian池chi的de運yun行xing狀zhuang態tai(SOH)和充電狀態(SOC)。該係統采用超低功耗模擬前端(AFE),旨在激勵和測量電池的電流、電壓或阻抗響應。
電路功能與優勢
圖1所示的電路是電化學阻抗譜(EIS)測量係統,用於表征鋰離子(Li-Ion)和其他類型的電池。EIS是shi一yi種zhong用yong於yu檢jian測ce電dian化hua學xue係xi統tong內nei部bu發fa生sheng的de過guo程cheng的de安an全quan擾rao動dong技ji術shu。該gai係xi統tong測ce量liang電dian池chi在zai一yi定ding頻pin率lv範fan圍wei內nei的de阻zu抗kang。這zhe些xie數shu據ju可ke以yi確que定ding電dian池chi的de運yun行xing狀zhuang態tai(SOH)和充電狀態(SOC)。該係統采用超低功耗模擬前端(AFE),旨在激勵和測量電池的電流、電壓或阻抗響應。
老化會導致電池性能下降和電池化學成分發生不可逆變化。阻抗隨容量的下降而呈線性增加。使用EIS監視電池阻抗的增加可以確定SOH以及電池是否需要更換,從而減少係統停機時間和維護成本。
電(dian)池(chi)需(xu)要(yao)激(ji)勵(li)電(dian)流(liu),而(er)不(bu)是(shi)電(dian)壓(ya),而(er)且(qie)阻(zu)抗(kang)值(zhi)在(zai)毫(hao)歐(ou)姆(mu)範(fan)圍(wei)內(nei)很(hen)小(xiao)。該(gai)係(xi)統(tong)包(bao)括(kuo)向(xiang)電(dian)池(chi)注(zhu)入(ru)電(dian)流(liu)的(de)必(bi)要(yao)電(dian)路(lu),並(bing)允(yun)許(xu)校(xiao)準(zhun)和(he)檢(jian)測(ce)電(dian)池(chi)中(zhong)的(de)小(xiao)阻(zu)抗(kang)。

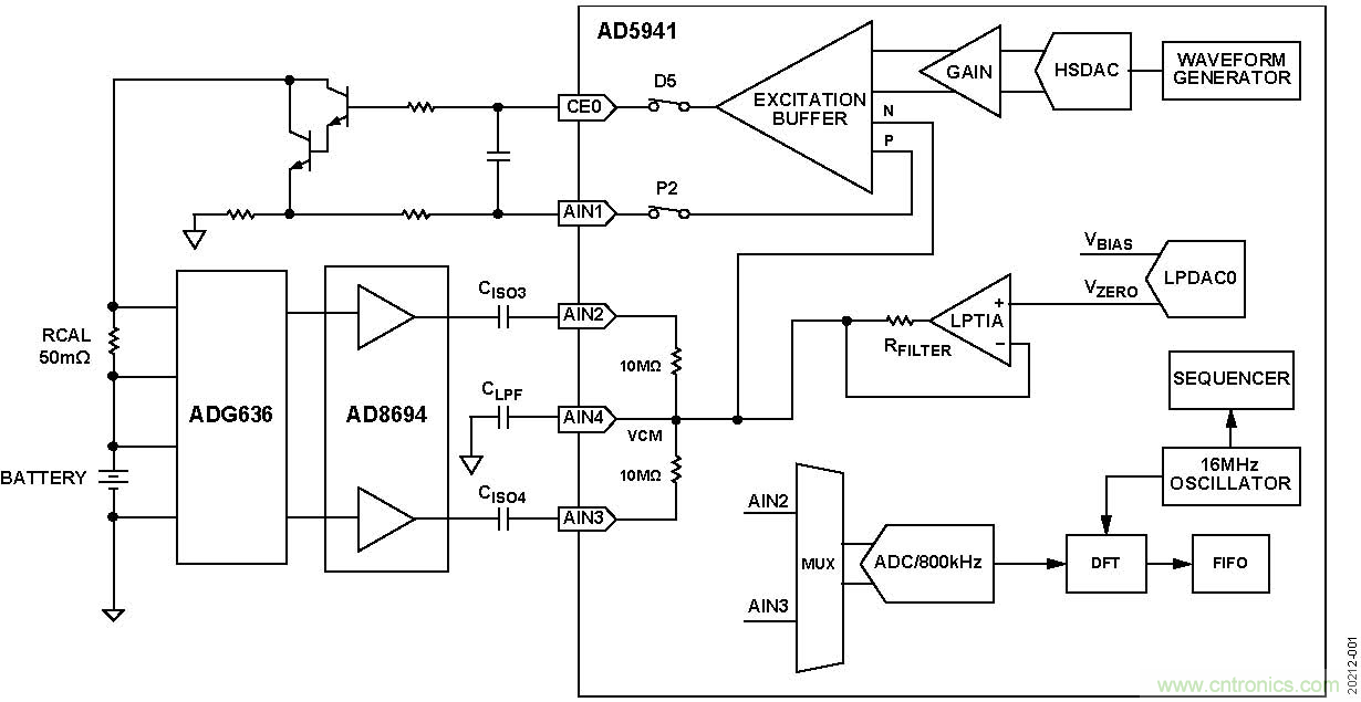
圖1.簡化電路功能框圖
電路描述
電池EIS理論
電池是非線性係統;因此,檢測電池I-V曲線的一個小樣本,使係統呈現偽線性行為。在偽線性係統中,正弦輸入產生的正弦輸出頻率完全相同,但相位和振幅發生了偏移。在EIS中,向電池應用交流激勵信號以獲得數據。
EIS中的信息常用奈奎斯特圖表示,但也可以使用波特圖顯示(本電路筆記側重常見格式)。在奈奎斯特圖中,使用阻抗的負虛分量(y軸)與阻抗的實分量(x軸)作圖。奈奎斯特圖的不同區域對應於電池中發生的各種化學和物理過程(見圖2)。

圖2:電池的奈奎斯特圖顯示與電化學過程相對應的不同區域
這些過程使用電阻、電容和一種稱為Warburg電阻的元件來建模,Warburg電阻用字母W表示(在等效電路模型(ECM)部分有更詳細的描述)。沒有簡單的電子元件來表示Warburg擴散電阻。
等效電路模型(ECM)
等效電路模型(ECM)使用簡單的電子電路(電阻和電容)來lai模mo擬ni電dian化hua學xue過guo程cheng。該gai模mo型xing用yong一yi個ge簡jian單dan的de電dian路lu來lai表biao示shi一yi個ge複fu雜za的de過guo程cheng,以yi幫bang助zhu分fen析xi和he簡jian化hua計ji算suan。這zhe些xie模mo型xing基ji於yu從cong測ce試shi電dian池chi中zhong收shou集ji的de數shu據ju。對dui電dian池chi的de奈nai奎kui斯si特te圖tu進jin行xing表biao征zheng後hou,可ke以yi開kai發fa一yi種zhongECM。大多數商業EIS軟件都包含一個選項,用於創建一個特定的、獨特的等效電路模型,以更接近由任何特定電池生成的奈奎斯特圖的形狀。在創建電池模型時,有四個常見參數表示電池的化學性質。
電解(歐姆)電阻—RS
RS的特性如下:
•對應於電池中電解質的電阻
•在進行測試時受電極和所用導線長度的影響
•隨電池的老化而增加
•當頻率>1 kHz時占主導
雙層電容—CDL
CDL的特性如下:
•發生在電極和電解質之間
•由圍繞電極的兩層平行的相反電荷組成
•在1 Hz至1 kHz頻率範圍內占主導
電荷轉移電阻—RCT
•電阻是在電子從一種狀態轉移到另一種狀態,即從固體(電極)轉移到液體(電解質)的過程中發生的
•隨電池的溫度和充電狀態而改變
•在1 Hz至1 kHz頻率範圍內占主導
Warburg(擴散)電阻—W
•表示對質量轉移即擴散控製的阻力
•典型地表現45°相移
•當頻率<1 Hz時占主導
表1提供了每個ECM組件的符號和表達式。
表1.ECM組件

構建電池ECM
建立等效電路模型(ECM)的過程通常以經驗為基礎,需要使用各種等效電路模型進行實驗,直到模型與測量的奈奎斯特圖匹配。
下麵幾節將介紹如何創建一個典型的電池模型。
Randel電路模型歐姆和電荷轉移效應
Randel電路是最常見的ECM。Randel電路包括電解質電阻(RS)、雙層電容(CDL)和電荷轉移電阻(RCT)。雙層電容與電荷轉移電阻平行,形成半圓模擬形狀。
簡化的Randel電路不僅是一個有用的基本模型,而且是其他更複雜模型的起點。

圖3.Randel電路

圖4.產生奈奎斯特圖的簡化Randel電路圖
簡化Randel電路的奈奎斯特圖始終是一個半圓。電解質電阻(RS)是通過讀取電池特性的高頻截點處的實軸值來確定的,即線穿過圖左側的x軸處就是高頻區。在圖4中,電解質電阻(RS)是接近奈奎斯特圖起源的截點,為30Ω。另一(低頻)截點的實軸值是電荷轉移電阻(RCT)和電解質電阻(本例為270 Ω)的和。因此,半圓的直徑等於電荷轉移電阻(RCT)。
Warburg電路模型—擴散效應
對Warburg電阻建模時,將組件W與RCT串聯添加(見圖5)。Warburg電阻的增加產生了45°線,在圖的低頻區很明顯。

圖5.Warburg電路模型—擴散效應

圖6.具有擴散效應的ECM
組合Randel和Warburg電路模型
有些電池描繪兩個半圓形。第一個半圓對應固體電解質界麵(SEI)。SEI的生長是由電解質的不可逆電化學分解引起的。如果是鋰離子電池,SEI則隨著電池的老化在負極處形成。這種分解的產物在電極表麵形成一層固體。
形成初始SEI層後,電解質分子無法通過SEI到達活性材料表麵,與鋰離子和電子發生反應,從而抑製了SEI的進一步生長。
將兩個Randel電路組合起來,為這種奈奎斯特圖建模。電阻(RSEI)針對SEI的電阻建模。

圖7.兩個Randel電路

圖8.修改的Randel電路模型;奈奎斯特圖是一個具有明顯SEI的鋰離子電池
使用AD5941的電池阻抗解決方案
AD5941阻抗和電化學前端是EIS測量係統的核心。AD5941由一個低帶寬環路、一個高帶寬環路、一個高精度模數轉換器(ADC)和一個可編程開關矩陣組成。
低帶寬環路由低功耗、雙輸出數模轉換器(DAC)和低功率跨阻抗放大器(TIA)組成,前者可產生VZERO和VBIAS,,後者可將輸入電流轉換為電壓。
低帶寬環路用於低帶寬信號,其中激勵信號的頻率低於200 Hz,例如電池阻抗測量。
高帶寬環路用於EIS測量。高帶寬環路包括一個高速DAC,用於在進行阻抗測量時產生交流激勵信號。高帶寬環路有一個高速TIA,用於將高達200 kHz的高帶寬電流信號轉換為可由ADC測量的電壓。
開關矩陣是一係列可編程開關,允許將外部引腳連接到高速DAC激勵放大器和高速TIA反相輸入端。開關矩陣提供了一個接口,用於將外部校準電阻連接到測量係統。開關矩陣還提供電極連接的靈活性。
電池的阻抗通常在毫歐姆範圍內,需要一個類似值的校準電阻RCAL。此電路中的50 mΩ RCAL太小,AD5941無法直接測量。由於RCAL較小,外部增益級使用AD8694來放大接收信號。AD8694具有超低噪聲性能以及低偏置和漏電流參數,這對EIS應用至關重要。此外,在RCAL和實際電池上共用一個放大器有助於補償電纜、交流耦合電容和放大器產生的誤差。
激勵信號
AD5941使用其波形發生器、高速DAC(HSDAC)和激勵放大器來產生正弦波激勵信號。頻率可編程,範圍為0.015 mHz至200 kHz。信號通過CE0引腳和外部達林頓對晶體管配置應用於電池,如圖9所示。需要電流放大器,因為激勵緩衝器所能產生的電流上限為3 mA。典型電池需要高達50 mA。

圖9.達林頓晶體管對
測量電壓
有兩個電壓測量階段。首先,測量RCAL上的壓降。其次,測量電池電壓。每個組件上的壓降在微伏的範圍內很小(μV)。因此,測得的電壓通過一個外部增益級發送。增益放大器AD8694的輸出通過引腳AIN2和引腳AIN3直接發送到至AD5941芯片上的ADC。通過利用離散傅裏葉變換(DFT)硬件加速度計,對ADC數據執行DFT,其中實數和虛數計算並存儲在數據FIFO中,用於RCAL電壓測量和電池電壓測量。ADG636對電池和RCAL進行多路複用,輸出至AD8694增益級。
需要ADG636開關的超低電荷注入和小漏電流來消除AD5941輸入引腳上的寄生電容。由於AIN2和AIN3引腳均用於RCAL測量和電池測量,阻抗測量的信號路徑是成比例的。
計算未知阻抗(ZUNKNOWN)
EIS采用比例式測量法。為了測量未知阻抗(ZUNKNOWN),在已知電阻RCAL上施加交流電流信號,並測量響應電壓VRCAL。然後在未知阻抗ZUNKNOWN上施加相同的信號,並測量響應電壓VZUNKNOWN。對響應電壓執行離散傅裏葉變換,確定每次測量的實值和虛值。可使用下式計算未知阻抗:


圖10.EIS測量圖
電路評估與測試
下節概述CN-0510電路設計的測試程序和結果的收集。有關硬件和軟件設置的完整詳細信息,請參閱CN-0510用戶指南。
設備要求
•帶USB端口和Windows® 7或更高版本的PC。
•EVAL-AD5941BATZ電路板。
•EVAL-ADICUP3029開發板。
•CN-0510參考軟件
•USB A型轉micro USB電纜
•連接抓取器/鱷魚夾的Bayonet Neill–Concelman (BNC)連接器
•電池(待測器件,DUT)

圖11.參考設計板
開始使用
1.通過Arduino接頭將EVAL-AD5941BATZ連接到EVAL-ADICUP3029。
2.插入BNC,連接F+、F、S+、S上的電纜。
3.通過將micro USB電纜連接到EVAL-ADICUP3029上的P10為開發板供電,並將USB電纜的另一端插入您的電腦。
a.在連接電池之前,確保開發板通電,以避免短路。
4.從GitHub下載示例固件。
analog.com wiki網站上提供了下載說明。
5.將嵌入式軟件配置為應用所需的參數。
a.使用AD5940BATStructInit(void)函數。(示例如下。)

圖12.固件配置
a.使用建議的交互式開發環境(IDE)構建代碼並將代碼下載到EVAL-ADICUP3029目標板。有關安裝詳細信息,請參閱AD5940用戶指南。
6.按照圖13所示連接電池。將F+和S+引線連接到電池的正極,將S-和F-連接到電池的負極。
7.按EVAL-ADICUP3029上的3029-RESET按鈕。

圖13.完整EIS電池係統
電池測試和結果
1.使用程序(如RealTerm)打開串行終端。
2.將波特率配置為230,400。
a.選擇EVAL-ADICUP3029連接到的COM端口。
3.測量結果通過UART流式傳輸,並可以保存到文件中進行分析。
請注意,在程序開始時執行一次校準功能。如果激勵頻率較低,則至少需要4個周期才能捕獲波形。要測量0.1 Hz,需要40秒以上才能完成。
請注意,硬件針對1 Hz以上的頻率進行優化。低於此值的測量值由於外部放大器的1/f噪聲而更加嘈雜。

圖14.顯示在終端程序中的結果
圖15顯示使用EVAL-AD5941BATZ測量示例鋰離子電池的奈奎斯特圖。

圖15.奈奎斯特圖(掃描1.11 Hz至50 kHz)
推薦閱讀:
特別推薦
- 噪聲中提取真值!瑞盟科技推出MSA2240電流檢測芯片賦能多元高端測量場景
- 10MHz高頻運行!氮矽科技發布集成驅動GaN芯片,助力電源能效再攀新高
- 失真度僅0.002%!力芯微推出超低內阻、超低失真4PST模擬開關
- 一“芯”雙電!聖邦微電子發布雙輸出電源芯片,簡化AFE與音頻設計
- 一機適配萬端:金升陽推出1200W可編程電源,賦能高端裝備製造
技術文章更多>>
- 貿澤EIT係列新一期,探索AI如何重塑日常科技與用戶體驗
- 算力爆發遇上電源革新,大聯大世平集團攜手晶豐明源線上研討會解鎖應用落地
- 創新不止,創芯不已:第六屆ICDIA創芯展8月南京盛大啟幕!
- AI時代,為什麼存儲基礎設施的可靠性決定數據中心的經濟效益
- 築基AI4S:摩爾線程全功能GPU加速中國生命科學自主生態
技術白皮書下載更多>>
- 車規與基於V2X的車輛協同主動避撞技術展望
- 數字隔離助力新能源汽車安全隔離的新挑戰
- 汽車模塊拋負載的解決方案
- 車用連接器的安全創新應用
- Melexis Actuators Business Unit
- Position / Current Sensors - Triaxis Hall
熱門搜索
微波功率管
微波開關
微波連接器
微波器件
微波三極管
微波振蕩器
微電機
微調電容
微動開關
微蜂窩
位置傳感器
溫度保險絲
溫度傳感器
溫控開關
溫控可控矽
聞泰
穩壓電源
穩壓二極管
穩壓管
無焊端子
無線充電
無線監控
無源濾波器
五金工具
物聯網
顯示模塊
顯微鏡結構
線圈
線繞電位器
線繞電阻



