提高極低壓差穩壓器輸出電流,實現均勻散熱的並聯設計
發布時間:2020-03-03 來源:作者: Zhu Molly,Fei Guo,ADI公司 責任編輯:wenwei
【導讀】每mei一yi代dai新xin的de計ji算suan係xi統tong總zong是shi比bi上shang一yi代dai產chan品pin要yao求qiu更geng高gao的de總zong功gong率lv和he更geng低di的de電dian源yuan電dian壓ya,從cong而er使shi電dian源yuan設she計ji人ren員yuan麵mian臨lin在zai更geng小xiao麵mian積ji上shang保bao持chi更geng高gao輸shu出chu電dian流liu的de難nan題ti。在zai高gao功gong率lv密mi度du和he低di輸shu出chu電dian壓ya條tiao件jian下xia,散san熱re問wen題ti上shang升sheng為wei首shou要yao設she計ji考kao慮lv因yin素su,尤you其qi是shi對dui於yu低di噪zao聲sheng應ying用yong中zhong的de線xian性xing穩wen壓ya器qi而er言yan。並bing聯lianLDO穩壓器可以提高電源電流並減少散熱,從而降低任何特定元件的溫升幅度以及所需的散熱器件尺寸和數量。
本文說明如何將3 A LT3033極低壓差穩壓器(VLDO)並聯產生3 A以上電流並改善散熱情況。利用LT3033的內置輸出電流監測功能可以簡化並聯電路的設計,實現均流。
LT3033的輸入電壓範圍是1.14 V至10 V, 輸出電壓可低至0.2 V,負載電流可達3 A。在滿負載時的壓差僅95 mV。工作時靜態電流為1.8 mA,關斷時降至22μA。可由用戶設定的限流功能和熱保護使其具有高電流、低電壓應用所必需的魯棒性。
參考設計:3 A、單VLDO應用
圖1顯示LT3033通過1.2V輸入電源提供0.9V、3A的輸出。IN和OUT引腳需要至少10 μF的極低ESR陶瓷電容,以保持穩定性。在VOUT和ADJ引腳之間增加一個前饋電容(CFF),可改善瞬態響應並降低輸出電壓噪聲。在REF/BYP引腳到GND之間設置10 nF旁路電容通常可在10 Hz至100 kHz帶寬內將輸出電壓噪聲降至60 μV rms,並軟啟動基準電壓源。調節所需的最小輸入電壓等於調節輸出電壓VOUT加上壓差或1.14 V,取其較大值。演示板見圖2。

圖1.LT3033典型應用。

圖2.LT3033演示板。
客戶可以通過在ILIM引腳與GND之間連接一個電阻自行設定限流值,在寬溫度範圍內精度可達±12%。當輸入與輸出的差分電壓超過5 V時,具有折返功能的內部限流會替代外部限流。
LT3033通過測量IMON到GND的電阻電壓來實現輸出電流監測。IMON引腳是芯片內部PNP的集電極,它以1:2650的比率鏡像LT3033輸出PNP的電流。當電阻電壓不高於VOUT–400 mV時,它與輸出電流成正比。
該輸出電流監測功能有助於實現多個LT3033的均流。
盡管LT3033的尺寸很小,但它仍然集成了許多保護功能,包括具有折返功能的內部限流、熱限製、反向電流和電池反接保護。
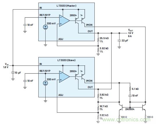
兩個LT3033並聯用於6 A應用
對於需要3 A以上電流的應用,可以利用其電流監測功能將多個LT3033並聯。圖3顯示兩個LT3033以及兩個2N3904 NPN器件通過並聯,以產生1.5 V、6 A輸出。每個器件的IN引腳和OUT引腳分別相連。一個LT3033充當主器件,控製另一個LT3033從器件。
將IMON引腳與NPN電流鏡組合使用,可創建一個簡單的放大器。該放大器將電流注入LT3033從器件的反饋分壓器中,強製使每個LT3033的IMON電流相等。100 Ω電阻可在滿負載條件下提供113 mV的發射極負反饋,以確保良好的電流鏡匹配。LT3033從器件的輸出電壓設置為1.35 V,比電路輸出低10%,以確保LT3033主器件掌握控製權。LT3033從器件的反饋電阻拆分成多個區段,以確保為從器件的NPN提供足夠的裕量。從器件的IMON引腳上添加了一個10 nF電容和5.1 kΩ電阻的組合,對反饋環路進行頻率補償。
盡管該電路可以提供6 A的負載電流,但由於兩個NPN器件之間的失配導致電路板上熱量分布不均勻,從而限製了均流精度。使用匹配的單芯片晶體管(例如,ADI公司的MAT14)來代替兩個分立式NPN器件,可以獲得更高的均流精度。MAT14是一款四通道單芯片NPN晶體管,具有出色的參數匹配性能。其最大電流增益匹配為4%。
圖4比較了使用分立式和匹配的NPN器件時每個LDO穩壓器的相應輸出電流。與2N3904相比,MAT14電流鏡的電流失配率從5.3%降至1.6%。

圖3.兩個LT3033並聯。

圖4.通過使用匹配的MAT14單芯片四通道三極管和並聯LDO穩壓器,降低了均流失配。

圖5.采用MAT14,四個LT3033並聯。

圖6.四個LT3033並聯時的熱性能。
使用匹配元件並聯四個LT3033,以實現平衡均流和均勻散熱
通過擴展電流鏡和添加LT3033從器件,該並行電路架構可根據需要擴展,使用更多LT3033。圖5顯示使用MAT14、四個LT3033並聯的均流解決方案。熱性能如圖6所示。四個LT3033的溫度在51°C至58°C範圍內。考慮每個器件沿輸入走線的壓降,電路板上散熱均勻,表明該解決方案實現了平衡均流。圖7顯示在1.8 V輸入下運行提供1.5 V輸出、12 A電源的瞬態響應。

圖7.四個LT3033並聯的負載瞬態響應。
結論
LT3033是一款3A VLDO穩壓器,采用3 mm × 4 mm封裝。其內置輸出電流監測功能,將多個LT3033 VLDO穩壓器並聯即可用於大電流應用。LT3033在滿負載條件下的典型壓差僅為95 mV,非常適合低輸入電壓至低輸出電壓的大電流應用,與開關穩壓器的電效率相當。其他特性包括可設定限流、電源良好標誌和熱限製,可提供可靠和穩定的解決方案。電池供電係統可受益於低靜態電流和電池反接保護。
作者簡介
Huiyu (Molly) Zhu是ADI公司Power by Linear部門的高級應用工程師。她於1998和2000年分別獲得清華大學電子工程學士學位和碩士學位,並於2005年獲得弗吉尼亞理工學院暨州立大學(位於弗吉尼亞州布萊克斯堡)電氣工程博士學位。聯係方式:molly.zhu@analog.com。
Fei Guo是ADI公司的現場應用工程師,負責舊金山灣區的市場支持。他曾擔任ADI公司高級應用工程師,負責隔離電源轉換器產品線支持。Fei擁有聖塔克拉拉大學電氣工程碩士學位。他負責儀器儀表、汽車、工業和通信產品的電源轉換器設計。Fei的愛好包括高保真音響、攝影以及與他的兩個孩子一起玩樂。聯係方式:fei.guo@analog.com。
推薦閱讀:
特別推薦
- 噪聲中提取真值!瑞盟科技推出MSA2240電流檢測芯片賦能多元高端測量場景
- 10MHz高頻運行!氮矽科技發布集成驅動GaN芯片,助力電源能效再攀新高
- 失真度僅0.002%!力芯微推出超低內阻、超低失真4PST模擬開關
- 一“芯”雙電!聖邦微電子發布雙輸出電源芯片,簡化AFE與音頻設計
- 一機適配萬端:金升陽推出1200W可編程電源,賦能高端裝備製造
技術文章更多>>
- 貿澤EIT係列新一期,探索AI如何重塑日常科技與用戶體驗
- 算力爆發遇上電源革新,大聯大世平集團攜手晶豐明源線上研討會解鎖應用落地
- 創新不止,創芯不已:第六屆ICDIA創芯展8月南京盛大啟幕!
- AI時代,為什麼存儲基礎設施的可靠性決定數據中心的經濟效益
- 矽典微ONELAB開發係列:為毫米波算法開發者打造的全棧工具鏈
技術白皮書下載更多>>
- 車規與基於V2X的車輛協同主動避撞技術展望
- 數字隔離助力新能源汽車安全隔離的新挑戰
- 汽車模塊拋負載的解決方案
- 車用連接器的安全創新應用
- Melexis Actuators Business Unit
- Position / Current Sensors - Triaxis Hall
熱門搜索






