通過溫度開關保護室外攝像頭免受極端天氣的影響
發布時間:2020-03-01 責任編輯:wenwei
【導讀】室外攝像頭在安保應用中扮演者重要角色,因此,無論處於熱帶、寒帶,還是日溫差極大的氣候,都需要確保它們不會運轉失常或發生故障。
舊jiu版ban室shi外wai攝she像xiang頭tou隻zhi能neng在zai特te定ding溫wen度du範fan圍wei內nei可ke靠kao地di運yun行xing。溫wen度du較jiao低di時shi,鋰li電dian池chi的de內nei部bu電dian阻zu較jiao大da,使shi得de電dian池chi容rong量liang迅xun速su退tui化hua,甚shen至zhi失shi效xiao。溫wen度du很hen高gao時shi,攝she像xiang頭tou的de圖tu像xiang傳chuan感gan器qi可ke能neng會hui產chan生sheng“熱像素”,即會對整體圖像質量產生不利影響的明亮的單個像素。
設計一種可承受-30°C至+ 55°C的寬範圍環境溫度的室外攝像頭麵臨兩個主要的設計挑戰。第一個挑戰是極高/diwenxiadeqidongnengli。diergetiaozhanshixuyaozaikuanwendufanweineizhunqueceliangwendu,yinweianzhuangzaishexiangtouneibudefengshanhuojiareqideyunxingjiyuwenduceliangzhi。jingquedewendujieguokezuidahuashexiangtoudegongzuowendufanwei,bingfangzhishebeiguzhang。
具有溫度開關的設計可以幫助解決這兩個挑戰。
了解有關TMP390溫度開關的更多信息 →通過小型傳感器推動工業創新
風扇和加熱器如何實現高效運行
室(shi)外(wai)攝(she)像(xiang)頭(tou),尤(you)其(qi)是(shi)高(gao)清(qing)攝(she)像(xiang)頭(tou),會(hui)產(chan)生(sheng)較(jiao)高(gao)能(neng)量(liang)。環(huan)境(jing)溫(wen)度(du)較(jiao)高(gao)時(shi),風(feng)扇(shan)可(ke)以(yi)降(jiang)低(di)內(nei)部(bu)溫(wen)度(du),以(yi)保(bao)持(chi)攝(she)像(xiang)頭(tou)正(zheng)常(chang)運(yun)行(xing)。極(ji)端(duan)寒(han)冷(leng)條(tiao)件(jian)下(xia),盡(jin)管(guan)攝(she)像(xiang)頭(tou)會(hui)產(chan)生(sheng)大(da)量(liang)熱(re)量(liang),但(dan)這(zhe)些(xie)熱(re)量(liang)仍(reng)不(bu)足(zu)以(yi)使(shi)其(qi)在(zai)最(zui)低(di)工(gong)作(zuo)溫(wen)度(du)之(zhi)上(shang)工(gong)作(zuo)。因(yin)此(ci),當(dang)環(huan)境(jing)溫(wen)度(du)低(di)時(shi),可(ke)使(shi)用(yong)加(jia)熱(re)器(qi)來(lai)升(sheng)高(gao)內(nei)部(bu)溫(wen)度(du)。
圖1所示為傳統的溫度保護設計,其中微控製器(MCU)或處理器首先啟動,並借助傳感器檢測溫度。但是,如果溫度太低或太高,嚐試啟動時可能會損壞MCU或圖像傳感器。為避免這種情況,室外攝像頭設計應在嚐試啟動攝像頭之前將其恢複到最低工作溫度。

圖1:傳統的溫度保護設計
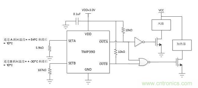
TMP390雙通道溫度開關可在不使用MCU的情況下提供獨立的過高和過低溫度檢測。由於溫度開關直接控製風扇和加熱器,因此可在MCU啟動之前為整個係統提供合適的溫度,從而防止MCU在極高或極低的溫度下運行。電阻器可編程的溫度跳閘點為各種應用提供了靈活性,而電阻器編程的5°C或10°C的熱滯選項可以防止不必要的數字輸出切換。
在極低溫度下的啟動過程中(參見圖2),接通電源後,溫度開關將首先啟動;MCU或(huo)其(qi)他(ta)組(zu)件(jian)保(bao)持(chi)關(guan)閉(bi)狀(zhuang)態(tai)。溫(wen)度(du)超(chao)出(chu)安(an)全(quan)範(fan)圍(wei)時(shi),處(chu)於(yu)低(di)電(dian)平(ping)有(you)效(xiao)狀(zhuang)態(tai),同(tong)時(shi),加(jia)熱(re)器(qi)和(he)風(feng)扇(shan)開(kai)始(shi)增(zeng)加(jia)內(nei)部(bu)溫(wen)度(du)。溫(wen)度(du)達(da)到(dao)預(yu)設(she)值(zhi)時(shi),整(zheng)個(ge)係(xi)統(tong)開(kai)始(shi)啟(qi)動(dong)。與(yu)圖(tu)1中的傳統溫度保護設計相比,TMP390溫度開關可在係統啟動之前調節溫度,從而解決了在極低或極高溫度下啟動的挑戰。

圖2:TMP390在+ 60°C和-40°C閾值下具有10°C磁滯的示例電路
TMP390溫度開關在-55°C至+ 130°C範圍內具有3C精度(從0°C至+ 70°C為±1.5°C),可(ke)在(zai)較(jiao)寬(kuan)溫(wen)度(du)範(fan)圍(wei)內(nei)提(ti)供(gong)足(zu)夠(gou)精(jing)度(du)。通(tong)過(guo)精(jing)確(que)的(de)溫(wen)度(du)測(ce)量(liang),室(shi)外(wai)攝(she)像(xiang)頭(tou)不(bu)必(bi)再(zai)為(wei)溫(wen)度(du)保(bao)護(hu)留(liu)餘(yu)地(di),從(cong)而(er)可(ke)使(shi)工(gong)作(zuo)溫(wen)度(du)範(fan)圍(wei)最(zui)大(da)化(hua),並(bing)有(you)效(xiao)地(di)保(bao)護(hu)係(xi)統(tong)內(nei)的(de)設(she)備(bei)。由(you)於(yu)TMP390溫度開關可精確控製風扇或加熱器,因此可省去室外攝像頭中不必要的耗能。
推薦閱讀:
特別推薦
- 噪聲中提取真值!瑞盟科技推出MSA2240電流檢測芯片賦能多元高端測量場景
- 10MHz高頻運行!氮矽科技發布集成驅動GaN芯片,助力電源能效再攀新高
- 失真度僅0.002%!力芯微推出超低內阻、超低失真4PST模擬開關
- 一“芯”雙電!聖邦微電子發布雙輸出電源芯片,簡化AFE與音頻設計
- 一機適配萬端:金升陽推出1200W可編程電源,賦能高端裝備製造
技術文章更多>>
- 貿澤EIT係列新一期,探索AI如何重塑日常科技與用戶體驗
- 算力爆發遇上電源革新,大聯大世平集團攜手晶豐明源線上研討會解鎖應用落地
- 創新不止,創芯不已:第六屆ICDIA創芯展8月南京盛大啟幕!
- AI時代,為什麼存儲基礎設施的可靠性決定數據中心的經濟效益
- 矽典微ONELAB開發係列:為毫米波算法開發者打造的全棧工具鏈
技術白皮書下載更多>>
- 車規與基於V2X的車輛協同主動避撞技術展望
- 數字隔離助力新能源汽車安全隔離的新挑戰
- 汽車模塊拋負載的解決方案
- 車用連接器的安全創新應用
- Melexis Actuators Business Unit
- Position / Current Sensors - Triaxis Hall
熱門搜索
微波功率管
微波開關
微波連接器
微波器件
微波三極管
微波振蕩器
微電機
微調電容
微動開關
微蜂窩
位置傳感器
溫度保險絲
溫度傳感器
溫控開關
溫控可控矽
聞泰
穩壓電源
穩壓二極管
穩壓管
無焊端子
無線充電
無線監控
無源濾波器
五金工具
物聯網
顯示模塊
顯微鏡結構
線圈
線繞電位器
線繞電阻



