如何消除50Hz工頻對高精度測溫電路的擾動?
發布時間:2020-01-17 來源:ZLG致遠電子 責任編輯:wenwei
【導讀】50Hz工gong頻pin電dian磁ci場chang幹gan擾rao是shi硬ying件jian開kai發fa中zhong難nan以yi避bi免mian的de問wen題ti,特te別bie是shi敏min感gan測ce量liang電dian路lu中zhong,工gong頻pin電dian磁ci場chang會hui使shi測ce量liang信xin號hao淹yan沒mei在zai工gong頻pin波bo形xing裏li,嚴yan重zhong影ying響xiang測ce量liang穩wen定ding度du,故gu消xiao除chu工gong頻pin電dian磁ci場chang幹gan擾rao是shi敏min感gan測ce量liang電dian路lu設she計ji中zhong不bu可ke逃tao避bi的de挑tiao戰zhan。
PT100是當前應用最為廣泛的測溫方案,各位工程師在應用此方案時是否會遇到這樣的問題:
為什麼PT100測溫電路會存在周期性小波動?該如何解決?
其實出現這樣的現象主要可能是存在如下幾個原因:
● 50Hz工頻電磁場的影響;
● 周圍電機或者繼電器等開關動作造成的群脈衝幹擾;
● 傳導進去係統的工頻共模幹擾。

圖1 工頻電磁場波形
由於是測量電路存在周期性波動,那工頻電磁場擾動的可能性更大,用示波器觀測工頻電磁場波形如圖1,一般認為50Hz工頻電磁場幹擾是由兩方麵原因產生:
● 50Hz工頻幹擾通過傳導進入係統;
● 50Hz工頻幹擾通過空間耦合進入係統。
針對上述問題,消除50Hz工頻電磁場幹擾的方法也相對明確,有下述四種方案可供電路設計者去參考:
● 利用電氣隔離,阻斷工頻幹擾的傳導路徑;
● 敏感電路處搭建共模抑製和濾波電路,濾除進入輸入通道的工頻擾動;
● 軟件中構建IIR陷波或者FIR帶阻數字濾波器,消除工頻幹擾對測量結果的影響;
● 降低測量引線回路麵積,增加屏蔽,減弱空間耦合效應。
ZLG推出一款雙通道熱電阻隔離測溫模塊TPS02R,轉為敏感電路而設計,充分考慮50Hz工頻幹擾,如圖2,我司采用多種方案抑製工頻幹擾,使得TPS02R模塊分辨率可達0.01℃,且可以長時間穩定運行。

圖2 TPS02R係統方案
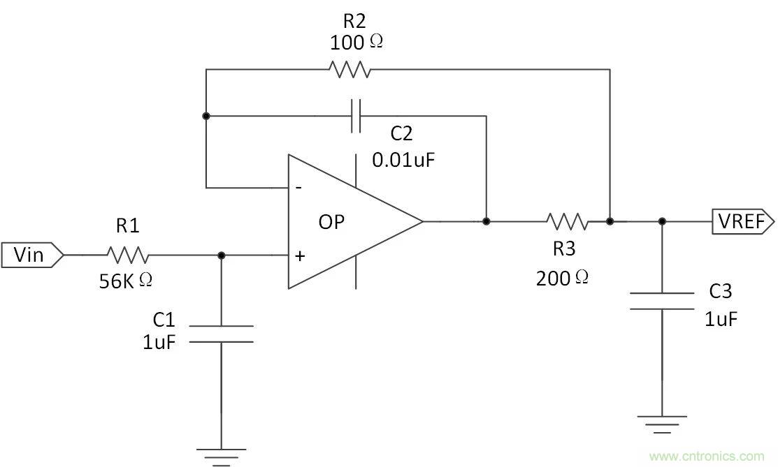
如上圖係統方案所示,針對50Hz工頻幹擾,在“基準緩衝電路”中,采用硬件濾波電路,降低50Hz工頻對ADC芯片基準電壓的影響。如圖3,本質上是一個電壓跟隨緩衝電路結合低通濾波器,R1C1針對50Hz濾波,R2R3C2C3針對50Hz高次諧波的過濾。

圖3 緩衝濾波電路
具體-3dB頻率響應計算如式1

ADC芯片內部PGA采用儀表放大器結構大幅度衰減共模工頻幹擾,且內置數字處理器,對輸入信號進行數字濾波處理,其中數字濾波算法頻率響應如圖4所示,數字濾波算法的陷波點在10Hz、20Hz、40Hz、80Hz頻率的整數倍處響應,所以選擇10Hz頻率的輸出,可以一定程度的衰減50Hz工頻擾動。

圖4 數字濾波器頻率響應
結合電氣隔離方案從源頭處防止50Hzgongpincongdianyuanchuchuandaojinruxitongyingxiangminganxinhaocaijiduan。mokuaicaiyongsicengbanbuju,damianjifutongjiedi,rangdizukangjiangdaojidi,xitongdexinhaohuilujinkenengsuoduan,congeryizhi50Hz工頻幹擾的產生。
上述四種方案均運用在我司高精度測溫模塊TPS02R上,對於50Hz工頻電磁場幹擾,TPS02R有很強的適應性,現將我司TPS02R與一款RTD非隔離測量方案做對比:

圖5 相關產品實測數據
如圖5,在相同環境下,利用福祿克5520A源表模擬RTD測試相關產品,模擬溫度為0℃,測量145次,統計相關數據。測試使用PC的USB接口供電,因此與5520A源表之間存在常見的50Hz工頻幹擾信號。圖5的測試數據之中,非隔離RTD測量方案存在一定的波動,波動範圍在[-0.44,0.44]℃,而TPS02R測量的波動範圍在[0.046,0.072]℃,受50Hz工頻電磁場影響非常小,用以驗證以上抗50Hz工頻電磁場影響的設計有效性。在供電情況複雜或存在不確定性的應用環境中,使用內置電氣隔離的TPS02R模塊,可以方便、穩定地實現PT100溫度測量。

圖6 TPS02R產品圖片
推薦閱讀:
特別推薦
- 噪聲中提取真值!瑞盟科技推出MSA2240電流檢測芯片賦能多元高端測量場景
- 10MHz高頻運行!氮矽科技發布集成驅動GaN芯片,助力電源能效再攀新高
- 失真度僅0.002%!力芯微推出超低內阻、超低失真4PST模擬開關
- 一“芯”雙電!聖邦微電子發布雙輸出電源芯片,簡化AFE與音頻設計
- 一機適配萬端:金升陽推出1200W可編程電源,賦能高端裝備製造
技術文章更多>>
- 貿澤EIT係列新一期,探索AI如何重塑日常科技與用戶體驗
- 算力爆發遇上電源革新,大聯大世平集團攜手晶豐明源線上研討會解鎖應用落地
- 創新不止,創芯不已:第六屆ICDIA創芯展8月南京盛大啟幕!
- AI時代,為什麼存儲基礎設施的可靠性決定數據中心的經濟效益
- 築基AI4S:摩爾線程全功能GPU加速中國生命科學自主生態
技術白皮書下載更多>>
- 車規與基於V2X的車輛協同主動避撞技術展望
- 數字隔離助力新能源汽車安全隔離的新挑戰
- 汽車模塊拋負載的解決方案
- 車用連接器的安全創新應用
- Melexis Actuators Business Unit
- Position / Current Sensors - Triaxis Hall
熱門搜索
微波功率管
微波開關
微波連接器
微波器件
微波三極管
微波振蕩器
微電機
微調電容
微動開關
微蜂窩
位置傳感器
溫度保險絲
溫度傳感器
溫控開關
溫控可控矽
聞泰
穩壓電源
穩壓二極管
穩壓管
無焊端子
無線充電
無線監控
無源濾波器
五金工具
物聯網
顯示模塊
顯微鏡結構
線圈
線繞電位器
線繞電阻



