EMC常用保護方案集之汽車電子
發布時間:2018-10-10 責任編輯:wenwei
【導讀】leiditech開發了廣泛的汽車電子係統的保護解決方案。一個典型的汽車應用有幾個電路和接口,易受ESD,EFT和其他拋負載的影響。典型應用包括信息娛樂網絡,ADAS,T-BOX,車身電子和供電係統。請參閱下麵的首選保護解決方案。
以下方案已經過合資廠驗證,滿足汽車級的靜電要求和浪湧保護。
1. CAN總線靜電保護

2. LIN總線靜電保護

3. RF天線接口靜電保護

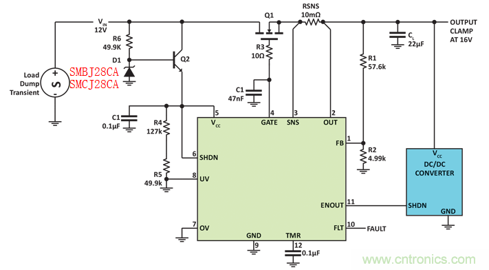
4. 汽車電源接口保護1

此方案可以通過7637-2 5B測試
5. 汽車電源接口保護2

此方案可以通過7637-2 5A測試
6. 汽車電源拋負載測試圖片

7. 汽車電源接口保護3

此方案可以通過所有7637-2 5A測試
8. 觸摸屏接口靜電保護

9. FlexRay 靜電保護

10. ECU/燃油注入係統靜電保護

11. 100M/1000M接口靜電保護

12. HDMI 1.3/1.4/2.0靜電保護

13. ADAS電源係統靜電保護


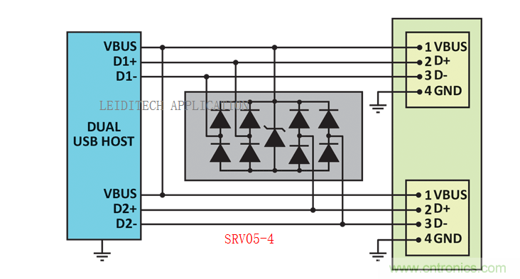
14. USB2.0靜電保護


15. RS232/RS485靜電保護


推薦閱讀:
特別推薦
- 噪聲中提取真值!瑞盟科技推出MSA2240電流檢測芯片賦能多元高端測量場景
- 10MHz高頻運行!氮矽科技發布集成驅動GaN芯片,助力電源能效再攀新高
- 失真度僅0.002%!力芯微推出超低內阻、超低失真4PST模擬開關
- 一“芯”雙電!聖邦微電子發布雙輸出電源芯片,簡化AFE與音頻設計
- 一機適配萬端:金升陽推出1200W可編程電源,賦能高端裝備製造
技術文章更多>>
- 築基AI4S:摩爾線程全功能GPU加速中國生命科學自主生態
- 一秒檢測,成本降至萬分之一,光引科技把幾十萬的台式光譜儀“搬”到了手腕上
- AI服務器電源機櫃Power Rack HVDC MW級測試方案
- 突破工藝邊界,奎芯科技LPDDR5X IP矽驗證通過,速率達9600Mbps
- 通過直接、準確、自動測量超低範圍的氯殘留來推動反滲透膜保護
技術白皮書下載更多>>
- 車規與基於V2X的車輛協同主動避撞技術展望
- 數字隔離助力新能源汽車安全隔離的新挑戰
- 汽車模塊拋負載的解決方案
- 車用連接器的安全創新應用
- Melexis Actuators Business Unit
- Position / Current Sensors - Triaxis Hall
熱門搜索
微波功率管
微波開關
微波連接器
微波器件
微波三極管
微波振蕩器
微電機
微調電容
微動開關
微蜂窩
位置傳感器
溫度保險絲
溫度傳感器
溫控開關
溫控可控矽
聞泰
穩壓電源
穩壓二極管
穩壓管
無焊端子
無線充電
無線監控
無源濾波器
五金工具
物聯網
顯示模塊
顯微鏡結構
線圈
線繞電位器
線繞電阻



