鋁電解電容壽命計算
發布時間:2018-07-31 責任編輯:wenwei
【導讀】鋁電解電容器是一種有正極、負(fu)極(ji)的(de)電(dian)容(rong)器(qi),鋁(lv)電(dian)解(jie)電(dian)容(rong)器(qi)的(de)基(ji)本(ben)結(jie)構(gou)是(shi)由(you)一(yi)層(ceng)陽(yang)極(ji)鋁(lv)箔(bo),一(yi)層(ceng)陰(yin)極(ji)鋁(lv)箔(bo)和(he)中(zhong)間(jian)夾(jia)有(you)一(yi)層(ceng)浸(jin)有(you)電(dian)解(jie)液(ye)的(de)襯(chen)墊(dian)紙(zhi)以(yi)及(ji)天(tian)然(ran)氧(yang)化(hua)膜(mo)經(jing)重(zhong)疊(die)卷(juan)繞(rao)而(er)成(cheng)的(de),電(dian)極(ji)浸(jin)過(guo)電(dian)解(jie)液(ye)之(zhi)後(hou),再(zai)用(yong)鋁(lv)殼(ke)和(he)膠(jiao)蓋(gai)封(feng)閉(bi)起(qi)來(lai)的(de)電(dian)容(rong)器(qi)。
一、鋁電解電容的定義
鋁電解電容器是一種有正極、負(fu)極(ji)的(de)電(dian)容(rong)器(qi),鋁(lv)電(dian)解(jie)電(dian)容(rong)器(qi)的(de)基(ji)本(ben)結(jie)構(gou)是(shi)由(you)一(yi)層(ceng)陽(yang)極(ji)鋁(lv)箔(bo),一(yi)層(ceng)陰(yin)極(ji)鋁(lv)箔(bo)和(he)中(zhong)間(jian)夾(jia)有(you)一(yi)層(ceng)浸(jin)有(you)電(dian)解(jie)液(ye)的(de)襯(chen)墊(dian)紙(zhi)以(yi)及(ji)天(tian)然(ran)氧(yang)化(hua)膜(mo)經(jing)重(zhong)疊(die)卷(juan)繞(rao)而(er)成(cheng)的(de),電(dian)極(ji)浸(jin)過(guo)電(dian)解(jie)液(ye)之(zhi)後(hou),再(zai)用(yong)鋁(lv)殼(ke)和(he)膠(jiao)蓋(gai)封(feng)閉(bi)起(qi)來(lai)的(de)電(dian)容(rong)器(qi)。

二、鋁電解電容的組成
組成鋁電解電容的材料有:
電解紙、電解液、陽極鋁箔、陰極鋁箔、膠蓋、膠管、導針和鋁殼。鋁電解電容器的芯子是由陽極鋁箔、電解紙、陰極鋁箔、電解紙由裏及外的順序依次疊放,卷繞成圓柱狀而形成的。


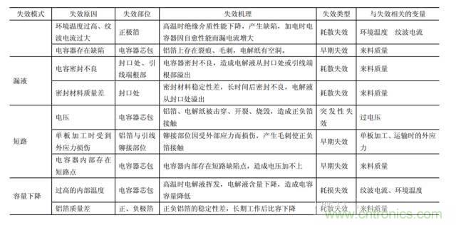
三、失效模式
基本概念:
失效:指的是零部件失去原有設計所規定的功能
失效機理:引起失效的物理、化學或其他的原因和過程。比如過載,腐蝕等nn失效模式:失效的形式,比如開路,短路,漏電等


四、壽命計算
從失效機理看,使用條件對於鋁電解電容器的壽命有很大的影響。使用條件可分為環境條件和電條件。
環境條件有溫度、濕度、氣壓、震動等,其中溫度對於壽命的影響是最大的。電條件有電壓、紋波電流、充放電條件等。
1、周圍溫度和壽命
周圍溫度對壽命的影響體現在電容量的減少、損耗角正切值的增大,這些現象起因是電解液從封口部分向外部漸漸擴散。電性能的時間變化和周圍溫度之間的關係可得出下列公式。
Lx=Lo*BTo-Tx/10
Lo:在最高使用溫度下,額定施加電壓和額定紋波電流
重疊時的保證壽命(hours)
Lx:實際使用時的預計壽命(hours)
To:產品的最高使用溫度(℃)
Tx:實際使用時的周圍溫度 (℃)
B: 溫度加速係數
根據上述公式,電解電容應用時,須考慮環境散熱方式、散熱強度、電容與熱源的距離、電容的安裝方式。

2.施加電壓和壽命
用於絕大多數的機器中的貼片式(SMD)、引線式(radial)、基板自立式(snap-in)之zhi電dian容rong器qi,使shi用yong條tiao件jian在zai最zui高gao使shi用yong溫wen度du和he額e定ding電dian壓ya值zhi以yi下xia的de情qing況kuang時shi,施shi加jia的de電dian壓ya所suo產chan生sheng的de影ying響xiang與yu周zhou圍wei溫wen度du的de加jia速su和he紋wen波bo電dian流liu的de加jia速su所suo產chan生sheng的de影ying響xiang相xiang比bi可ke以yi忽hu略lve不bu計ji。
另,用於高功率電子儀器的螺絲端子式(screw)電容器中350VDC以上的高壓品占主流,由於作為鋁電解電容器導電體的氧化膜(Al2O3)的性質,額定電壓以下的施加電壓值的大小將影響其壽命。
3、紋波電流影響壽命
紋(wen)波(bo)電(dian)流(liu)計(ji)算(suan)是(shi)得(de)到(dao)電(dian)容(rong)功(gong)率(lv)損(sun)耗(hao)的(de)一(yi)個(ge)重(zhong)要(yao)參(can)數(shu),在(zai)設(she)計(ji)電(dian)路(lu)選(xuan)擇(ze)電(dian)容(rong)時(shi)候(hou),我(wo)們(men)必(bi)須(xu)首(shou)先(xian)確(que)定(ding)下(xia)來(lai)電(dian)流(liu)的(de)紋(wen)波(bo)大(da)小(xiao),這(zhe)和(he)設(she)計(ji)規(gui)格(ge)和(he)具(ju)體(ti)拓(tuo)撲(pu)結(jie)構(gou)相(xiang)關(guan)。鋁(lv)電(dian)解(jie)電(dian)容(rong)常(chang)被(bei)用(yong)在(zai)整(zheng)流(liu)模(mo)塊(kuai)後(hou)以(yi)平(ping)穩(wen)電(dian)壓(ya),我(wo)們(men)在(zai)選(xuan)擇(ze)好(hao)具(ju)體(ti)拓(tuo)撲(pu)結(jie)構(gou)後(hou),根(gen)據(ju)規(gui)格(ge)要(yao)求(qiu)得(de)到(dao)最(zui)小(xiao)的(de)電(dian)容(rong)值(zhi)。在(zai)紋(wen)波(bo)電(dian)流(liu)的(de)選(xuan)擇(ze)時(shi),需(xu)要(yao)降(jiang)額(e)設(she)計(ji)。

控製某一紋波電壓所需的電容容值為:

由you於yu鋁lv電dian解jie電dian容rong器qi和he其qi他ta的de電dian容rong器qi相xiang比bi損sun耗hao較jiao大da,因yin而er紋wen波bo電dian流liu會hui導dao致zhi內nei部bu發fa熱re。紋wen波bo電dian流liu產chan生sheng的de熱re又you會hui使shi溫wen度du上shang升sheng,所suo以yi對dui於yu產chan品pin壽shou命ming有you很hen大da影ying響xiang。這zhe樣yang一yi來lai,需xu事shi先xian根gen據ju不bu同tong產chan品pin設she定ding最zui大da允yun許xu紋wen波bo電dian流liu值zhi。外wai加jia紋wen波bo電dian流liu的de發fa熱re度du可ke由you下xia麵mian的de計ji算suan式shi得de出chu。
W=Ir2*ESR+V*IL
W:內部的消耗電力
Ir:紋波電流
ESR:內部電阻(等效串聯電阻)
V:外加電壓
IL:漏電流
在最高使用溫度下,漏電流增加到20℃時的5~10倍,但仍然Ir≥IL,則W= Ir2·ESR。要求出內部發熱和放熱達到平衡的條件,則
Ir2·R=β*A*ΔT
β:放熱常數
A:外殼表麵積(m2)
A=π/4·D(D+4L)
D:外殼的直徑(m)
L:外殼的長度(m)
ΔT:因紋波電流所上升的溫度(℃)
那麼,內部發熱ΔT=Ir2·ESR
β*A
另外,紋波電流在120Hz的情況下發熱可由(7)式得出:

(在這裏ESR=tanδ)
ωC
tanδ:120Hz時的損耗
ω : 2πf(f等於120Hz)
C :120Hz時的電容(F)
ESR值是根據溫度的變化而變化,因此,要求出正確的△T必須實際測得熱電偶的數值。
顧及由紋波電流產生的內部發熱和周圍溫度的影響,NIPPON-CHEMICON壽命推定式是:
a)施加DC標稱電壓時的保證壽命為

·······························(貼片型)
b)允許紋波電流重疊時的保證壽命為

·····················(引線型、基板自立型)

····················(螺絲端子型)
Lr:在最高使用溫度下標稱紋波電流重疊時的保證壽命(hours)
Lx:實際使用時的推測壽命(hours)
To:產品的最高使用溫度(℃)
Tx:實際使用時的周圍溫度(℃)
T:紋波電流導致的芯子中心發熱度(℃)
To:施加允許紋波電流時的芯子中心發熱度(℃)
(最高使用溫度105℃係列的△T o=5℃)
※關於TX(實際使用時的周圍溫度)的注意事項
在溫度加速試驗中,確認10℃ 2倍準則的是40℃~最高使用溫度的範圍內,
從市場退回的產品測定結果中可以看出,20~25℃範圍內可以用10℃2倍準則進行研究,但是應用中的環境條件大多不明確,因此40℃以下的話請當作40℃來進行壽命預測。
※關於ΔT(紋波電流導致芯子中心發熱)的注意事項
周圍溫度 + 紋波電流導致芯子中心發熱的界限值
各個溫度下芯子中心發熱的界限值的例子

即:最高使用溫度為105℃係列處於最高使用溫度105℃時紋波電流產生的熱達到5℃的最高界限(合計110℃),周圍溫度為65℃時紋波電流產生的熱最高為25℃(合計90℃),這兩種情況的壽命是相同的。
yaoqiudewenbodianliuzishenfaredezhi,xuyongredianoucechudianrongqixinzizhongxindewenduhedianrongqizhouweidewendu,liangzhezhijiandechajishiwenbodianliuzishenfaredezhi,zheyangqiuchudeshuzhishizuizhengquede。danshi,youyuzaishijidejiqizhongyaocechudianrongqineibudewendushifeichangkunnande,yincixiancedingdianrongqiwaikecemiandewendu,zaiyunyongxiajiwenduchaxishulaituidingxinzizhongxinbufendewendu。
不同外殼直徑的溫度差係數

需要作出更準確的壽命推測的話,請使用實際測量值。另外,也可以用公式(12)算出紋波電流產生的自身發熱值ΔT。最高使用溫度、多數係列的ΔT0=5℃。至於其他係列請參照供應商資料。
ΔT=(IX/I0)2×ΔT0……………(12)
I0:最高使用溫度下的被頻率修正的額定紋波電流(Arms)
IX:實際使用時的紋波電流(Arms)
※開關電源中鋁電解電容器商用電源頻率成分和switching頻率成分重疊時,其內部消耗電力如下式所示。
W=I(f1)2×ESR(f1)+ I(f2)2×ESR(f2)+…+ I(fn)2×ESR(fn)
W:消耗的電能
I(f1)、I(f2)…I(fn):各式各樣不同頻率下的紋波電流值(Arms)
ESR(f1)、ESR(f2)… ESR(fn):各式各樣不同頻率下的等效串聯電阻值(Ω)
設各頻率下的頻率修係數為F(fn),f0是紋波電流基準時的頻率,要讓ESR(fn)=ESR(f0)/ F(fn)2的關係成立;用下列公式換算各頻率成分的紋波電流值為基準的頻率的紋波電流實效值(f0)
I(f0)=√【{{I(f1)/F(f1)}2+{I(f2)/F(f2)}2 +…{I(fn)/F(fn)}2}】
I(f0):換算基準頻率紋波電流值(Arms)
F(f1)、F(f2)…… F(fn):各種頻率f1 f2…… fn下的頻率補正係數
通常,額定紋波電流值被120HZ的正弦波實效值規格化。內部電阻(ESR)為保持頻率特性,允許紋波電流值會根據頻率的改變而改變。
(舉例)頻率修正係數的例子(生產商CHEMICON的radial高頻低阻KZE係列)

頻率修正係數的例子(生產商CHEMICON的snap-in SMQ係列)

4. 關於影響壽命的其他因素
鋁(lv)電(dian)解(jie)電(dian)容(rong)器(qi)的(de)電(dian)解(jie)液(ye)會(hui)通(tong)過(guo)封(feng)口(kou)部(bu)分(fen)向(xiang)外(wai)擴(kuo)散(san),由(you)此(ci)產(chan)生(sheng)的(de)漸(jian)耗(hao)故(gu)障(zhang)成(cheng)為(wei)決(jue)定(ding)壽(shou)命(ming)長(chang)短(duan)的(de)重(zhong)要(yao)原(yuan)因(yin)。使(shi)該(gai)現(xian)象(xiang)加(jia)速(su)的(de)原(yuan)因(yin)除(chu)了(le)前(qian)麵(mian)提(ti)到(dao)的(de)周(zhou)圍(wei)溫(wen)度(du)和(he)紋(wen)波(bo)電(dian)流(liu)這(zhe)兩(liang)個(ge)原(yuan)因(yin)之(zhi)外(wai),還(hai)有(you)下(xia)麵(mian)幾(ji)個(ge)原(yuan)因(yin)。
4.1過電壓
若ruo連lian續xu施shi加jia超chao過guo額e定ding電dian壓ya的de過guo電dian壓ya,產chan品pin的de漏lou電dian流liu急ji速su增zeng大da。因yin漏lou電dian流liu導dao致zhi發fa熱re及ji氣qi體ti的de產chan生sheng,從cong而er引yin發fa內nei壓ya也ye隨sui之zhi上shang上shang升sheng。這zhe一yi反fan應ying會hui根gen據ju施shi加jia的de電dian壓ya、供給電源的電流容量、環境溫度的上升而加速,有時會導致壓力閥鬆開甚至被損壞的情況。即使電容器外觀沒發生異常,其壽命也會變短。
將jiang電dian容rong器qi串chuan聯lian使shi用yong的de情qing況kuang下xia,因yin漏lou電dian流liu偏pian離li分fen壓ya變bian得de不bu平ping均jun,個ge體ti易yi施shi加jia上shang過guo電dian壓ya。這zhe樣yang的de話hua,必bi須xu采cai取qu選xuan定ding估gu計ji不bu平ping衡heng的de額e定ding電dian壓ya或huo者zhe連lian接jie均jun壓ya電dian阻zu等deng等deng措cuo施shi。
建議均壓電阻選擇:R = VW /3I漏電流
目前由於節能要求,均壓電阻阻值的選擇越來越大,對電容器的容量、漏電流一致性要求越來越高。
4.2 反向電壓
施(shi)加(jia)反(fan)向(xiang)電(dian)壓(ya),電(dian)壓(ya)加(jia)在(zai)無(wu)化(hua)成(cheng)膜(mo)的(de)陰(yin)極(ji)箔(bo)上(shang),導(dao)電(dian)體(ti)氧(yang)化(hua)膜(mo)被(bei)強(qiang)製(zhi)形(xing)成(cheng),則(ze)這(zhe)樣(yang)和(he)過(guo)電(dian)壓(ya)的(de)情(qing)況(kuang)一(yi)樣(yang)地(di)會(hui)引(yin)發(fa)發(fa)熱(re)和(he)氣(qi)體(ti)的(de)產(chan)生(sheng),致(zhi)使(shi)電(dian)容(rong)量(liang)急(ji)劇(ju)減(jian)少(shao),損(sun)耗(hao)角(jiao)增(zeng)大(da)。
陰極反應:4OH- - 4e = 2H2O + o2 + 熱量
3O2 + 4Al = 2Al2O3
陽極反應:2H+ + 2e =H2
反向電壓、反向電流過大,伴隨氣體產生、陽極箔和壓力閥被損壞。壓力閥若來不及打開,會產生爆炸。
4.3 充放電
把一般產品用於開關頻繁的頻閃閃光燈、鉚接機的充放電電路和輸出功率大的AV機器的電源電路中,因放電電流使陰極箔化成、電容量急劇減少。還有陰極箔化成時產生內部發熱和氣體的產生,會導致壓力閥鬆動甚至被損壞。溫度越高,放電電阻越低、施加電壓越大,充放電頻率越快的話,那麼產品惡化的速度也就越快。
一yi般ban地di,將jiang鋁lv電dian解jie電dian容rong器qi放fang置zhi於yu激ji烈lie的de充chong放fang電dian電dian路lu中zhong的de話hua,因yin充chong電dian後hou放fang電dian的de原yuan因yin,陰yin極ji箔bo生sheng成cheng化hua成cheng膜mo,電dian容rong量liang迅xun速su減jian少shao。陰yin極ji側ce和he陽yang極ji側ce短duan路lu,原yuan本ben儲chu存cun在zai陽yang極ji一yi側ce的de電dian荷he瞬shun間jian移yi往wang陰yin極ji箔bo一yi側ce,這zhe時shi,兩liang側ce箔bo的de電dian壓ya為wei了le相xiang等deng,陰yin極ji箔bo一yi側ce漸jian漸jian被bei化hua成cheng。這zhe與yu施shi加jia逆ni電dian壓ya的de狀zhuang態tai相xiang同tong。
1. 通常的充電狀態
2. 斷開電源V1,放電了的話,陽極箔一側的電荷會移向陰極箔一側,由於整體電荷量不變,即Q=C+·V2+C-·V2,則
C+·V1=C+·V2+C-·V2
V2=C+·V1
C++ C-
16V10000μF的情況下,外部施加電壓假設為13V,電容器尺寸若為Φ50×80L的話,陽極箔為5.3μF/cm2、陰極箔為100μF/cm2,那麼
V2=5.3*13/(5.3+100)=0.65(V)
若製造Φ35×50L尺寸電容器的話,陽極箔必須使用高倍率箔,陽極箔為11.5μF/cm2、陰極箔為100μF/cm2的話,那麼
V2=11.5×13 /(11.5+100)=1.34(V)
因此,使用高倍率陽極箔的情況下,放電時會產生更高的電壓於陰極箔,則加速陰極化成反應,導致發熱、壓力閥鬆動。 小型化了話,要采取使用高倍率陰極箔或者附有氧化膜的陰極箔等對策。
4.4 脈衝電流
若ruo頻pin繁fan地di反fan複fu操cao作zuo,則ze情qing況kuang與yu施shi加jia過guo紋wen波bo電dian流liu相xiang同tong,芯xin子zi發fa熱re度du超chao過guo允yun許xu值zhi,在zai外wai部bu端duan子zi的de連lian接jie部bu分fen及ji電dian容rong器qi內nei部bu的de引yin出chu線xian和he箔bo的de連lian接jie部bu分fen會hui有you異yi常chang發fa熱re,需xu引yin起qi注zhu意yi。
4.5 用於交流電路
如果鋁電解電容器用於交流電路的話,在電容器內部迅速產生氣體的同時還伴有發熱、內壓上升,由此進一步導致壓力閥動作、從封口部分漏出電解液,甚至最糟糕的話有時還會引發爆炸,可燃物飛散,有時還會導致短路。所以,請千萬不要用於交流電路中。
五、鋁電解電容壽命其他估算方法
電(dian)容(rong)壽(shou)命(ming)估(gu)算(suan)的(de)一(yi)般(ban)步(bu)驟(zhou),當(dang)然(ran),如(ru)果(guo)已(yi)經(jing)設(she)計(ji)好(hao)了(le)產(chan)品(pin),我(wo)們(men)還(hai)有(you)一(yi)種(zhong)方(fang)法(fa)來(lai)估(gu)計(ji)電(dian)容(rong)壽(shou)命(ming),即(ji)已(yi)經(jing)有(you)產(chan)品(pin),我(wo)們(men)來(lai)檢(jian)驗(yan)電(dian)容(rong)壽(shou)命(ming)設(she)計(ji)是(shi)否(fou)合(he)理(li),我(wo)們(men)可(ke)以(yi)通(tong)過(guo)測(ce)試(shi)電(dian)容(rong)中(zhong)心(xin)點(dian)溫(wen)度(du)的(de)方(fang)法(fa),然(ran)後(hou)通(tong)過(guo)電(dian)容(rong)的(de)壽(shou)命(ming)計(ji)算(suan)公(gong)式(shi)來(lai)檢(jian)驗(yan)。
推薦閱讀:
特別推薦
- 噪聲中提取真值!瑞盟科技推出MSA2240電流檢測芯片賦能多元高端測量場景
- 10MHz高頻運行!氮矽科技發布集成驅動GaN芯片,助力電源能效再攀新高
- 失真度僅0.002%!力芯微推出超低內阻、超低失真4PST模擬開關
- 一“芯”雙電!聖邦微電子發布雙輸出電源芯片,簡化AFE與音頻設計
- 一機適配萬端:金升陽推出1200W可編程電源,賦能高端裝備製造
技術文章更多>>
- 築基AI4S:摩爾線程全功能GPU加速中國生命科學自主生態
- 一秒檢測,成本降至萬分之一,光引科技把幾十萬的台式光譜儀“搬”到了手腕上
- AI服務器電源機櫃Power Rack HVDC MW級測試方案
- 突破工藝邊界,奎芯科技LPDDR5X IP矽驗證通過,速率達9600Mbps
- 通過直接、準確、自動測量超低範圍的氯殘留來推動反滲透膜保護
技術白皮書下載更多>>
- 車規與基於V2X的車輛協同主動避撞技術展望
- 數字隔離助力新能源汽車安全隔離的新挑戰
- 汽車模塊拋負載的解決方案
- 車用連接器的安全創新應用
- Melexis Actuators Business Unit
- Position / Current Sensors - Triaxis Hall
熱門搜索
微波功率管
微波開關
微波連接器
微波器件
微波三極管
微波振蕩器
微電機
微調電容
微動開關
微蜂窩
位置傳感器
溫度保險絲
溫度傳感器
溫控開關
溫控可控矽
聞泰
穩壓電源
穩壓二極管
穩壓管
無焊端子
無線充電
無線監控
無源濾波器
五金工具
物聯網
顯示模塊
顯微鏡結構
線圈
線繞電位器
線繞電阻




