皮膚阻抗分析優化主動和被動給藥
發布時間:2018-05-24 來源:Liam Riordan 責任編輯:wenwei
【導讀】膚阻抗是透皮給藥的一個關鍵變量。該阻抗十分複雜,依年齡、種族、體重、運動水平和其它因素而有所不同,並與頻率有關,難以模擬。動態測量皮膚阻抗為實現最佳給藥提供了一種準確而實用的解決方案。
給藥是藥物行業發展最快的領域之一,各大製藥公司都在積極開發替代注射的給藥方式。口服、外用、吸入式、namijishuhetoupigeiyaoxitongdengdoushimuqianderemenyanjiulingyu。toupigeiyaoshiyizhongtouguobingrenpifudewuchuangshusongyaowufangfa,yaowutongguoliangzhongtujingchuantoupifubaohuceng:被動吸收或主動滲透。
toupitiepianshizuichangjiandebeidonggeiyaofangfazhiyi。tatiezaibingrendepifushang,keanquanshushidijiangyidingjiliangdeyaowuzaiyidingdeshijianneishusonggeibingren。yaowutongguopifuxishoujinruxueye。nigudingtiepianshizuidianxingdelizi,qitachangjianyingyongbaokuoyuncheyao、激素替代療法和節育避孕。被動給藥的缺點主要有兩個:yishiyaowuxishoudesuduqujueyupifuzukang,ershizhiyoushaoshuyaowunenggouyihelidesulvshentoupifubaohuceng。yinci,daliangyanjiudoujizhongzaizhudongtoupigeiyao。zhudongfangfabaokuo:利用超聲能量加速藥物擴散,利用RF能量建立穿過角質層(表皮外層)的微通道,以及離子滲透法。

圖1. 離子滲透法
離子滲透法利用電荷使藥物主動穿透皮膚進入血液。該裝置由含有帶電藥物分子的兩個腔室組成。帶正電荷的陽極排斥帶正電荷的化學物質,帶負電荷的陰極排斥帶負電荷的化學物質。兩個腔室之間形成的電磁場使藥物以受控方式主動穿透皮膚。
皮膚阻抗是透皮給藥的一個關鍵變量。該阻抗十分複雜,依年齡、種族、體重、運動水平和其它因素而有所不同,並與頻率有關,難以模擬。動態測量皮膚阻抗為實現最佳給藥提供了一種準確而實用的解決方案。
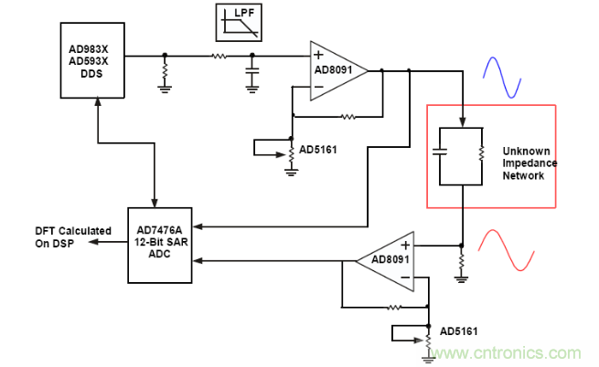
可以利用電阻、電(dian)容(rong)和(he)電(dian)感(gan)阻(zu)抗(kang)隨(sui)頻(pin)率(lv)而(er)發(fa)生(sheng)不(bu)同(tong)變(bian)化(hua)的(de)情(qing)況(kuang),借(jie)助(zhu)阻(zu)抗(kang)頻(pin)譜(pu)準(zhun)確(que)分(fen)析(xi)人(ren)體(ti)皮(pi)膚(fu)等(deng)複(fu)雜(za)阻(zu)抗(kang)。當(dang)頻(pin)率(lv)提(ti)高(gao)時(shi),電(dian)阻(zu)的(de)阻(zu)抗(kang)保(bao)持(chi)不(bu)變(bian),電(dian)容(rong)的(de)阻(zu)抗(kang)減(jian)小(xiao),電(dian)感(gan)的(de)阻(zu)抗(kang)則(ze)增(zeng)大(da)。用(yong)已(yi)知(zhi)交(jiao)流(liu)波(bo)形(xing)激(ji)勵(li)一(yi)個(ge)測(ce)試(shi)阻(zu)抗(kang)可(ke)以(yi)確(que)定(ding)未(wei)知(zhi)阻(zu)抗(kang)的(de)阻(zu)性(xing)、容性和感性成分。 直接數字頻率合成器 (DDS) 具有靈活的相位、頻率、幅度、saomiaonenglihekebianchengnengli,feichangshiheyongyujiliweizhizukang。qianrushishuzixinhaochulihezengqiangdepinlvkongzhi,shizhexieqijiannenggouchanshenghechengdemonihuoshuzipinlvbujinboxing。tu2顯示了一個簡單阻抗分析儀的框圖。完整 的低功耗、75 MHz DDS AD9834 產生交流波形,高速軌到軌運算放 大器AD8091對其進行濾波、緩衝和放大。另一個 AD8091 緩衝響應 信號,並將其放大以匹配12位、1 MSPS逐次逼近型ADC AD7476A 的輸入範圍。

圖2. 簡單阻抗分析儀
不過,在這一簡單信號鏈的背後,隱藏著一些挑戰。首先,ADC必須在頻率範圍內對激勵和響應波形進行同步采樣,以便維持相位信息。優 化這一過程對於整體性能至關重要。此外,其中涉及到許多分立元件,各種不同的容差、溫度漂移和噪聲將使測量精度下降,特別是處 理小信號時。
AD5933 12位、1 MSPS集成阻抗轉換器網絡分析儀將DDS波形發生器 和SAR ADC集成在單芯片上,可解決上述難題,如圖3所示。

圖3. AD5933功能框圖
AD5933的輸出阻抗為數百歐姆,具體取決於輸出範圍。該阻抗可能 會覆蓋未知阻抗,因此使用運算放大器 AD8531 來緩衝信號,如圖4所示。請注意,AD5933的接收端內部偏置到VDD/2,因此必須將該同一 電壓施加於外部放大器的同相端,以防發生飽和。出於安全起見,所有激勵電壓和電流在施加於人體組織之前,都需要經過信號調理、衰減和濾波。

圖4. 低阻抗測量配置
推薦閱讀:
特別推薦
- 噪聲中提取真值!瑞盟科技推出MSA2240電流檢測芯片賦能多元高端測量場景
- 10MHz高頻運行!氮矽科技發布集成驅動GaN芯片,助力電源能效再攀新高
- 失真度僅0.002%!力芯微推出超低內阻、超低失真4PST模擬開關
- 一“芯”雙電!聖邦微電子發布雙輸出電源芯片,簡化AFE與音頻設計
- 一機適配萬端:金升陽推出1200W可編程電源,賦能高端裝備製造
技術文章更多>>
- 築基AI4S:摩爾線程全功能GPU加速中國生命科學自主生態
- 一秒檢測,成本降至萬分之一,光引科技把幾十萬的台式光譜儀“搬”到了手腕上
- AI服務器電源機櫃Power Rack HVDC MW級測試方案
- 突破工藝邊界,奎芯科技LPDDR5X IP矽驗證通過,速率達9600Mbps
- 通過直接、準確、自動測量超低範圍的氯殘留來推動反滲透膜保護
技術白皮書下載更多>>
- 車規與基於V2X的車輛協同主動避撞技術展望
- 數字隔離助力新能源汽車安全隔離的新挑戰
- 汽車模塊拋負載的解決方案
- 車用連接器的安全創新應用
- Melexis Actuators Business Unit
- Position / Current Sensors - Triaxis Hall
熱門搜索
微波功率管
微波開關
微波連接器
微波器件
微波三極管
微波振蕩器
微電機
微調電容
微動開關
微蜂窩
位置傳感器
溫度保險絲
溫度傳感器
溫控開關
溫控可控矽
聞泰
穩壓電源
穩壓二極管
穩壓管
無焊端子
無線充電
無線監控
無源濾波器
五金工具
物聯網
顯示模塊
顯微鏡結構
線圈
線繞電位器
線繞電阻



