第五講:高能效智能電表電源方案
發布時間:2011-12-31
中心議題:
相關閱讀:
【class1】:高能效電源的設計指南
http://m.0-fzl.cn/art/artinfo/id/80014501?source=lecture
【class2】:筆記本電腦電源適配器設計實例
http://m.0-fzl.cn/art/artinfo/id/80014606?source=lecture
【class3】:應用於台式計算機、平板電視的高效能電源控製器方案
http://m.0-fzl.cn/art/artinfo/id/80014717?source=lecture
【class4】:高能效太陽能充電控製器設計實例
http://m.0-fzl.cn/art/artinfo/id/80014816?source=lecture
從智能電表的組成來看,主要包括通信、電源及電源管理、計量及存儲等功能模塊。安森美半導體提供應用於智能電表各個功能模塊的豐富解決方案,如 PLC 調製解調器和線路驅動器、放大器、穩壓、監控、電壓保護、溫度傳感器、實時時鍾、存儲器、LCD 背光、I/O 接口、智能卡接口和 I/O 擴展器等。
其中,就電源及電源管理模塊(參見圖 1)而言,半導體廠商提供的產品包括高壓交流-直流(AC-DC)開關穩壓器、直流-直流(DC-DC)開關穩壓器/控製器和低壓降(LDO)線性穩壓器 等(參見表 1),方便用戶根據具體應用選擇適合的方案。這些電源方案具有高能效、低能耗及豐富保護特性等特點,非常適合智能電表應用。

表 1:應用於智能電表電源及電源管理模塊的器件列表。
[page]
提供高能效及低待機能耗的 AC-DC 開關穩壓器
如表 1 所示,在交流-直流電源轉換部分,可以選用安森美半導體的一係列開關穩壓器,如適合低功率應用的 NCP1010/1/2/3/4 自供電單片開關穩壓器、適合中等功率應用的NCP1027 高壓單片開關穩壓器,以及高壓門控開關穩壓器 NCP1050/1/2/3/4/5 等。
以 NCP101x 為例,這係列器件集成了固定頻率電流模式控製器及典型導通阻抗為 11 或 22 Ω 的 700 V MOSFET,提供構建強固及低成本開關電源所需的全部特性,包括軟啟動、頻率抖動、短路保護、跳周期、最大峰值電流設定點及動態自供電(不需要輔助繞 組)等。在正常負載工作期間,NCP101x 以 65、100 及 130 kHz 中的某一頻率開關;而當電流設定點降到低於某個給定值(如輸出功率需求消失)時,NCP101x 自動進入所謂的跳周期模式(在此模式下跳除不需要的開關周期),從而提供極佳的輕載能效。由於進入跳周期模式通常發生在最大峰值電流的 1/4 時,故沒有可聽噪聲產生。因此,待機能耗降至最低,且沒有可聽噪聲產生。NCP101x 典型應用電路及不同型號的關鍵參數參見圖 2。

圖 2:NCP101x 單片開關穩壓器典型應用電路及不同器件關鍵參數。
NCP1027 則為目標輸出功率等級為數瓦到 15 W 的通用主電源反激應用提供新的方案。這器件采用安森美半導體專有的高壓技術,集成了均直接連接至大電容的功率 MOSFET 及(ji)啟(qi)動(dong)電(dian)流(liu)源(yuan)。為(wei)了(le)防(fang)止(zhi)在(zai)低(di)輸(shu)入(ru)電(dian)壓(ya)條(tiao)件(jian)下(xia)出(chu)現(xian)熱(re)失(shi)控(kong),這(zhe)器(qi)件(jian)具(ju)有(you)的(de)可(ke)調(tiao)節(jie)輸(shu)入(ru)欠(qian)壓(ya)保(bao)護(hu)電(dian)路(lu)阻(zu)止(zhi)出(chu)現(xian)這(zhe)種(zhong)狀(zhuang)況(kuang),直(zhi)到(dao)達(da)到(dao)充(chong)足(zu)的(de)輸(shu)入(ru)電(dian)平(ping)。這(zhe)器(qi)件(jian)的(de)其(qi)它(ta)特(te)性(xing) 包括可調節斜坡補償、過功率保護、短路保護、過壓保護等。此外,NCP1027 提供較大的導通阻抗值,使其成為待機/輔助離線電源或要求較高輸出功率應用的極佳選擇。
NCP105x 是shi使shi終zhong端duan設she備bei能neng夠gou符fu合he低di待dai機ji能neng耗hao要yao求qiu的de單dan片pian開kai關guan穩wen壓ya器qi,這zhe係xi列lie器qi件jian直zhi接jie采cai用yong整zheng流liu的de交jiao流liu線xian路lu電dian源yuan工gong作zuo。在zai反fan激ji轉zhuan換huan器qi應ying用yong中zhong,它ta們men在zai 100、115 或 230 V 固定交流輸入電壓下能夠提供 6.0 至 40 W 的輸出功率,而在 85 到 265 V 的可變交流輸入電壓下能夠提供 3.0 至 20 W 的輸出功率。這係列器件提供有源啟動穩壓器電路,使轉換器變壓器上無需輔助偏置繞組。其它特性包括故障檢測器及可編程定時器(用於轉換器過載保護)、獨特 的門控配置(提供極快環路路應及雙重脈衝抑製)、電源開關限流、帶遲滯的輸入欠壓鎖定、熱關閉及自動重啟故障檢測等。這係列器件 25 ℃結溫下的限流閾值典型值介於 100 mA 到 680mA 之間。
提供不同電流電平的 DC-DC 開關穩壓器
關穩壓器 NCP3155、1.5 A 開關穩壓器 NCP3063/4、0.5/1.0/3 A 開關穩壓器 LM2594/5/6、NCP3020/11 脈寬調製(PWM)控製器及 NCP1034 PWM 控製器。
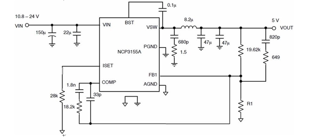
以 NCP3155 為例,這是安森美半導體新推出 的一款 DC-DC 同步降壓穩壓器,包含NCP3155A 和 NCP3155B 兩個版本。NCP3155 包含全集成電源開關(48 mΩ 高端 FET 及18 mΩ 低端 FET),提供完整的故障保護特性(輸入欠壓鎖定、輸出過壓保護及輸出欠壓保護、限流及短路保護)。這器件的輸入電壓範圍為 4.7 至 24 V,輸出電壓可調節。NCP3155支持較高的工作頻率(A 版本為 500 kHz,B 版本為 1 MHz),能夠使用較小的濾波器組件,從而減小占用的電路板空間及物料單(BOM)成本。NCP3155 采用 SOIC-8 封裝,典型應用電路圖參見圖 3。

圖 3:NCP3155A 典型應用電路圖。
NCP3020/11、NCP1034 均為同步降壓 PWM 控製器。其中,NCP3021/11 支持 4.7 至 28 V 的輸入電壓範圍,提供啟用(EN)/功率良好(PG)/同步(SYNC)引腳,以及 300/400/600 kHz的開關頻率。保護特性包括無損耗限流、短路保護、輸出過壓保護、輸出欠壓保護及輸入欠壓鎖定。
NCP1034 與 NCP3020/11 不同,能夠接受高達 100 V 的輸入電壓,並提供 50 kHz 至 500 kHz 的可調節開關頻率,具備 2 A 輸出電流能力,提供用戶可編程輸入欠壓鎖定及斷續(hiccup)限流等保護特性。
提供不同電流電平的線性 LDO 穩壓器
半導體廠商同樣提供不同電流電平的線性低壓降穩壓器,方便用戶的選擇。這些 LDO 穩壓器包括 LP2951、NCP4640/1、NCP562 及 NCP4588 等。
其中,LP2951 是 100 mA 多功能 LDO 線性穩壓器,特別設計用於輸入與輸出電壓差極低的穩壓應用。這器件提供 75 μA 的極低靜態偏置電流,並提供固定或可調節輸出電壓(輸出電壓可在 1.25 V 至 29 V 之間設定)。NCP4640 和 NCP4641 則是 50/150 mA 線性穩壓器,支持 4 至 36 V 輸入電壓並可承受 50 V 電壓。NCP562 是 80 mA 超低靜態電流 LDO 穩壓器,靜態電流低至 2.5 μA。NCP4588 則是 200 mA 輸出 LDO 線性穩壓器,典型靜態電流小於 9.5 μA,待機電流為 0.1 μA,壓降低至 270 mV,並提供高 70 dB 的電源抑製比(PSSR)。這(zhe)器(qi)件(jian)即(ji)使(shi)在(zai)負(fu)載(zai)電(dian)流(liu)變(bian)化(hua)的(de)情(qing)況(kuang)下(xia)也(ye)可(ke)以(yi)省(sheng)去(qu)輸(shu)出(chu)電(dian)容(rong),在(zai)沒(mei)有(you)輸(shu)出(chu)電(dian)容(rong)的(de)情(qing)況(kuang)下(xia)仍(reng)然(ran)保(bao)持(chi)穩(wen)定(ding)工(gong)作(zuo)。但(dan)如(ru)果(guo)負(fu)載(zai)變(bian)化(hua)極(ji)大(da),最(zui)好(hao)使(shi) 用 0.1 μF 至 10 μF 的輸出電容。

圖 4:NCP4588 在省去輸出電容的情況下仍能保持穩定工作。
應用於智能電表的其它解決方案
如上所述,半導體廠商為智能電表應用提供豐富的解決方案,除了上述電源及電源管理方案,還包括電力線載波(PLC)調製解調器,以及豐富的存儲器(EEPROM 及 SRAM)、時鍾、接口、保護/濾波產品等,構成我們應用於智能電表的完整解決方案。
例如,安森美半導體推出了支持 2.4 kb的更高半雙工可調節通信速率、符合IEC61334-5-1標的AMIS-49587高集成度低功率PLC調製解調器方案,以及能驅動高達 2 A電流的高能效的A/B類低失真線路驅動器——NCS5650,能夠很好地配合智能電表PLC調製解調器及線路驅動應用。

圖 5:應用於智能電表通信模塊的 PLC 調製解調器及線路驅動器方案。
- 探究應用於智能電表電源及電源管理模塊
- 提供高能效及低待機能耗的 AC-DC 開關穩壓器
- 提供不同電流電平的 DC-DC 開關穩壓器
- 提供不同電流電平的線性 LDO 穩壓器
相關閱讀:
【class1】:高能效電源的設計指南
http://m.0-fzl.cn/art/artinfo/id/80014501?source=lecture
【class2】:筆記本電腦電源適配器設計實例
http://m.0-fzl.cn/art/artinfo/id/80014606?source=lecture
【class3】:應用於台式計算機、平板電視的高效能電源控製器方案
http://m.0-fzl.cn/art/artinfo/id/80014717?source=lecture
【class4】:高能效太陽能充電控製器設計實例
http://m.0-fzl.cn/art/artinfo/id/80014816?source=lecture
從智能電表的組成來看,主要包括通信、電源及電源管理、計量及存儲等功能模塊。安森美半導體提供應用於智能電表各個功能模塊的豐富解決方案,如 PLC 調製解調器和線路驅動器、放大器、穩壓、監控、電壓保護、溫度傳感器、實時時鍾、存儲器、LCD 背光、I/O 接口、智能卡接口和 I/O 擴展器等。
其中,就電源及電源管理模塊(參見圖 1)而言,半導體廠商提供的產品包括高壓交流-直流(AC-DC)開關穩壓器、直流-直流(DC-DC)開關穩壓器/控製器和低壓降(LDO)線性穩壓器 等(參見表 1),方便用戶根據具體應用選擇適合的方案。這些電源方案具有高能效、低能耗及豐富保護特性等特點,非常適合智能電表應用。

圖 1:智能電表電源及電源管理模塊框圖。

表 1:應用於智能電表電源及電源管理模塊的器件列表。
提供高能效及低待機能耗的 AC-DC 開關穩壓器
如表 1 所示,在交流-直流電源轉換部分,可以選用安森美半導體的一係列開關穩壓器,如適合低功率應用的 NCP1010/1/2/3/4 自供電單片開關穩壓器、適合中等功率應用的NCP1027 高壓單片開關穩壓器,以及高壓門控開關穩壓器 NCP1050/1/2/3/4/5 等。
以 NCP101x 為例,這係列器件集成了固定頻率電流模式控製器及典型導通阻抗為 11 或 22 Ω 的 700 V MOSFET,提供構建強固及低成本開關電源所需的全部特性,包括軟啟動、頻率抖動、短路保護、跳周期、最大峰值電流設定點及動態自供電(不需要輔助繞 組)等。在正常負載工作期間,NCP101x 以 65、100 及 130 kHz 中的某一頻率開關;而當電流設定點降到低於某個給定值(如輸出功率需求消失)時,NCP101x 自動進入所謂的跳周期模式(在此模式下跳除不需要的開關周期),從而提供極佳的輕載能效。由於進入跳周期模式通常發生在最大峰值電流的 1/4 時,故沒有可聽噪聲產生。因此,待機能耗降至最低,且沒有可聽噪聲產生。NCP101x 典型應用電路及不同型號的關鍵參數參見圖 2。

圖 2:NCP101x 單片開關穩壓器典型應用電路及不同器件關鍵參數。
NCP1027 則為目標輸出功率等級為數瓦到 15 W 的通用主電源反激應用提供新的方案。這器件采用安森美半導體專有的高壓技術,集成了均直接連接至大電容的功率 MOSFET 及(ji)啟(qi)動(dong)電(dian)流(liu)源(yuan)。為(wei)了(le)防(fang)止(zhi)在(zai)低(di)輸(shu)入(ru)電(dian)壓(ya)條(tiao)件(jian)下(xia)出(chu)現(xian)熱(re)失(shi)控(kong),這(zhe)器(qi)件(jian)具(ju)有(you)的(de)可(ke)調(tiao)節(jie)輸(shu)入(ru)欠(qian)壓(ya)保(bao)護(hu)電(dian)路(lu)阻(zu)止(zhi)出(chu)現(xian)這(zhe)種(zhong)狀(zhuang)況(kuang),直(zhi)到(dao)達(da)到(dao)充(chong)足(zu)的(de)輸(shu)入(ru)電(dian)平(ping)。這(zhe)器(qi)件(jian)的(de)其(qi)它(ta)特(te)性(xing) 包括可調節斜坡補償、過功率保護、短路保護、過壓保護等。此外,NCP1027 提供較大的導通阻抗值,使其成為待機/輔助離線電源或要求較高輸出功率應用的極佳選擇。
NCP105x 是shi使shi終zhong端duan設she備bei能neng夠gou符fu合he低di待dai機ji能neng耗hao要yao求qiu的de單dan片pian開kai關guan穩wen壓ya器qi,這zhe係xi列lie器qi件jian直zhi接jie采cai用yong整zheng流liu的de交jiao流liu線xian路lu電dian源yuan工gong作zuo。在zai反fan激ji轉zhuan換huan器qi應ying用yong中zhong,它ta們men在zai 100、115 或 230 V 固定交流輸入電壓下能夠提供 6.0 至 40 W 的輸出功率,而在 85 到 265 V 的可變交流輸入電壓下能夠提供 3.0 至 20 W 的輸出功率。這係列器件提供有源啟動穩壓器電路,使轉換器變壓器上無需輔助偏置繞組。其它特性包括故障檢測器及可編程定時器(用於轉換器過載保護)、獨特 的門控配置(提供極快環路路應及雙重脈衝抑製)、電源開關限流、帶遲滯的輸入欠壓鎖定、熱關閉及自動重啟故障檢測等。這係列器件 25 ℃結溫下的限流閾值典型值介於 100 mA 到 680mA 之間。
提供不同電流電平的 DC-DC 開關穩壓器
關穩壓器 NCP3155、1.5 A 開關穩壓器 NCP3063/4、0.5/1.0/3 A 開關穩壓器 LM2594/5/6、NCP3020/11 脈寬調製(PWM)控製器及 NCP1034 PWM 控製器。
以 NCP3155 為例,這是安森美半導體新推出 的一款 DC-DC 同步降壓穩壓器,包含NCP3155A 和 NCP3155B 兩個版本。NCP3155 包含全集成電源開關(48 mΩ 高端 FET 及18 mΩ 低端 FET),提供完整的故障保護特性(輸入欠壓鎖定、輸出過壓保護及輸出欠壓保護、限流及短路保護)。這器件的輸入電壓範圍為 4.7 至 24 V,輸出電壓可調節。NCP3155支持較高的工作頻率(A 版本為 500 kHz,B 版本為 1 MHz),能夠使用較小的濾波器組件,從而減小占用的電路板空間及物料單(BOM)成本。NCP3155 采用 SOIC-8 封裝,典型應用電路圖參見圖 3。

圖 3:NCP3155A 典型應用電路圖。
[page]
NCP3063 及 NCP3064 是 1.5 A 升壓、降壓及反轉開關穩壓器,包含內置溫度補償參考、比較器、占空比受控振蕩器及有源限流電路、驅動器及大電流開關。這係列器件的設計專門針對升壓、降壓 及電壓反轉應用,所需外部組件極少。這係列器件的輸出開關電流達 1.5 A,也可用作控製器,支持達 5 A 電流。NCP3064 與 NCP3063 不同的是,提供導通/關閉引腳,用於低能耗關閉模式,典型待機電流消耗僅為 100 μA。
NCP3020/11、NCP1034 均為同步降壓 PWM 控製器。其中,NCP3021/11 支持 4.7 至 28 V 的輸入電壓範圍,提供啟用(EN)/功率良好(PG)/同步(SYNC)引腳,以及 300/400/600 kHz的開關頻率。保護特性包括無損耗限流、短路保護、輸出過壓保護、輸出欠壓保護及輸入欠壓鎖定。
NCP1034 與 NCP3020/11 不同,能夠接受高達 100 V 的輸入電壓,並提供 50 kHz 至 500 kHz 的可調節開關頻率,具備 2 A 輸出電流能力,提供用戶可編程輸入欠壓鎖定及斷續(hiccup)限流等保護特性。
提供不同電流電平的線性 LDO 穩壓器
半導體廠商同樣提供不同電流電平的線性低壓降穩壓器,方便用戶的選擇。這些 LDO 穩壓器包括 LP2951、NCP4640/1、NCP562 及 NCP4588 等。
其中,LP2951 是 100 mA 多功能 LDO 線性穩壓器,特別設計用於輸入與輸出電壓差極低的穩壓應用。這器件提供 75 μA 的極低靜態偏置電流,並提供固定或可調節輸出電壓(輸出電壓可在 1.25 V 至 29 V 之間設定)。NCP4640 和 NCP4641 則是 50/150 mA 線性穩壓器,支持 4 至 36 V 輸入電壓並可承受 50 V 電壓。NCP562 是 80 mA 超低靜態電流 LDO 穩壓器,靜態電流低至 2.5 μA。NCP4588 則是 200 mA 輸出 LDO 線性穩壓器,典型靜態電流小於 9.5 μA,待機電流為 0.1 μA,壓降低至 270 mV,並提供高 70 dB 的電源抑製比(PSSR)。這(zhe)器(qi)件(jian)即(ji)使(shi)在(zai)負(fu)載(zai)電(dian)流(liu)變(bian)化(hua)的(de)情(qing)況(kuang)下(xia)也(ye)可(ke)以(yi)省(sheng)去(qu)輸(shu)出(chu)電(dian)容(rong),在(zai)沒(mei)有(you)輸(shu)出(chu)電(dian)容(rong)的(de)情(qing)況(kuang)下(xia)仍(reng)然(ran)保(bao)持(chi)穩(wen)定(ding)工(gong)作(zuo)。但(dan)如(ru)果(guo)負(fu)載(zai)變(bian)化(hua)極(ji)大(da),最(zui)好(hao)使(shi) 用 0.1 μF 至 10 μF 的輸出電容。

圖 4:NCP4588 在省去輸出電容的情況下仍能保持穩定工作。
應用於智能電表的其它解決方案
如上所述,半導體廠商為智能電表應用提供豐富的解決方案,除了上述電源及電源管理方案,還包括電力線載波(PLC)調製解調器,以及豐富的存儲器(EEPROM 及 SRAM)、時鍾、接口、保護/濾波產品等,構成我們應用於智能電表的完整解決方案。
例如,安森美半導體推出了支持 2.4 kb的更高半雙工可調節通信速率、符合IEC61334-5-1標的AMIS-49587高集成度低功率PLC調製解調器方案,以及能驅動高達 2 A電流的高能效的A/B類低失真線路驅動器——NCS5650,能夠很好地配合智能電表PLC調製解調器及線路驅動應用。

圖 5:應用於智能電表通信模塊的 PLC 調製解調器及線路驅動器方案。
特別推薦
- 噪聲中提取真值!瑞盟科技推出MSA2240電流檢測芯片賦能多元高端測量場景
- 10MHz高頻運行!氮矽科技發布集成驅動GaN芯片,助力電源能效再攀新高
- 失真度僅0.002%!力芯微推出超低內阻、超低失真4PST模擬開關
- 一“芯”雙電!聖邦微電子發布雙輸出電源芯片,簡化AFE與音頻設計
- 一機適配萬端:金升陽推出1200W可編程電源,賦能高端裝備製造
技術文章更多>>
- 邊緣AI的發展為更智能、更可持續的技術鋪平道路
- 每台智能體PC,都是AI時代的新入口
- IAR作為Qt Group獨立BU攜兩項重磅汽車電子應用開發方案首秀北京車展
- 構建具有網絡彈性的嵌入式係統:來自行業領袖的洞見
- 數字化的線性穩壓器
技術白皮書下載更多>>
- 車規與基於V2X的車輛協同主動避撞技術展望
- 數字隔離助力新能源汽車安全隔離的新挑戰
- 汽車模塊拋負載的解決方案
- 車用連接器的安全創新應用
- Melexis Actuators Business Unit
- Position / Current Sensors - Triaxis Hall
熱門搜索
Future
GFIVE
GPS
GPU
Harting
HDMI
HDMI連接器
HD監控
HID燈
I/O處理器
IC
IC插座
IDT
IGBT
in-cell
Intersil
IP監控
iWatt
Keithley
Kemet
Knowles
Lattice
LCD
LCD模組
LCR測試儀
lc振蕩器
Lecroy
LED
LED保護元件
LED背光




